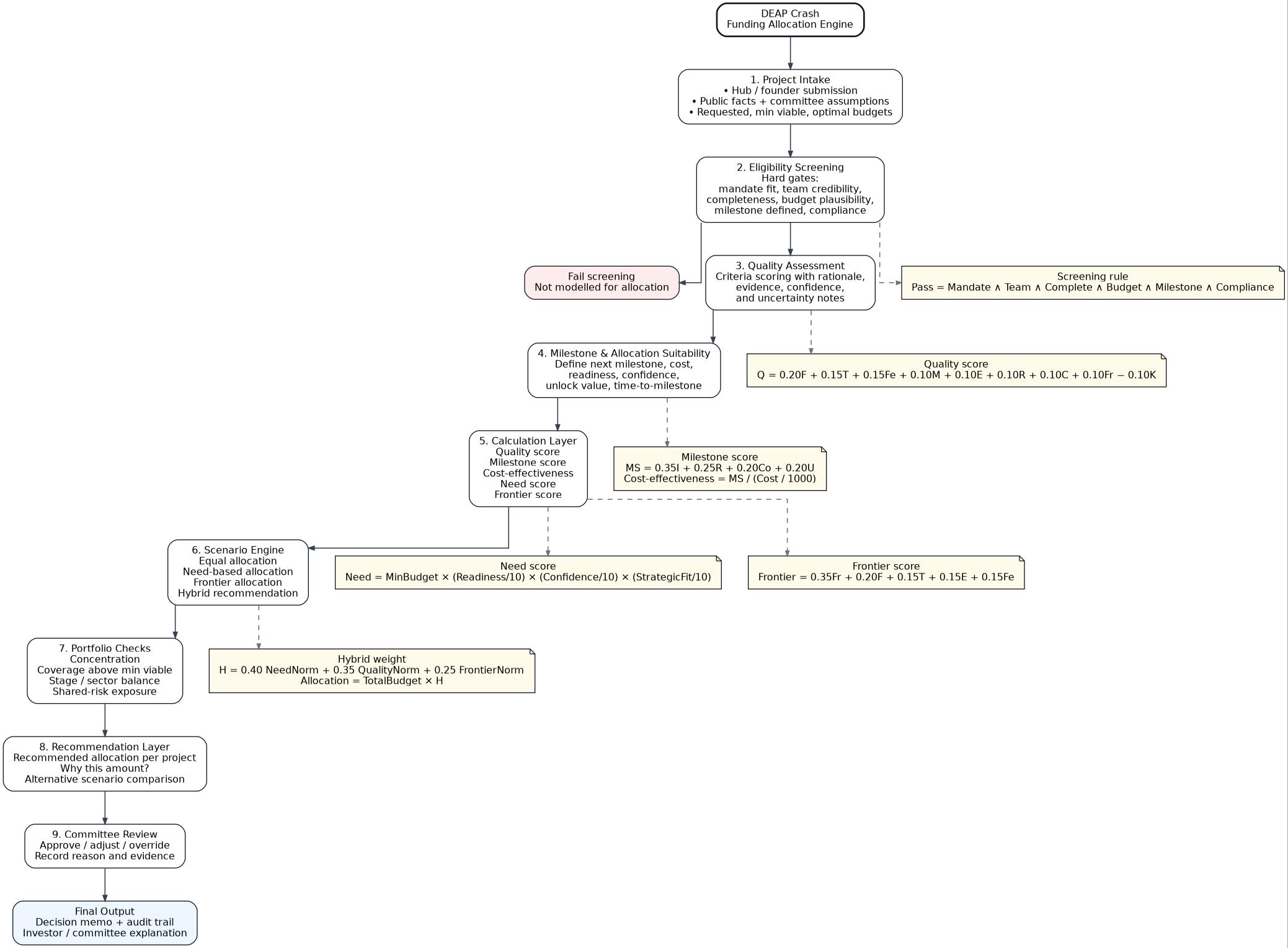
DEAP Crash is a decision-support platform for biomedical funding committees. It helps analysts evaluate portfolios by keeping three things clearly separate: sourced public facts, committee assumptions, and model outputs. That means teams can run allocation scenarios across projects, compare trade-offs under constrained budgets, and generate committee-ready briefs without blurring evidence and guesswork.
Built With
- nextjs
Log in or sign up for Devpost to join the conversation.