-
-
Indian Literacy & Healthcare challenge
-
Indian Government's and NGO's high friction manual programs for decoding Medical Prescriptions
-
Indian rural grandmother needs no help to understand her medical prescription. DawAI explains it to her in Tamil & helps in her recovery
-
Architecture of DawAI
-
DawAI's role in Indian Healthcare's Scene including adding voice datapoint to Google's Vaani project
-
DawAI's Market Size and CAC analysis
-
Future Plans of DawAI - 400 Million/year Indian Government's Adherence Program
🌲 Inspiration
Last year, when we visited a reputed multi-speciality hospital in Kolkata, India, to visit Sangeeta's relative after his surgery, we were amazed to see that a considerable percentage of patients were not from the city but from rural villages and even from other neighbouring states, and a few from neighbouring country Bangladesh. While we were waiting to meet the patient, we came to know that the Indian government has a health insurance scheme called "Ayushman Bharat Healthcare Scheme", for rural Indians, to get access to these Urban Super-Speciality hospitals for treatment. Later, we found out that the Indian government is massively promoting its "Heel In India" program for medical tourism, & in 2025 itself, 450K patients from SE Asia, Africa and the Middle East visited India to get affordable medical treatment, which, as of 2026 is a $15Billion market, growing at 13% CAGR (hence, in DawAI we support major African scripts and Arabic)
Rahul has learned the hard way about the problems of medication adherence, as his mom was critically ill since he was a child, & so tracking medicines was not a new challenge for him. But what actually inspired us, or rather hit us hard, was one particular woman in that hospital's waiting room. She was very little educated, coming from a village in Bihar, some 100+ miles away, to have her husband checked by the hospital's doctor. She told us that her husband has been getting medical treatment for a few months now in the hospital, & was slowly recovering. Since her only son, with a basic education, who was working as a clerk in Kolkata, had some place to stay in Kolkata, they thought of getting treatment in that hospital. When Sangeeta asked her what her husband was suffering from, neither she nor her son could tell that explicitly. Rather, she handed the doctor's prescription to Sangeeta and said this is what that aged gentleman was suffering from. Other than the fact of medical jargon, & name of medicines, which Sangeeta could hardly read, she couldn't understand what the medical condition of the patient was. Some texts were written in Bengali, mixed with English medicine names, & neither the patient's family nor Sangeeta knows that language. Thankfully, it was Rahul's mother tongue, so he came to the rescue & explained the Bengali part to them, which was mostly the doctor's advice, some of which were not even followed, as the patient's family didn't know about them. When we left the hospital that day, we saw hundreds of such village rurals, with prescriptions in their hand, and confused looks, just hoping that the doctor would do some magic, & all the ailments would disappear. While we are in 2026, vibe-coding production codes and sending rockets to Mars, there are millions of such people who, even with the government's financial help, are not fully receiving the medical treatment they deserve and utilising it to the fullest. Thats the reason why WHO in its report stated that there is a 40% non-adherence to medication in developing countries, and that day we saw why. If people, with doctor's life-saving medications, do not understand them, how can they adhere to them & get a fast recovery?
Fast forward to Dec 30, 2025, when Rahul got a notification in X about the Gemini-3 hackathon, and while we were brainstorming ideas we could potentially solve using Gemini's Multimodal AI, that old lady with her prescription came to mind.
We downloaded some random Indian medical prescriptions from the net, and gave them to ChatGPT & Gemini chat & asked for a gist. From the responses we got (we even made a video comparing our idea with those responses, https://youtu.be/zjYkYgrAeAs), we could see there was indeed a gap that we can solve with multimodal reasoning. Hence, DawAI, a Multimodal Health companion, is a simple-to-use SPA(Single Page App) - just scan & it decodes this puzzle and explains it to you in your native tongue in any of the Indic scripts. Not very comfortable to read texts, or type in small-screen mobile - due to literacy or failing eyesight - no worries, we have a warm, caring, empathetic voice that explains to you in simple layman's terms and interacts with you in your native dialect!(How cool is that, huh!) #SocialGood
We named our App "DawAI",, meaning "Medicine" in Hindi, which was that lady's native tongue, so that 100+M low-literacy rural Indian patients(as per WHO report) like her can use it for their medical recovery journey.
🚀 Demo in HINDI: https://youtu.be/iV1EgIOspUM
⚙️ What it does
DawAI (Hindi for "Medicine") is an accessible, Voice-first Gemini-3-powered multimodal "Health Companion" designed specifically for elderly users and millions of literacy-challenged Indian rurals. It bridges the gap between complex medical prescriptions - a Linguistic Maze with interleaved scripts & medical jargon, and patient understanding by using Gemini-3's Multimodal reasoning to read, simplify, transliterate, and translate the medical puzzles into 20+ Indic languages, thereby improving medication adherence by upto 40% in our small pilot group of 14 senior citizen, with failing eyesights.
- 📸 Handwritten & Typed Support: Advanced OCR to read messy handwritten doctor notes and prescriptions.
- 🗣️ Multilingual & Transliteration: Full UI and medical translation for 20+ Indic languages plus African and Arabic languages.
- ⏰ Smart Daily Schedule: A visual timeline that shows exactly when to take medicines.
- Now Indicator: Pulsing line showing the current time.
- Relative Countdown: Shows "In 2 hours" or "In 15 minutes" for better planning.
- Urgency Alerts: High-priority highlighting for medicines due within the hour.
- 🧠 "Villager-Style" Explanations: Converts complex jargon into simple analogies for users with low literacy.
- 🎙️ Smart Voice Notes: Records doctor's instructions, transcribes them, and extracts reminders automatically.
- 🔊 Text-to-Speech (TTS): Reads summaries aloud in the user's selected language using natural voices.
- 🖼️ Localised Visual Anatomy: Generates diagrams of affected body parts with localised text labels.
- 🔍 Visual Medicine Search: One-click Google Image search for every medication.
- 🗑️ Easy Management: Full history view with search and a "Clear All" one-tap delete feature.
- 🔒 Privacy First: All data is stored locally on the user's device (
localStorage).
🤖 AI Model Strategy
| Feature | Model Used |
|---|---|
| Vision Analysis (OCR) | gemini-3-flash-preview |
| Audio Intelligence | gemini-3-flash-preview |
| Translation Engine | gemini-3-flash-preview |
| Text-to-Speech (TTS) | gemini-2.5-flash-preview-tts |
| Anatomy Generation | gemini-2.5-flash-image |
🧱 How we built it
The app was vibe-coded by our "Star Lady Founder" Sangeeta, a Mobile App Tester expert, with no prior coding experience. It took her some 3 days in AiStudio, but she enjoyed every moment of it, as she experienced the power of "Vibe coding" for the first time in her life.
- In our repo, we have even added the consolidated prompt, https://github.com/San1973/Dawai_app/blob/main/dawai_prompt.md
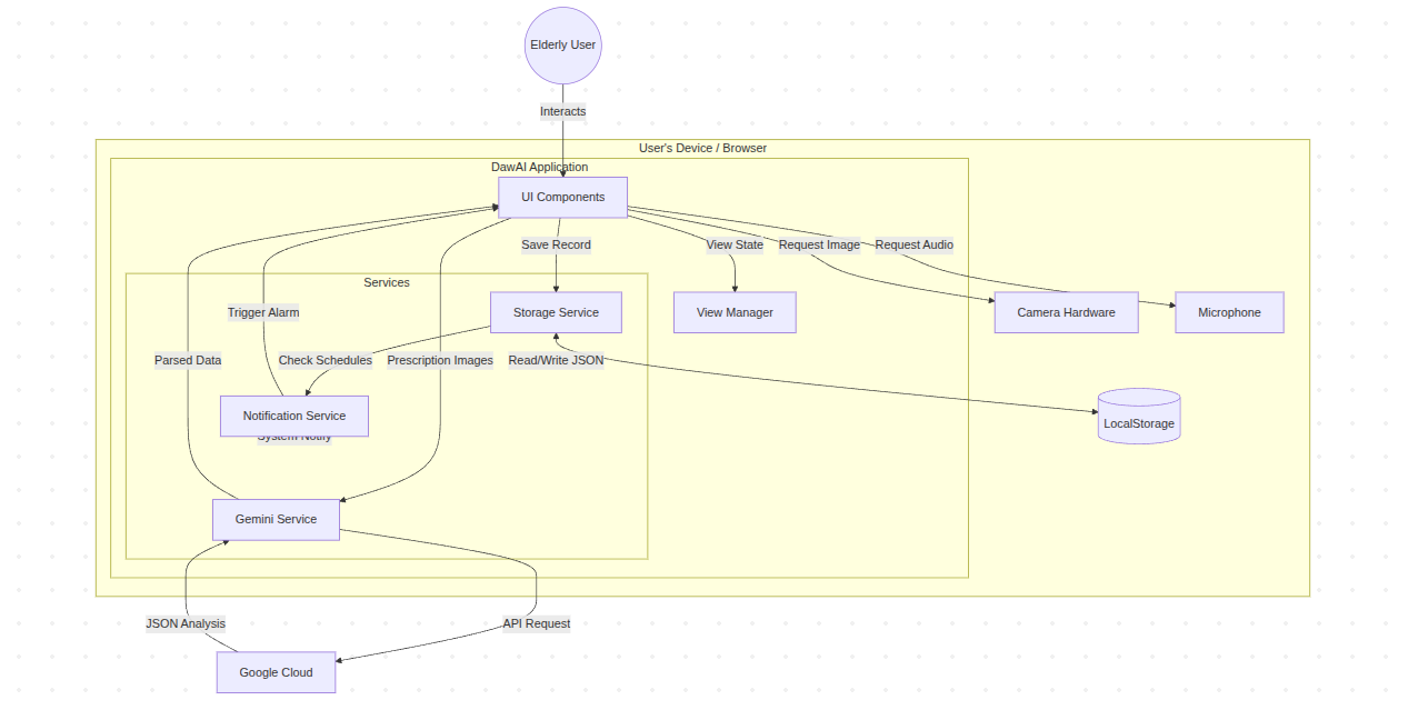
- Rahul provided all the architectural support & fixing "tough" bugs, like "missing logo", gemini rate-limiting issues, & was more of a mentor for the software development process. Architecture: https://github.com/San1973/Dawai_app/blob/main/ARCHITECTURE.md
- From Google Trends for India, we got to know these, & these were our guiding principles for DawAI
| Feature | 2021 (The Past) | 2026 (The Present) |
|---|---|---|
| Language | Primarily English results. | 98% of users access content in Indic languages. |
| Input Mode | Typing short keywords. | Natural sentences (Voice & Multimodal). |
| Search Intent | Information seeking. | Transactional: Transcribing & Alerts. |
🧗 Challenges we ran into
The main challenge that we faced was the "free-tier" ratelimit of using the Gemini 3 Api. Hence, we had to let go of some of our "cool" voice-based features in this MVP(like * AI agent that follows up on adherence*). Also, Sangeeta found out some multimodal mismatches and deviations in her testing. The tested Indian medical prescriptions are available in our "prescription repo" (https://github.com/San1973/dawai_medical_prescriptions/), but overall, we have an MVP that we are both proud to showcase to our first customers!
Secondly, we wanted to use the gemini-3-pro-image model for our top-notch "most appreciated feature" - aka Anatomy Generation, but there was no option available in the "free-tier". We wanted to show a 4K resolution anatomy image so badly(sigh!)
🏅 Accomplishments that we're proud of
We passed "Grandma's test" with 100% success. We worked closely with our pilot group ( Above 65+ years of age senior citizens group), consisting of Rahul's father Partha & Partha's few close friends, who have chronic diseases like diabetes & high blood pressure or are on heart medications, & they all became expert users of DawAI in no time. This was our first success!
The Anatomy diagram generated using Gemini of their medical condition was an Instant massive HIT. They all thought we had these images randomly stocked somewhere, & we are just showcasing them. One of Rahul's father's good friends, Rita, who had an issue with her spleen some time ago, scanned her prescription and was amazed to see where the spleen is in the body. Thus, we broke the myth of stock images, & explained how the latest AI technology can understand the intent from text and generate images-on-the-fly. It totally blew their mind, as their knowledge of AI was restricted to chatbots(till then!). It was a great feeling for both of us to be able to help bring the world's most advanced technology to them and showcase the power of today's AI. Also, there was someone in the pilot group, named Sukumar Mukherjee, who just loved the automatic voice alarm with the name of the medicine to take. He later said that he is suffering from both diabetes and high blood pressure, & has to face quite a challenge every day to keep track of 8 different medications. I am sure he would become our first paid customer if we ever go live & launch a premium subscription model.
Normally, for MVPs, we use the "first 48 hours" to work extensively on any project, & with the ease of vibe-coding in AIStudio, we achieved the most that we have ever had in the past. Sangeeta is surely going to use AiStudio for her next projects.
📚 What we learned
We both understood the power of Multimodal reasoning and how the technology can be used in DawAI to do a better job than traditional options like ChatGPT available today to help millions. Link: https://youtu.be/zjYkYgrAeAs
Sangeeta was excited to do vibe-coding for the first time. Rahul, with 20+ years of German Automotive Software development experience, was shocked to see Sangeeta achieve all this in Google's AiStudio in just a few days!
We also came to know about Google's Project Vaani (https://vaani.iisc.ac.in/), and we see a viable business model where DawAI can become a massive data pipeline for the project for all Indic dialects - thus making Google the de facto Voice AI for India in the coming years! (https://youtu.be/eVV-SIXh02c)
🔭 What's next for DawAI ("Medicine") - Voice-First Multimodal Health Companion
Since DawAI could help 100M+ low-literacy patients in India alone per WHO stats, we will target other developing countries like African nations in coming releases.
We already have plans in our product to ( With Miltimodal Reasoning AI Tech funding):
Add Agentic/multi-turn capabilities - an AI agent that follows up on adherence ("Did you take your 8 AM pill?"), asks clarifying questions about side effects, or escalates to emergency contacts if missed doses are detected. Use Gemini's function calling or multi-turn reasoning to chain actions (reminder → check-in → diagram generation)
Fix rate limits & add offline/hybrid mode: Integrate on-device models (e.g., Gemini Nano if compatible) or caching for core features like reminders and basic explanations. This makes it viable in rural/low-connectivity India.
Benchmark: Run quantitative benchmarks (e.g., test 100+ real prescriptions; report OCR accuracy, translation fidelity). Also, we will add disclaimers ("Not medical advice; consult doctor") + cross-check with trusted sources (e.g., integrate with Indian government's ABHA backend).
With Google's AI Tech support, we want to achieve the following:
Short Term: Enable NGOs, such as ASHA workers (https://en.wikipedia.org/wiki/Accredited_Social_Health_Activist), where every ASHA worker is manually tracking 10-15 rural families to improve medication adherence in rural patients. That's the reason we have made provisions in our app to have a searchable history of all prescriptions scanned & saved, and also enabling voice alarms for all of them. Searches can be made in the "Past Records" section with the name of the patient or the doctor, thus helping them in their daily day-to-day job. They are DawAI's first target customer base.
Long Term: Indian Government's annual $430M manual telephone calling Tuberculosis Adherence program - "99Dots(from Microsoft Research)"( Link: https://nikshay.zendesk.com/hc/en-us/articles/360016078491-How-do-I-continue-using-99DOTS-and-MERM-Adherence-Technologies-within-Ni-kshay), & replace it with Gemini-3 powered Multimodal Adherence solution in DawAI, thereby helping 12 million TB patients in their recovery plan and saving the Indian government millions every year.
🚀 DawAI's Future: https://youtu.be/feiuq76-E08
🛠️ Tech Stack
- Frontend: React 18, TypeScript, Vite.
- Styling: Tailwind CSS.
- AI SDK: Google GenAI SDK (
@google/genai). - Storage: LocalStorage.
- Audio: Web Audio API (PCM Decoding & Oscillators).
🚀 Dawai Demo Video Playlist
https://www.youtube.com/playlist?list=PL7eZR60MoiYrpV83s0Dd7O3U1QVMhv2Qc




Log in or sign up for Devpost to join the conversation.