Inspiration
We felt that currently there is so much conflict occurring and it is not always easy to find reliable sources to donate to especially on twitter(X) and other platforms. We set about to create an application that could resolve this issue.
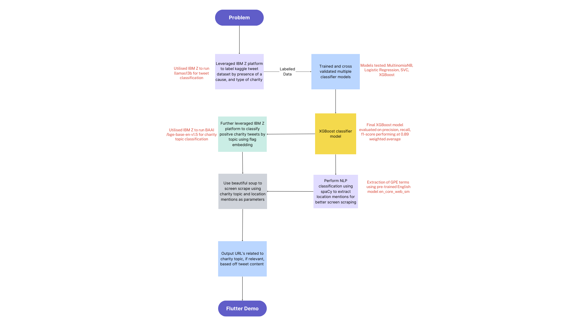
What it does
Takes a tweet if relevant, and returns a list of charities URLs that are relevant to the tweet subject.
How we built it
Used LLMs to classify unlabelled data, which we then trained an XGBoost model from via vector embedding. Deployed this model alongside NLP on a Flask backend to classify tweets from our twitter emulating frontend.
Challenges we ran into
Hosting Llama on Z IBM Stack, as it requires extensive memory.
Accomplishments that we're proud of
Generation of labeled data using LLMs. Using this data to train an accurate XGBoost model (89% weight average Precision, Recall and F1_Score). Web scraping URLs of relevant charities.
What we learned
IBM Z stack deployment. Full stack development. Team Work. LLM Inference.
What's next for Data_R_Us Team - IM09
Integrate with Twitter through API or approach twitter/X and ask for integration into application/framework.
Built With
- embedding
- flask
- flutter
- llama
- llms
- ml
- natural-language-processing
- python
- webscrape
- zos
Log in or sign up for Devpost to join the conversation.