Inspiration
Our aim is to build a low cost and high quality data filtering pipeline that allows for better data quality for AI Video Generation Models.
What it does
Inspiration
Our inspiration for the Data Filtering Pipeline - Rline stemmed from the challenges posed by existing methods in data filtering for video and caption pairs. We aimed to create a solution that maintains effectiveness while significantly reducing computational requirements.
What it does
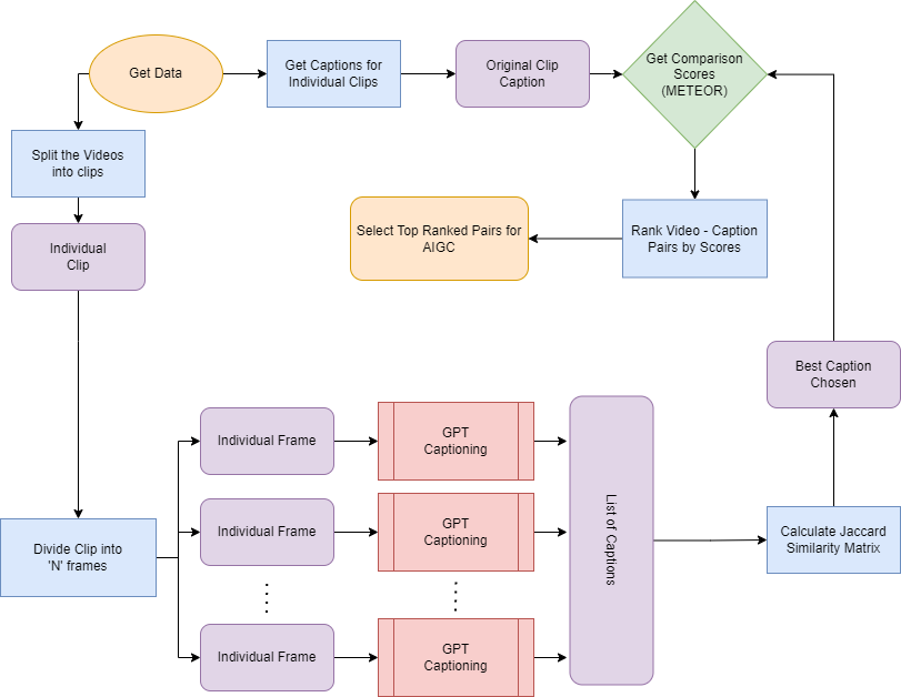
The Data Filtering Pipeline - Rline extracts frames from video clips, captions them using ViT-GPT2, and employs Jaccard and METEOR scores for robust filtering. It ensures efficiency and scalability with customizable parameters, allowing users to tailor the pipeline to their specific needs.
How we built it
We built the Data Filtering Pipeline - Rline using a combination of Python, machine learning libraries, and deep learning models. The frame extraction, captioning, and scoring mechanisms were carefully integrated to form a cohesive and efficient pipeline.
Challenges we ran into
One major challenge was optimizing the pipeline for both efficiency and accuracy. Balancing these aspects while ensuring user customization and scalability required careful consideration and iterative development.
Accomplishments that we're proud of
We're proud of achieving a data filtering solution that not only outperforms traditional methods but also maintains user flexibility and scalability. Testing on a subset of 10 videos and selecting the top 50 clips-caption combinations validated the pipeline's success.
What we learned
Throughout this project, we gained valuable insights into the complexities of data filtering, the significance of customization, and the importance of balancing computational efficiency with accuracy. The experience broadened our understanding of real-world applications for AI-driven solutions.
What's next for Data Filtering Pipeline - Rline
Moving forward, we plan to refine and optimize the pipeline further. Our next steps involve addressing user feedback, enhancing scalability, and exploring additional features to make the Data Filtering Pipeline - Rline even more versatile and applicable in various scenarios.

Log in or sign up for Devpost to join the conversation.