CycleConnect – A Menstrual Support Network
CycleConnect is a web application that helps individuals track their menstrual cycles while fostering a supportive community. It connects users with trusted friends, family, or healthcare professionals for emotional and practical support during different phases of their cycle.
Table of Contents
- Project Overview
- Core Features
- Tech Stack Implementation
- Workflow
- Why CycleConnect is Unique
- Project Setup & How to Run
- Benefits
- Future Scope
Project Overview
Purpose:
CycleConnect goes beyond traditional menstrual tracking by focusing on building a support network. Users not only track their periods, symptoms, and moods, but they can also share this information with selected friends, partners, or family members. The application facilitates open communication, understanding, and empathy around menstruation.
Core Features
Cycle Sharing
- Users can share their menstrual cycle details (e.g., period dates, symptoms, mood) with selected contacts (e.g., partners, family members, or friends).
- Example: A partner receives notifications when PMS symptoms are expected, enabling better emotional support.
- Users can share their menstrual cycle details (e.g., period dates, symptoms, mood) with selected contacts (e.g., partners, family members, or friends).
Personalized Symptom Tracking
- Users log physical and emotional symptoms (e.g., cramps, fatigue, anxiety) via simple checkboxes or sliders.
- The app provides AI-powered insights on patterns and symptom management suggestions.
- Users log physical and emotional symptoms (e.g., cramps, fatigue, anxiety) via simple checkboxes or sliders.
Community Support Groups
- Anonymous groups based on shared experiences (e.g., endometriosis, PCOS, heavy bleeding).
- Users can share tips, ask questions, or provide encouragement in a safe space.
- Anonymous groups based on shared experiences (e.g., endometriosis, PCOS, heavy bleeding).
Self-Care Recommendations
- Automated tips for self-care, tailored to symptoms and cycle phase.
- Examples:
- "Try yoga or heat therapy for cramps."
- "Consider magnesium-rich foods for PMS."
- "Try yoga or heat therapy for cramps."
- Automated tips for self-care, tailored to symptoms and cycle phase.
Educational Resources
- Bite-sized guides on:
- Understanding hormonal changes during the cycle.
- Managing mood swings naturally.
- When to seek medical help for menstrual issues.
- Understanding hormonal changes during the cycle.
- Bite-sized guides on:
Notifications for Partners/Supporters
- Supporters receive notifications like:
- "Day 1 of the cycle: Offer extra care today."
- "PMS week: Encourage rest and hydration."
- "Day 1 of the cycle: Offer extra care today."
- Supporters receive notifications like:
Scalability
“Leverage a microservices architecture with containerization, orchestrate in the cloud using auto-scaling and load balancing, implement caching and sharding for databases, enforce secure and compliant APIs, monitor performance in real-time, and deploy globally to ensure resilient, high-performing, and stable operations.”
Tech Stack Implementation
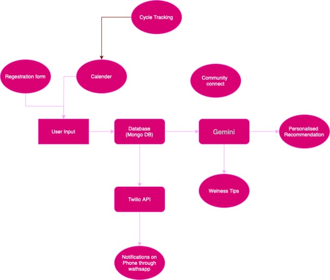
Frontend (React)
- Clean, user-friendly interface for logging symptoms, viewing cycle trends, and managing sharing preferences.
Backend (Node.js + Express)
- REST APIs to handle:
- User authentication and data storage.
- AI-generated insights using the [Gemini AI API]
- Notifications Queue system for shared contacts via Twilio.
- User authentication and data storage.
- REST APIs to handle:
Database (MongoDB)
- Stores user profiles (cycle data, symptoms, preferences), shared contacts, and community group posts/interactions.
Gemini AI API
- Analyzes symptom logs to provide actionable insights and recommendations.
- Example: If a user logs "severe cramps," the app suggests heat therapy or consulting a doctor.
- Analyzes symptom logs to provide actionable insights and recommendations.
Example Workflow
- A user logs into CycleConnect and sets up a profile with cycle details.
- They choose to share cycle updates with their partner and a close friend.
- During the luteal phase (PMS), the app sends a notification to the partner:
- "Your partner may experience irritability or fatigue this week. Be supportive!"
- "Your partner may experience irritability or fatigue this week. Be supportive!"
- The user logs symptoms like "mood swings" and "cramps."
- Gemini AI analyzes these symptoms and recommends:
- "Try mindfulness exercises for mood swings."
- "Try mindfulness exercises for mood swings."
- The user joins an anonymous support group, connecting with others who have similar experiences.
Why CycleConnect is Unique
Emphasis on Support Network:
Goes beyond basic menstrual tracking by promoting open communication between the user and their support circle.Actionable Insights:
AI-powered tips address real-time symptoms, offering practical ways to manage discomfort or mood changes.Community Building:
Safe, anonymous forums connect people with shared experiences, fostering understanding and empathy.
Project Setup & How to Run
Prerequisites
- Node.js (v14.0.0 or later)
- npm (v6.0.0 or later)
- MongoDB (v4.4 or later)
Installation
Clone the repository
git clone https://github.com/andoniit/WildHacks2025 cd cycleconnectSet up the backend
cd server
npm install
- Configure environment variables
- Create a
.envfile in the server directory Add the following variables:
PORT=5000 MONGODB_URI=mongodb://localhost:27017/cycleconnect JWT_SECRET=your_jwt_secret TWILIO_ACCOUNT_SID=your_twilio_sid TWILIO_AUTH_TOKEN=your_twilio_token TWILIO_PHONE_NUMBER=your_twilio_phone GEMINI_API_KEY=your_gemini_api_keySet up the frontend
cd ../src npm installRun the application
Start the backend server
cd server npm run devStart the frontend development server
cd src npm startAccess the application at http://localhost:3000
Benefits
- For Users:
Emotional support from friends/family, practical advice to manage symptoms effectively. - For Supporters:
Guidance on how to be more empathetic and helpful during different menstrual phases. - For Communities:
A safe space to connect, share experiences, and provide mutual support.
Future Scope
- Advanced AI Integration
- Natural language processing for journal entries to identify patterns
Retell Ai agent integration
Expanded Health Tracking
Integration with wearable devices to track physiological changes
Fertility tracking and planning features
Medication tracking and reminders
Enhanced Communication Tools
In-app messaging between users and their support network
Video consultation with healthcare providers
Group video chat for support groups
Global Accessibility
Multi-language support
Culturally sensitive content and recommendations
Offline functionality for areas with limited connectivity
Health Professional Portal
Dedicated interface for healthcare providers
Secure data sharing with medical professionals
Telemedicine integration
Research Contributions
Anonymous, opt-in data sharing for menstrual health research
Collaboration with medical institutions to improve menstrual healthcare
Log in or sign up for Devpost to join the conversation.