Inspiration
Imagine playing a game of Battleship, but with a unique twist - it's blockchain-powered, driven by Zero-Knowledge Proof (ZK), and enhanced by Artificial Intelligence (AI). It's like the classic game, but with a cooler and smarter edge. Thanks to ZK technology, your moves and fleet information remain private, eliminating the guesswork of whether your opponent is peeking! What's more, with AI, the game becomes even more thrilling. It learns your strategies and challenges you in novel ways every time. Additionally, you have ownership of your fleet and can trade ships with other players. It's Battleship with a tech-savvy, modern spin that turns every match into a brand new adventure.
What it does
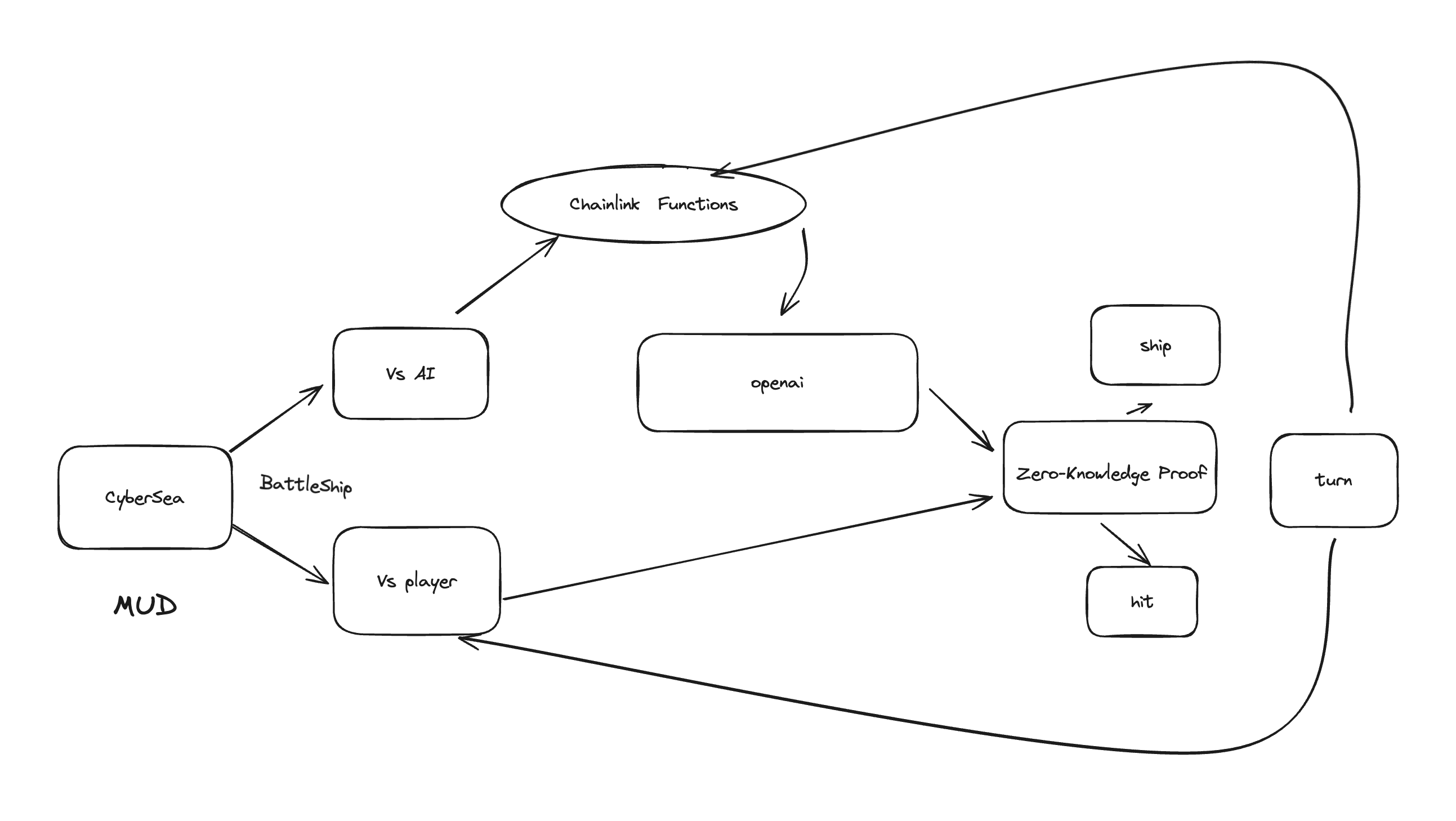
CyberSea is a full-chain naval warfare game where players can engage in battles at sea against AI or other players.
How we built it
We adopt MUD as the core architecture and divide it into PVE and PVP modes.
In PVE mode, players will play against OpenAI bots by invoking OpenAI through Chainlink Functions. Players' ship coordinates are kept confidential via zero-knowledge proof, so that the AI cannot cheat even off-chain.
Challenges we ran into
The PVP mode has not been fully developed yet.
Accomplishments that we're proud of
We have integrated various cutting-edge technologies together in a very short period of time, including zero-knowledge proof, on-chain game engine MUD,Functions , and AI. This appears to be an extremely innovative product.
What we learned
We now have a deeper understanding of the power of Chainlink Functions. It allows AI not only to play games on-chain, but also to study opponents on-chain and defeat Player 2 with the thinking of Player 1. Everything is done on-chain. More importantly, we incorporated zero-knowledge proof to make the game fairer without worrying about cheating due to the transparency of blockchains.
What's next for CyberSea
As a product combining zero-knowledge proof, AI, blockchain and gaming, we will continue building and developing CyberSea to attract more users on Layer 2, allowing more people to experience the integration of AI and blockchain games, while seamlessly getting in touch with zero-knowledge proof. We will lower the threshold for the game and conduct more and better work.
Built With
- ai
- full-on-chain-game
- mud
- openai
- zk
Log in or sign up for Devpost to join the conversation.