Inspiration
This was the first hackathon that I have ever attended. Really just wanted to keep an open mind and try to learn as much as possible
What it does
It helps businesses identify untapped niches, where they can optimize price strategies. Uses advanced predictive analytics to prove actionable insights Allows you to visualize sales trends in real time.
How I built it
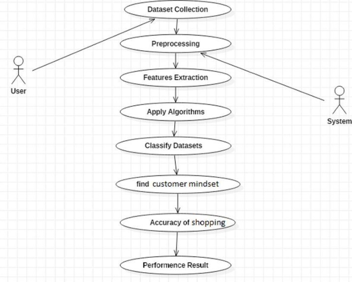
System Requirements: Hardware: Operating system of windows 7, 8, 10 (32-bit or 64-bit). RAM-4GB Software: Anaconda navigator software tool, Jupiter notebook editor window, in python language. Modules: DATA COLLECTION DATA PRE-PROCESSING FEATURE EXTRACTION EVALUATION MODEL
Challenges I ran into
due to the solo work, I just given output box not worked that much on its frontend looks and all just because of handling double shifts like examination and other side is attending hackathons so, these is a little challenge for me to maintain both of these.
Accomplishments that I have proud of
I'm glad I made it through the weekend in one piece. was super nervous going in considering if was my first hackathon.
What I learned
learned about cluster using K-Means, Timeseries Analysis, working with Transformers and learning more about data pre-processing -really enjoyed the guest lecturers that came in my collage.
What's next for customers behavioral detection using machine learning
FUTURE SCOPE As shopping culture increase day by day, some features may be included or replaced with new ones to detect people mindset them.
Log in or sign up for Devpost to join the conversation.