Inspiration

We wanted to revolutionize customer service by making it fast, multilingual, and AI-powered while keeping user data private.

What it does

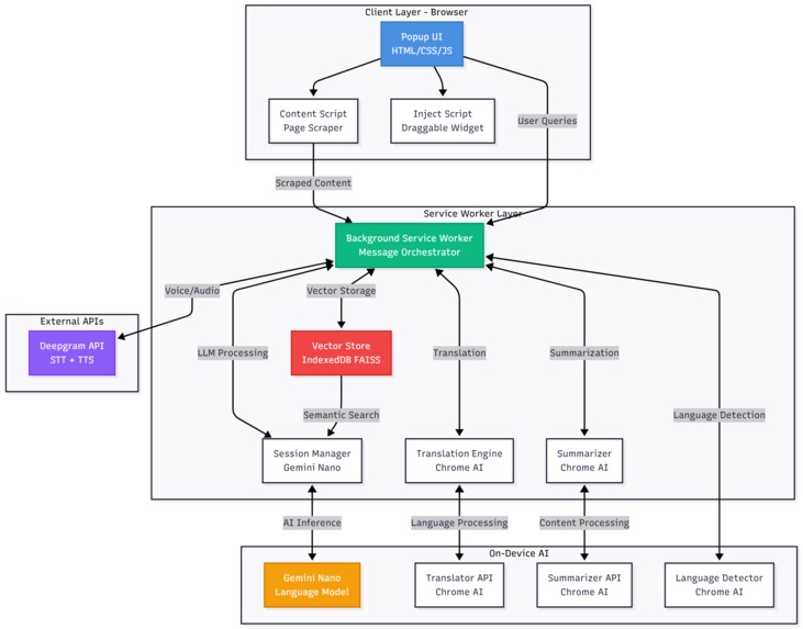
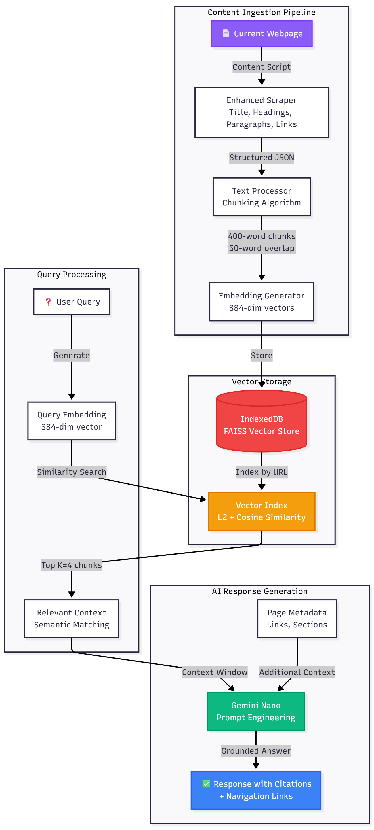
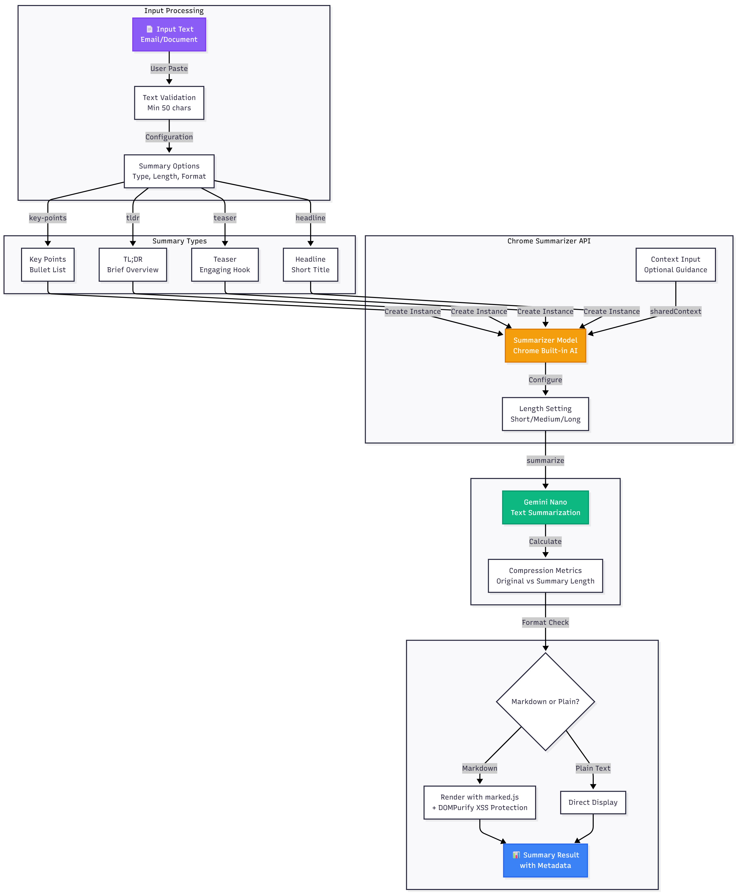
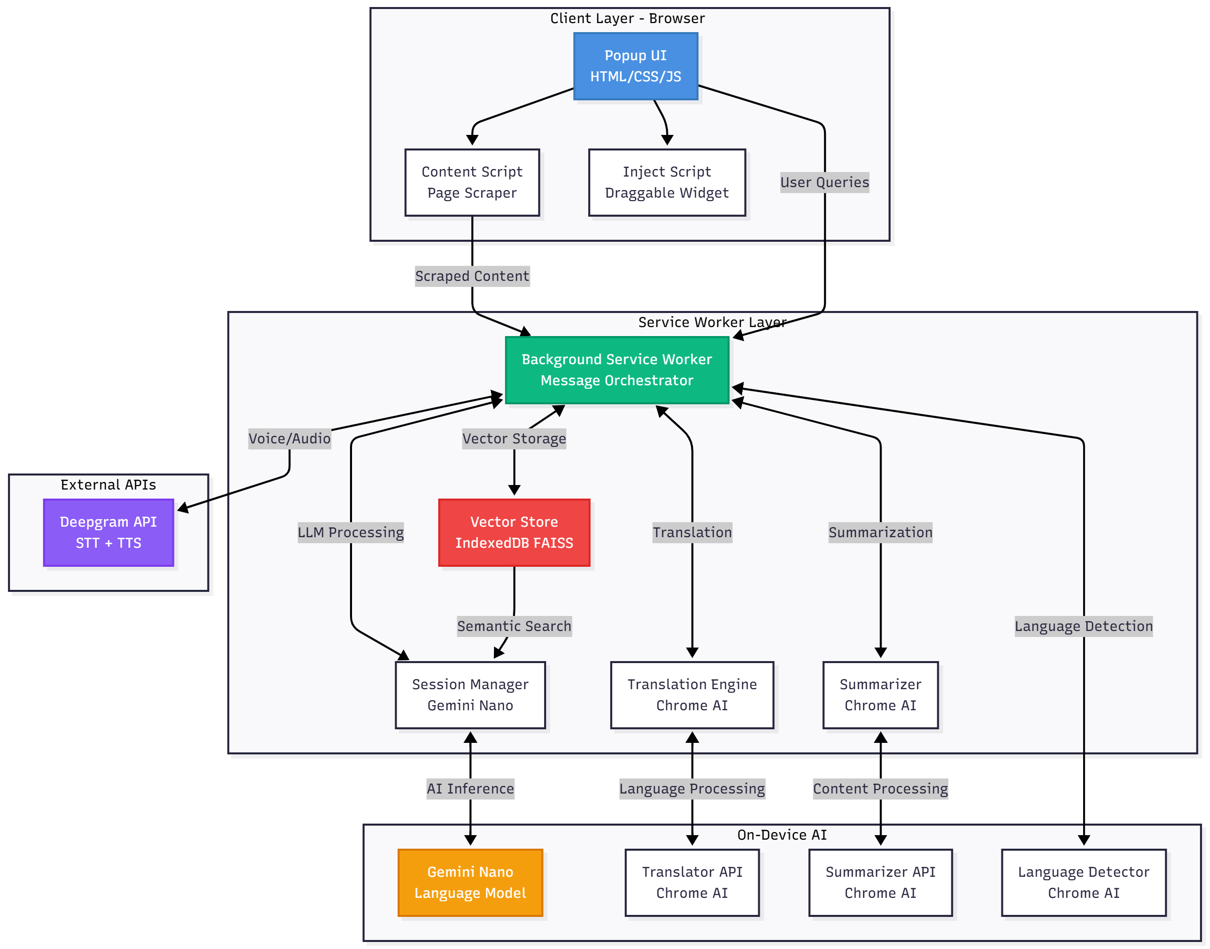
Milo Mate provides real-time multilingual voice chat, intelligent content understanding, live transcription, and task summarization directly in the browser.

How we built it

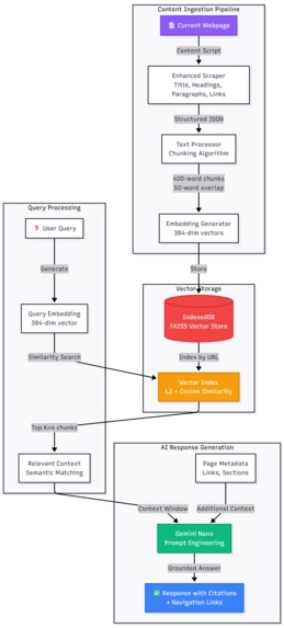
Built as a Chrome extension using WASAPI for audio, RAG + Gemini Nano for AI, vector embeddings for semantic search, and on-device processing for privacy.

Challenges we ran into

  • Capturing system audio reliably across platforms
  • Real-time voice translation with minimal latency
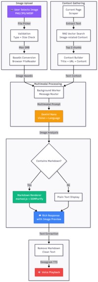
  • Integrating multimodal AI for images and documents

Accomplishments that we're proud of

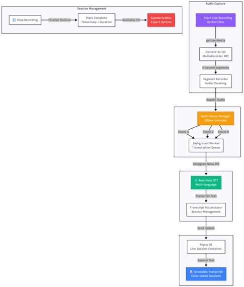
  • 9+ language support with <500ms latency
  • Real-time transcription and summarization in under 5 seconds
  • Fully privacy-first, on-device architecture

What we learned

  • Importance of hybrid online/offline AI architectures
  • Efficient vector search techniques drastically improve response times
  • User-centric design is key for adoption in customer support

What's next for Milo Mate

  • Expand language support and multimodal capabilities
  • Add AI-powered predictive suggestions for agents
  • Mobile and cross-browser support for wider adoption

Built With

  • ai
  • and-language-detection-apis-**databases-&-storage:**-indexeddb-(for-vector-embeddings)-chrome-storage-(for-settings-and-session-data)-**cloud-services-(optional-/-fallback):**-on-device-first
  • apis
  • cloud
  • content-scripts)-wasapi-(windows-audio-session-api)-for-audio-capture-deepgram-api-for-speech-to-text-gemini-nano-for-ai-inference-(text-&-multimodal)-chrome-translation
  • css3-node.js-for-background-processing-react-(for-popup-ui-components
  • dompurify
  • faiss-like
  • for
  • heavy
  • html5
  • markdown
  • marked.js
  • needed
  • only
  • optional)-**platforms-&-apis:**-chrome-extension-apis-(runtime
  • other
  • processing
  • protection
  • rendering
  • retrieval
  • search
  • semantic
  • storage
  • summarization
  • tabs
  • tools:**
  • used
  • vector
  • when
  • xss
Share this project:

Updates