Summarize
![]()
Summarize is a fast and powerful application that reduces a long, archived video into a short, manageable summary. It also helps you to skip the video to the desired point in time for better educational experience.
😇 How is this tool helpful?
- Summarize items from Blogs, Podcasts, Lectures and other educational material.
- High accuracy AI generated summaries.
- Skip over unwanted content to parts that you want to!
🔐 Key Features
- Our app extracts the relevant keywords from the video and provides timestamps for the same. Students can search for a particular keyword and jump over to that timestamp in the video instantly
- Students can download the transcript of the video lecture and use it as notes for reference
- Students can also download the summarized version on the video
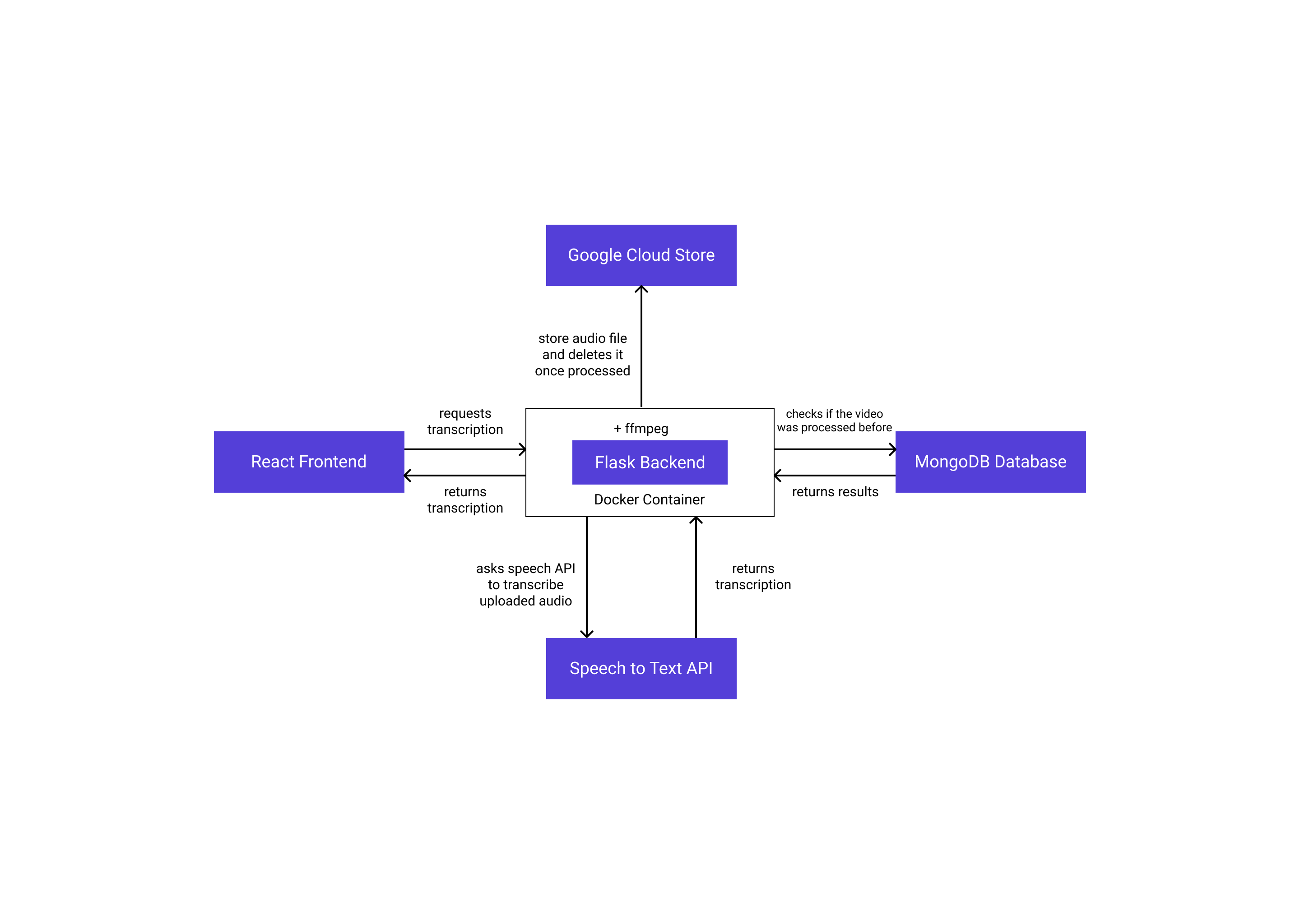
🚀 Tech Stack
- React(Javascript) as frontend framework
- Styled Components and Bulma for styling
- Flask(Python) for backend server
- MongoDB for storage
- Docker + Google Cloud Run for deployment
- Google Cloud Build for Continuous Deployment
- Google's Speech to Text API for transcription
😇 License
Distributed under the MIT License. See LICENSE for more information.
Contribution Guidelines
- Read about how to get started with the project
here. - Write clear meaningful git commit messages
- Make sure your PR's description contains GitHub's special keyword references that automatically close the related issue when the PR is merged.
- When you make very very minor changes to a PR of yours (like for example fixing a text in button, minor changes requested by reviewers) make sure you squash your commits afterward so that you don't have too many commits for a very small fix.
- When you're submitting a PR for a UI-related issue, it would be really awesome if you add a screenshot of your change or a link to a deployment where it can be tested out along with your PR. It makes it very easy for the reviewers and you'll also get reviews quicker.
If you want a live-demo of the application, click here
Made with :heart: by Vrushti Mody, Saurabh Kumar Suryan, Vidhi Gupta and Aditya Chakrabhorti for the HackerEarth Hack-2021 hackathon!
Built With
- css
- dockerfile
- html
- javascript
- python


Log in or sign up for Devpost to join the conversation.