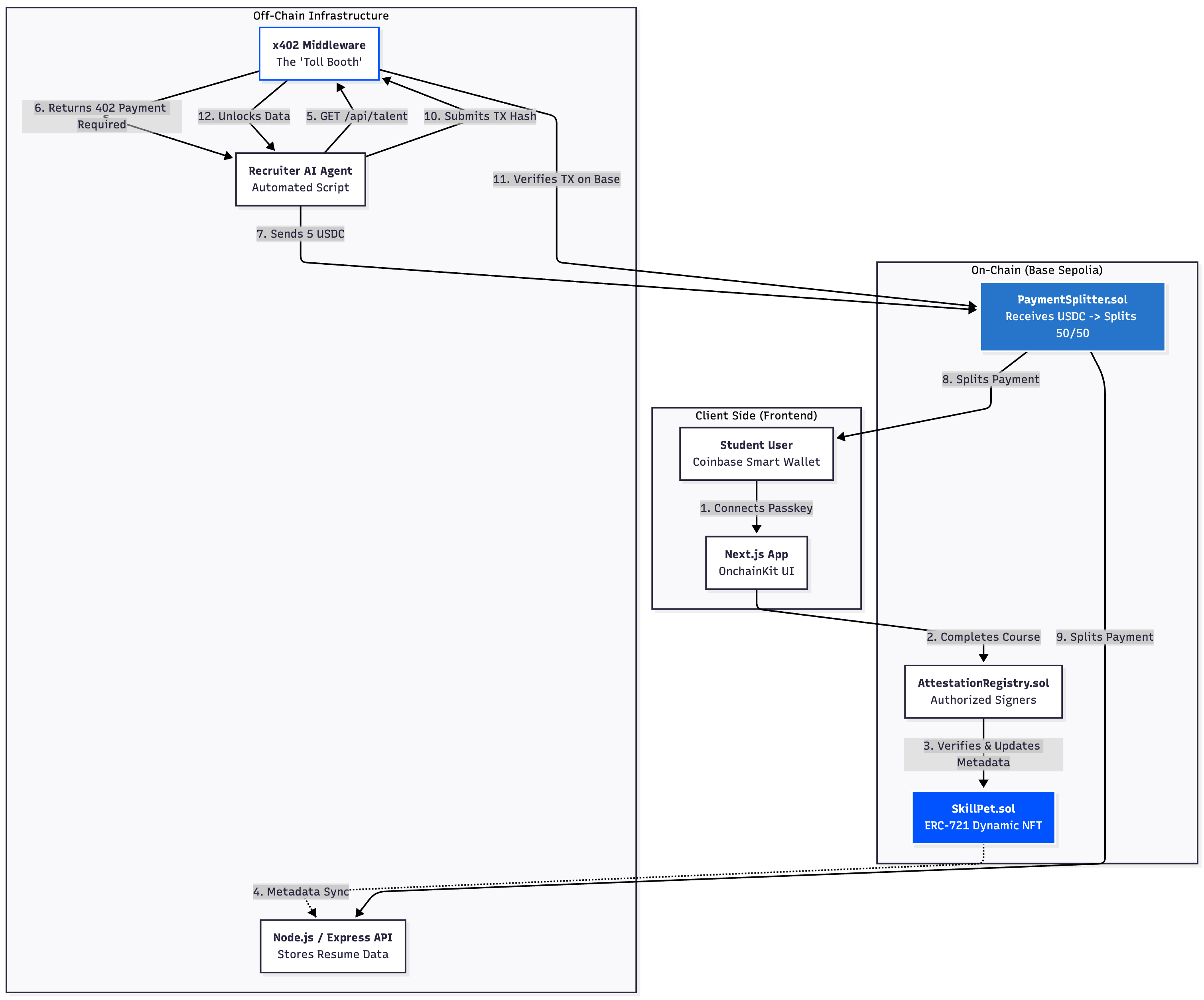
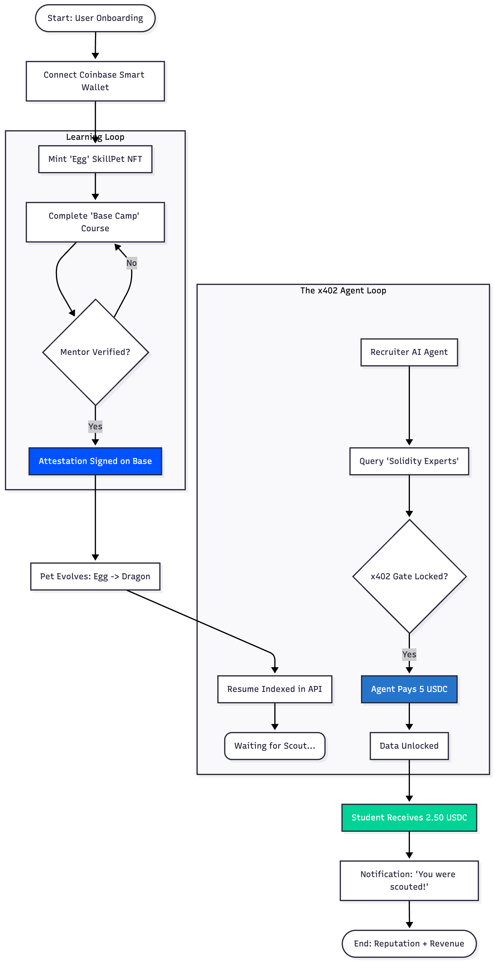
PROBLEM: Companies struggle to validate if someone actually completed tasks, gained experience, or learned skills. Resumes and certificates can be unreliable or even fake.
Solution : Issue on‑chain verifiable micro‑experience attestations. Each small task → provable credential stored on Base. Easy for recruiters to verify. Students build proof-of-work instantly.
Built With
- nextjs
- onchainkit
- solidity
Log in or sign up for Devpost to join the conversation.