Inspiration
We were inspired by expert opinions and media coverage of the threats that our nation's frontline health care workers face during the COVID-19 response.
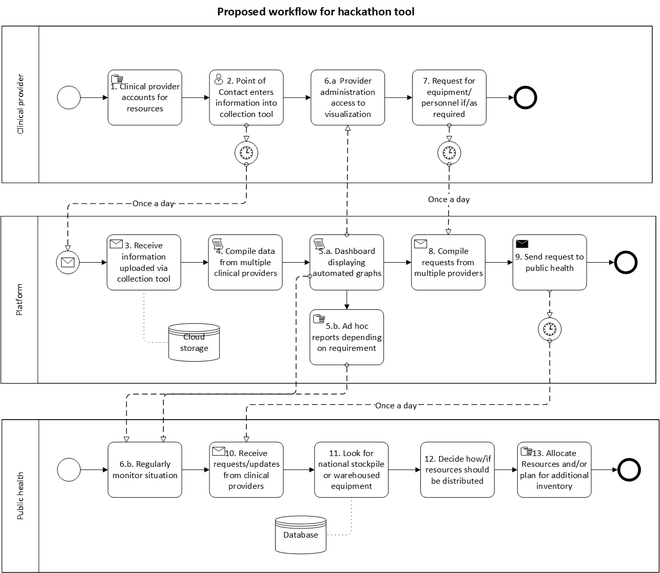
What it does
FAST collects data from hospitals on critical supplies such as beds, PPEs, and ventilators. This data is integrated with publicly available data set on hospital capacity from Definitive Healthcare to provide real-time summary of bed occupancy, inventory of PPEs, ventilators, and respirators at the hospital, county, state, and national level.
How I built it
We created a Google Form based on CDC's NHSN survey modified to collect COVID-19 data from hospitals. We created a synthetic dataset to simulate data collected and used Power BI as our data integration and visualization platform.
Challenges I ran into
- Remote collaboration and condensed timeline
- Ideation and scoping took time
Accomplishments that I'm proud of
- Team collaboration and dynamics - we have a large team
- Rapid prototyping to create a working prototype
What I learned
- Experience of agile development
- Working with a cross-functional, distributed, and diverse team in the midst of social distancing
What's next for Facility Assessment and Situation Tracking (FAST)
FAST team will continue to look for and integrate more data sources to the current data set. FAST can be integrated with existing hospital systems such as EHRs to gather data in real-time and reduce the time lag in data collection. The data collected in FAST can also provide a picture of elasticity of health care supply.
On the technology front, we will continue to explore other data collection technologies such REDCap.
Built With
- excel
- google-docs
- powerbi




Log in or sign up for Devpost to join the conversation.