Covid-Extricate

A decentralized solution to Covid19

Installation

1. Clone the Repository.
2. npm install
    - npm start

About This Project

This project aims to ease the day-to-day life of people, doctors, institutions,

  1. All the latest updates regarding the pandemic in one place.
  2. Need for money? Raise a Donation camp.
  3. Doctor? Get information in one place and also spread the necessary information.

Technology Used

  • ReactJS
  • NodeJS
  • GraphQL
  • Solidity Smart Contracts
  • Web3

Features

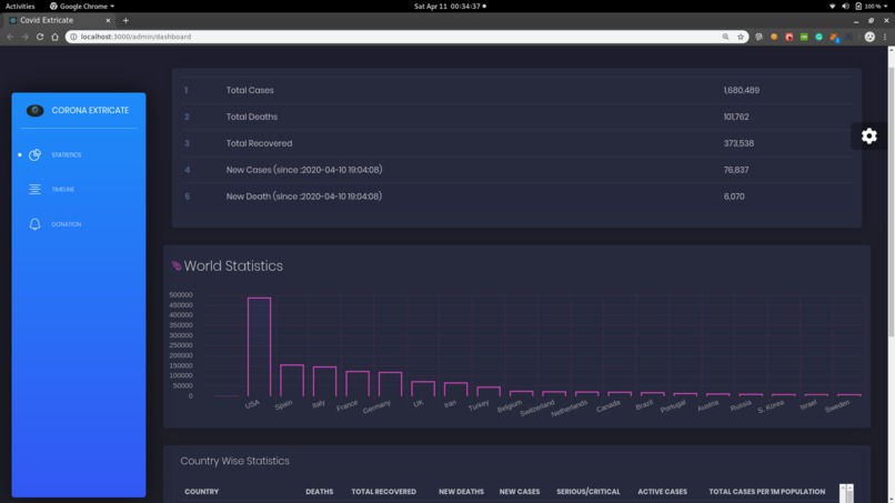
  • Get live statistics about coronavirus.
  • Get a timeline of a particular country tot to observe the spread rate.
  • Need of money due to the pandemic? Create a donation camp describing your need and providing links to the required documents to prove the docs legit.

How I built it

Wrote smart contracts in solidity. Deployed using js script. Wrote the backend using node, frontend using react. The application is build using a combination of REST and GraphQL.

Challenges I ran into The main challenges were in writing contracts on solidity 0.6.5. The migration process from 0.4.17 to 0.6.5 was a little challenging.

Accomplishments that I'm proud of The entire blockchain mechanism, API system setup using GraphQL and Express.

What's next for COVID Extricate In a future release, I intend to add a doctor login system in the project, so that doctors can get important information and share the same from one place.

[note: current code has RapidAPI links hardcoded. It's for easier demonstration purposes only. Ideally, those should be hidden in the environment variables. The project will have more features like doctor login system etc. in future releases hence the backend is designed keeping things like that in mind.]

Share this project:

Updates