COVID-19:HarvestScore
Intro
Durch die COVID-19-Krise gibt es das folgende Problem im landwirtschaftlichen Sektor: Die Erntezeit steht bald an und Landwirte können nicht im vollem Umfang auf die üblichen Erntehelfer, die meist aus dem europäischen Ausland kommen, zugreifen. Gleichzeitig gibt es jede Menge Menschen, die derzeit unbeschäftigt sind, da sie in der Gastronomie oder im Einzelhandel beschäftigt waren bzw. von Kurzarbeit betroffen sind, oder nicht zur Uni gehen können. Warum also nicht diese beiden Gruppen zusammen bringen?
Unser kleines Team ist der Frage mit einem Data-Science Ansatz begegnet. Wir haben ein Konzept für ein Tool entwickelt, welches ein sinnvolles Add-On für reguläre Arbeitsvermittlungsplattformen sein kann: Den HarvestScore. Aufgrund der leider nur unzureichenden Datenlage haben wir darüber hinaus eine nicht repräsentative Umfrage gestartet.
Der HarvestScore
Es gibt einige Projekte und Initiativen, die sich mit dem Problem der Vermittlung von Arbeitskräften im Landwirtschaftssektor auseinandersetzen haben und Plattformen anbieten, auf denen Landwirte ihren Bedarf inserieren können. Was noch fehlt, ist der HarvestScore, der die Spezifika von COVID-19 beim Matchen von Arbeitskräften und Landwirtschaftsbetrieben mit einbezieht.
Daher schlagen wir euch ein Tool vor, die in Zusammenarbeit mit eben jenen Plattformanbietern entsteht und ggf. offizielle Stellen, wie die Arbeitsagenturen, integriert. Die Idee ist ein Score, der HarvestScore, mit dem die Plattformanbieter ihre Kunden ranken können. Ziel unseres Projektes ist, das oben genannte Problem genau zu identifizieren, zu verstehen und dann, systematisch vorzudenken, sodass die Projektidee von jemand anderem nachhaltig aufgegriffen und konkret umgesetzt werden kann.
Da für ein ordentliches statistisches Scoring ein Maß auf Datenbasis definiert werden muss und wir in der kurzen Projektzeit nicht genügend eigenen Daten erfassen / auswerten konnten, hat sich der Fokus unseres Projekts von einem Matching-Tool hin zu einem Paper verschoben. Das Paper beschreibt die Vorgehensweise einer Datenerhebung, auf Basis dessen ein Scoring vorgenommen werden kann, um die bestehenden Tools auf die COVID-19 Situation anzupassen.
Ein konkretes Beispiel für ein Spezifikum während der COVID-19 Epidemie im Vergleich zu regulären Arbeitsbedingungen ist Folgendes: Die Nutzung von öffentlichen Nahverkehr seitens des Saisonarbeitenden außerhalb der Epidemie wird zu Gunsten des ökologischen Fußabdrucks belohnt – und während der COVID-19 Epidemie bestraft.
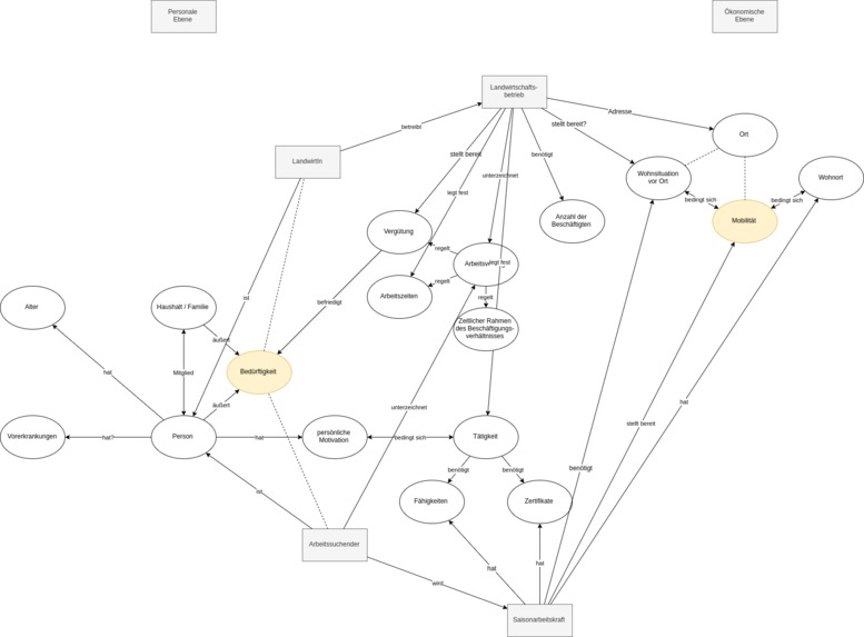
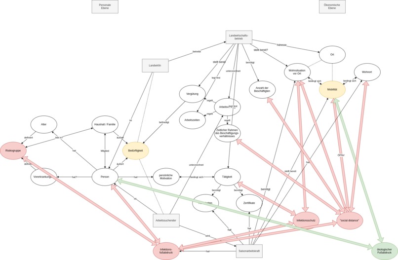
Zunächst haben wir ein Datenmodell kreiert, um die Zusammenhänge zwischen Landwirtschaftsbetrieben und Arbeitnehmenden darzustellen und spezifische Merkmale im Zusammenhang mit der aktuellen COVID-19-Krise zu identifizieren. Das Datenmodell ist als Diagramm hier unten dargestellt.
Datenmodell 1: System Erntehelfer*in / Landwirt*in unter “normalen” Bedingungen
Datenmodell 2: Einbeziehung von COVID-19 Spezifika in das System
Datenmodell 3: Zu erhebende Daten auf Erntehelfer*in-Plattformen,
um den HarvestScore zu berechnen
Außerdem haben wir Parameter identifiziert, die während der COVID-19-Krise relevant sind. Damit könnte man einen Matching Score (den HarvestScore) berechnen. Interessanterweise hat sich herausgestellt, dass es drei Kategorien von Parametern gibt: der Landwirtschaftsbetrieb, der potentielle Saisonarbeitende und deren Interaktion.
In der Tabelle am Ende des Dokuments findet ihr die möglichen Kriterien, die für die Erstellung des HarvestScores benutzt werden könnten, sowie eine Auflistung der Daten, die für die Bewertung dieser Kriterien gebraucht werden kann. Dies ist der Grundstein, um den HarvestScore direkt in einer Plattform zu implementieren.
Wir haben Bewertungskriterien für den HarvestScore identifiziert:
- Entfernung zwischen Landwirtschaftsbetrieb und dem Wohnort des Saisonarbeitenden insofern keine Möglichkeit bereit gestellt wird vor Ort zu wohnen
- Mobilität des Saisonarbeitenden
- Infektionsfußabdruck
- Kompatibilität von benötigten und bereitstellbaren Skills des Saisonarbeitenden
- Bedürftigkeit des Saisonarbeitenden und des Landwirts
Für die Zeit nach COVID-19 wären zusätzliche Parameter denkbar, die einen ökologischen Fußabdruck beschreiben oder soziale Fairness.
Weiterhin haben wir erste betroffene Zielgruppen identifiziert:
- Gastronomie Angestellte
- Hotellerie
- Selbstständige
- Künstler*innen
- Studierende
- Einzelhandel
- Ultrakurzzeitbetroffene
- ...
Nicht-repräsentative Umfrage in den sozialen Medien
Wärst Du bereit, als Erntehelfer*in tätig zu werden? Unter welchen Bedingungen?
Wir wollten mehr darüber hinaus herausfinden, wer potenziell zukünftig als Erntehelfer*in tätig sein könnte. Ausgangspunkt war zunächst die Überlegung: Ist es nicht etwas zu kurz gegriffen, anzunehmen, dass Arbeiter*innen aus Gastronomie und Einzelhandel die Erntetätigkeit aus finanzieller Notwendigkeit übernehmen werden – wie aktuell in den Medien zu lesen (vgl. z.B. FokusOnline-Artikel vom 18.3.20: „Corona bedroht Spargel-Ernte: Regierung will Köche und Kellner aufs Feld schicken“)? Auch das Statement eines Freundes, der in der Gastronomie tätig ist, hat uns stutzig gemacht: „Die Bundesregierung hat Hartz4 für alle ausgeschrieben. Bevor ich aufs Feld gehen, schöpfe ich alle anderen finanziellen Möglichkeiten aus.“ Unsere Frage war also: Wie sieht es in unserem direkten Umfeld aus? Wer wäre bereit, als Erntehelfer*in zu arbeiten und unter welchen Bedingungen?
Wir haben einen online Fragebogen erstellt und über die sozialen Netzwerke geteilt – durch 44 Teilnehmer*innen konnten wir bereits einiges über Motivation, mögliche Hindernisse und Bedingungen für einen Ernteeinsatz der Personen in unserem Umfeld herausfinden – auch wenn die Umfrage natürlich nicht repräsentativ ist. Hier eine Zusammenfassung der Ergebnisse.
An der Umfrage haben 44 Personen teilgenommen:
- 56.8% weiblich / 40.9% männlich / 2.3% divers
- Alter: 68.2% 18-29 Jahre, 25% 30-39 Jahre, 6.8% 50-59 Jahre.
- Etwas weniger als 50% der Befragten waren in Ausbildung oder Studium. 4 Personen waren in der Gastronomie oder Einzelhandel tätig. Der Rest ging verschiedenen anderen Tätigkeiten nach.
84.1% wären laut Umfrage bereit, als Erntehelfer*in tätig zu werden. Davon würden sich jedoch etwa 3/4 nur einige Wochen bis zu einem Monat zur Verfügung stellen.
Die wichtigste Motivation wäre dabei für ca. 50% der Umfrageteilnehmer das Mithelfen in Zeiten der Krise, Solidarität, Gemeinschaft und gesellschaftliches Engagement. Etwa jeder vierte gab zudem an, einen Ernteeinsatz als Erlebnis und Erfahrung wahrzunehmen. 11/44 wären durch eine gute Bezahlung motiviert. 4 Personen gaben an, dass sie gern Zeit sinnvoll überbrücken und sich beschäftigen würden.
Statements zur Motivation waren u.a.: »Ich würde gerne helfen wo es nur geht, da jede Tat gerade unglaublich wichtig ist und unsere Solidarität stärkt!« – »Gehalt und Krankenversicherung (würden mich für einen Ernteeinsatz motivieren).« – »Ich mag es Landarbeiten zu verrichten. Habe auf meinen Reisen auch Wwoof gemacht. Es hat mir immer Spaß gemacht und ich mag die Verbindung zur Natur.«
Hindernisgründe für einen Ernteeinsatz wären für viele der aktuelle Job/Tätigkeit und die Frage danach, ob sich ein Ernteeinsatz mit dieser Tätigkeit verbinden ließe. Oft wurden auch Bedenken über die Arbeitsbedingungen (Bezahlung, Zeiten, harte körperliche Arbeit, Unterkunft) genannt. Darüber hinaus wurde als Hinderungsgrund Anfahrt und Logistik, fehlende Kinderbetreuung, Krankheit und komplizierte Einstellungsverfahren genannt.
„Welche Rahmenbedingungen wären dir darüber hinaus wichtig?“ – Wünsche waren hier Halbtagsarbeit, nebenher trotzdem online der eigentlichen Tätigkeit nachgehen zu können, gutes Arbeitsklima/Team, Bezahlung, Rücksicht auf Kinderbetreuung, Schutz vor COVID-19.
94.8% gaben an, weniger als 50 km zum Einsatzort für die Erntehilfe fahren zu können – hier müsste jedoch nochmal geklärt werden, inwiefern die Person bereit wären, für einige Zeit an den Einsatzort zu ziehen.
Der Großteil der Umfrageteilnehmer*innen hatte auch kaum Bedenken aufgrund der Ansteckungsgefahr durch COVID-19 als Erntehelfer*in tätig zu werden.
Detaillierte Umfrage-Ergebnisse findet ihr im Anhang.
COVID-Nodes
| Node | Variablen |
|---|---|
| Risiko - Gruppe | Alter |
| Vorerkrankungen | |
| Haushalt mit/ohne Risiko | |
| Bedürftigkeit | Selbsteinschätzung |
| Verpflichtungen | Abstand gewährleistet auf Arbeit |
| Abstand gewährleistet bei Transport | |
| Abstand gewährleistet bei Unterkunft | |
| Desinfizierung zu Verfügung | |
| Temperaturkontrolle | |
| Bedürftigkeit | Selbsteinschätzung |
| Dringlichkeit der Arbeit | |
| Social distancing | Dauer der Arbeitsverhältnisse |
| Anreise | Entfernung |
| Verkehrsmittel | |
| Häufigkeit | |
| Clustering | Anzahl Arbeiter von derselben Ortschaft |
Umfrage
Diagramme







Was würde dich motivieren, als Erntehelfer*in tätig zu werden?
- geht ja auch um mein essen. keiner soll unnötig viel geld für essen ausgeben müssen oder sogar hungern...
- Tätige Solidarität
- Die Natur und dass man neue Leute kennen lernt
- Man kann was lernen. Ist ne coole erfahrung... Und gerade für alle eine große hilfe. Ein kleiner lohn wäre natürlich nett
- Dazuverdienen, Abwechslung zum sonstigen Alltag, helfen wollen
- Engagement für die Gemeinschaft, einfaches Einstellungsverfahren
- Gemeinschaft, passendes Gehalt
- Arbeit an der Frischen Luft
- Geld
- Ehrenamt, Geld, Wertschätzung
- Wohltätigkeit
- Eine gute Bezahlung und ausreichend Pausen
- Weil ich was gutes mache, um was zu tun zu haben, und in kurzarbeit noch Geld zu verdienen
- In der Krise helfen
- Die Gesellschaft zu unterstützen.
- Zu helfen.
- Eine Liegemaschine die über den Acker fährt.
- Das die Hilfe gebraucht wird. Ich momentan theoretisch Zeit übrig habe.
- Neue Erfahrungen sammeln
- neue Erfahrungen sammeln
- geld
- zu wissen, dass ich etwas beitragen kann
- Beschäftigung, gemeinsam etwas tun und damit einen gesellschaftlichen Beitrag leisten
- Auf dem Land und an der frischen Luft zu sein, sowie die allgemeine Notwendigkeit
- Ich würde gerne helfen wo es nur geht, da jede Tat gerade unglaublich wichtig ist und unsere Solidarität stärkt!
- Ich mag es landarbeiten zu verichten. Habe auf meinem Reisen auch Wwoof gemacht. Es hat mir immer spaß gemacht und ich mag die Verbindung zur natur.
- Gehalt und Krankenversicherung
- hilfreich sein, natur und körperliche arbeit
- Meine Erfahrung in der Landwirtschaft und weil es mir eine Herzensangelegenheit ist.
- Gegen Bezahlung
- der Gesellschaft helfen
- intrinsische Motivation, Sinn, Stabilität herstellen
- Draußen sein, "echte" Arbeit mit den Händen, Teil der Gemeinschaft sein
- klarer Notstand - Unterstützung des Arbeitgebers - räumliche Nähe
- Wohltätigkeit
- körperliche Tätigkeit ist mal was anderes
- Gute Bezahlung
- Die frische Luft. Raus aus den 4 Wänden. Da ich Kundendiensttechniker für Heizungsanlagen bin, wird es wahrscheinlich für mich noch Arbeit geben.
- Frischer Spargel und frische Erdbeeren vom Feld (am Besten möglichst ungespritzt)
Was würde dich daran hindern, als Erntehelfer*in tätig zu sein?
- Aktueller Job (2x)
- Logistiks (2x)
- Unfaire Bedingungen, Zeitmangel
- Kollision mit Festanstellung
- Evt. Läuft mein berufliches Leben mehr oder weniger eingeschränkt weiter
- Erkältung, Ausbildung
- Bessere Tätigkeiten in dieser Zeit
- Sehr frühes Aufstehen und Nähe zu anderen Erntehelfern (Infektionsgefahr)
- Schlechte Bezahlung
- Dass ich von der Arbeit auf Dauer vermutlich starke Rückenschmerzen bekommen würde
- Die Zeit, neben der normalen Arbeit her ist es halt schwer
- Schlechtes Wetter, unfairer Lohn
- Meine Promotion
- Schlechte Arbeitsverhältnisse
- Meine Verfügbarkeit hängt von den, zum Einsatzzeitpunkt herrschenden familiären Bedingungen ab, 2 und fast 1 Minderjähriger
- Krankheitsfall, zu lange Anfahrt
- vom arbeit nicht frei nehmen können und falls keine übernachtungsmöglichkeit gibt
- keine Unterkunft nahe des Einsatzortes/schlechte Verkehrsverbindung
- Fehlende Kinderbetreuung.
- Ich müsse eine Regelung mit meinem Arbeitgeber finden. Die Auftragslage (digitalagentur) nimmt zwar ab, aber noch sind wir nicht in Kurzarbeit oder so
- Corona
- Mein Job in der Telekommunikationsbranche. Müsste Urlaub nehmen.
- Das ich mich bücken muss.
- Gar nichts!
- Unzureichende Schutzmaßnahmen
- Schlechter Verdienst, komplizierte Einstellung, extrem schwere körperliche Arbeit
- Nichts
- Meine aktuelle Arbeit
- Mein kind hat keine KiTa
- Arbeitsdruck, weiter Arbeitsweg
- Zu weite Entfernung
- Mangelnde Zeit
- Anreise/Abreise zum „Einsatz“
- studium
- anstrengende Arbeit, schlechte Bezahlung, schlechte Arbeitsbedingungen
- Arbeit nebenher, keine sozialen Kontakte
- existierender Job
Welche Rahmenbedingungen wären dir darüber hinaus wichtig (z.B. gute Bezahlung, nur halbtags, trotzdem homeoffice möglich o.ä.)?
- Gute Bezahlung (2x)
- Halbtags (2x)
- Kein 10 Stundentag
- Gutes Arbeitsklima
- halbtags Arbeit, um eigene online-Arbeit gewährleisten zu können
- Faire Bezahlung. Wegen Kind zB am Wochenende arbeiten
- gute Bezahlung, angebrachte Arbeitszeiten, guter Schutz vor COVID 19
- Bezahlung, Arbeitsbedingungen: Pausen, Arbeitserleichterungen
- Lernen fürs Abi nebenbei möglich. Anderen Nebenjob ausführen.
- Angenehme Arbeitsatmosphäre, Freude und Spaß, gute Bezahlung ist nebensächlich
- Gute Bezahlung und gutes Arbeitsklima
- Faire Bezahlung, nur halbtags
- nur halbtags, aber auch ohne Bezahlung
- nur halbstags, gute Bezahlung
- Gute Bezahlung.
- Gute Bezahlung und ein angenehmes Arbeitsklima
- Ehrenamt, Geld, Wertschätzung
- Bezahlung, trtzdm Freizeit. Vllt teambuildingmaßnahmen
- Bezahlung
- Humane Arbeitsbedingungen
- Nur halbtags, gute Bezahlung
- Halbtags, gute Unterkunft am Einsatzort, Anbindung(da kein Auto vorhanden)
- geld
- Kommt auf den Einsatzort an. In der Regel ist Pendeln kaum möglich. Beim konkretem Einsatz auf dem Feld oder im Gartenbau halte ich einen 2-3 wöchigen Einsatz mit Übernachtung und Verpflegung vor Ort möglich. Homeoffice auch liebend gerne, dann aber eher im koordinativen Bereich. Frage der Bezahlung? Hängt davon ab, welche Unterstützungsleistungen der Staat in Kürze bewilligt, die Länge des Gesamtzeitraumes
- Nur halbtags zu arbeiten und über eine faire Bezahlung würde ich mich natürlich auch freuen.
- räumliche Nähe, begrenzter Zeitraum
- Wenn Vollzeit aber nur für 1-2wochen möglich wäre
- Bezahlung/Entschädigung+Versorgung
- sehr gute Bezahlung
- Gehalt wäre mir egal, weil wir in solchen Zeiten uns gegenseitig helfen sollten und die Menschheit hoffentlich so mehr zusammen wächst.
- Bezahlung in Gemüse und Obst
- Vereinbarkeit mit festem Job
- Angemessene Bezahlung, ausreichend Pause, gutes Teamwork, Flexibilität (Rufbereitschaft meiner normalen Arbeit)
- Wenn ich arbeiten muss, geht das leider unter der Woche 40h lange nicht :/
- Rechtliche Struktur mit Arbeitgeber ist Top Prio. Ein bisschen Bezahlung und halbtags-/ Teilzeitoption wäre gut, dann lässt sich das einfacher einrichten denke ich
- Halbtags. Eine angemessene bezahlung
Was ist deine aktuelle Tätigkeit?
- Student (7x)
- Studentin (3x)
- Gastronomie (2x)
- Wissenschaftler
- PhD Student
- Personalentwicklerin
- aktuell Arbeitslos (Veranstaltungsservice)
- Minijobber in Gastronomie (fällt aus)
- Einzelhandelskaufmann
- Innovationsberatung
- Ich mache Ausbildung zum Industriekaufmann
- Architekt
- Ausbildung zur Erzieherin und nebenbei ein Minijob.
- Schülerin und Reinigungskraft.
- PTA Apotheke
- IT-Berater
- Architektin
- Gärtner im Garten und Landschaftsbau
- Marketing
- Studentin/arbeitslos
- Duale Studentin
- Learning & Development Professional auf der Suche nach einer Festanstellung,
- Processowner Bau- und Betrieb in der Telekommunikationsbranche
- Bankangestellter, systemrelevant
- Referendarin
- Promotionsstudentin
- Azubi (zimmerin)
- Dualer Student
- Anlagenmechaniker für Heizung-, Sanitär- und Klimatechnik
- studium
- Meister Sanitär Heizung
- Lehrerin
- Hauswirtschafterin


Log in or sign up for Devpost to join the conversation.