Covenant AI: Revolutionizing Lease Agreement Analysis
FYI: we have joined the discord server.
Inspiration
Raza's nightmare began with what should have been a dream - buying his first car. Excited about a sleek sedan with affordable monthly payments, he signed a 48-month lease agreement without fully understanding the terms. Six months later, he faced unexpected fees and restrictions he never knew existed. The 22-page contract contained crucial details about mileage limitations, maintenance requirements, and early termination penalties buried in dense legal language. This experience showed us how desperately people need tools to quickly decode complex lease agreements before signing binding documents that affect their financial future for years to come.
What it does
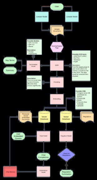
Covenant AI transforms complex lease agreements into digestible insights using advanced natural language processing techniques. Our platform allows users to upload lease contracts where our system:
- Extracts and highlights key contractual terms and obligations
- Identifies potentially problematic clauses that might be overlooked
- Summarizes lengthy sections into clear, actionable points
- Provides a chat interface for users to ask specific questions about their lease
- Generates plain-language explanations of legal terminology
The system doesn't replace legal advice but serves as a first-pass tool to help parties understand what they're signing and identify areas that may require further attention.
How we built it
We developed Covenant AI using a combination of cutting-edge technologies:
- A Flask-based web application for the frontend and API endpoints
- PDF extraction using Pymupdf and Tesseract OCR for document parsing
- Sentence transformers for semantic understanding of legal text
- RAG (Retrieval-Augmented Generation) architecture to provide contextually relevant answers
- Custom chunking algorithms optimized for legal document structure
- Vector storage for efficient semantic search capabilities
- Containerization with Docker for consistent deployment
Our architecture separates concerns into modular components, allowing for easy maintenance and scalability. The core intelligence is built around a hybrid approach combining traditional NLP techniques with modern transformer-based models.
Challenges we ran into
Developing Covenant AI presented several significant challenges:
- Legal documents often contain complex formatting, tables, and non-standard layouts that traditional PDF extractors struggle with
- Creating accurate chunking algorithms that preserved the semantic meaning of contractual clauses
- Balancing between overly detailed responses and useful summarization
- Optimizing vector search to handle large documents efficiently
- Ensuring the system could handle various contract formats and styles
- Deploying the computationally intensive application within reasonable resource constraints
Accomplishments that we're proud of
Despite these challenges, our team successfully:
- Built a working end-to-end system that effectively processes real-world lease agreements
- Developed a novel approach to legal document chunking that preserves contextual relationships
- Created an intuitive user interface that makes complex legal analysis accessible to non-experts
- Achieved high accuracy in identifying critical lease terms and conditions
- Implemented an efficient RAG architecture that provides relevant and accurate responses
- Developed a solution that works across various lease agreement formats and structures
What we learned
Through this project, our team gained valuable insights into:
- The complexities of legal document processing and analysis
- Advanced techniques in document chunking and information retrieval
- Efficient implementation of RAG architectures for domain-specific applications
- Balancing between technical capability and user experience
- The importance of domain knowledge when developing AI for specialized fields
- Deployment considerations for machine learning applications
What's next for Covenant AI
We have ambitious plans to extend Covenant AI's capabilities:
- Expanding support to other types of legal documents beyond lease agreements
- Implementing comparative analysis between multiple versions of contracts
- Adding multi-language support for international applications
- Developing more advanced anomaly detection to identify unusual or potentially unfavorable clauses
- Creating customizable templates for different jurisdictions and contract types
- Building an API ecosystem to integrate with existing legal practice management software
- Incorporating feedback mechanisms to continuously improve the system's accuracy and usefulness
Our ultimate goal is to democratize access to legal document understanding, helping individuals and businesses make more informed decisions without excessive legal costs.

Log in or sign up for Devpost to join the conversation.