
Inspiration
It started with a conversation with a friend who works in commercial lending. She described her daily routine: juggling dozens of spreadsheets, manually tracking covenant deadlines across hundreds of loans, and living in constant fear of missing a compliance date. "I spend more time managing data than actually analyzing risk," she said.
That stuck with us.
The commercial lending industry manages trillions of dollars in loans, yet covenant monitoring (the critical process of ensuring borrowers meet their contractual obligations) is still largely done through spreadsheets, emails, and manual document review. A single missed covenant can trigger defaults, damage banking relationships, and cost institutions millions.
We asked ourselves: What if AI could read loan documents the way an experienced credit analyst does? What if covenant monitoring could be proactive instead of reactive?
For Nexora Hacks 2026, we set out to build exactly that—a production-ready solution that transforms how financial institutions manage loan compliance.

What it does
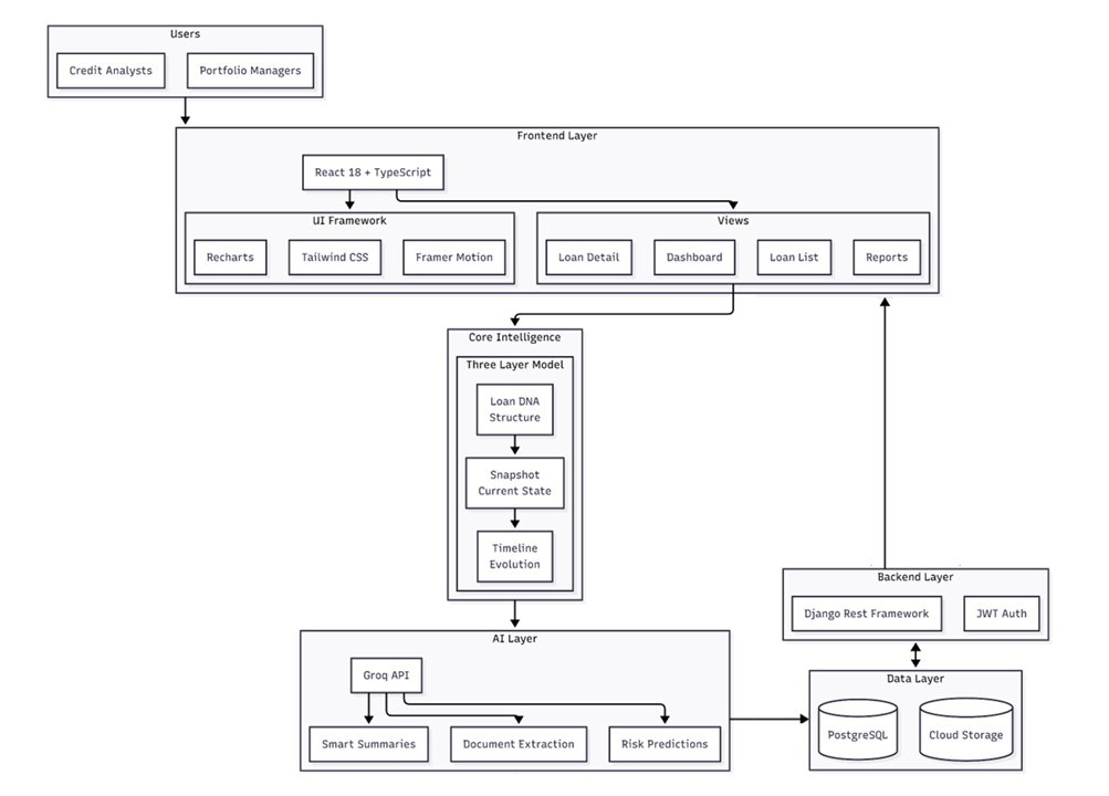
Coven transforms the way financial institutions monitor loan covenants by creating a "Living Loan Intelligence System" built on three interconnected layers:
Loan DNA (Structure)
Upload a loan agreement, and our AI extracts the complete genetic blueprint: facility type, purpose, security structure, governing law, and every covenant buried in the legal language. No more manual data entry. No more missed clauses.

Snapshot (Current State)
See the real-time health of every loan at a glance. Compliance scores, covenant status, risk indicators are all updated automatically. The AI generates executive summaries that would take analysts hours to write.

Timeline (Evolution)
Every loan tells a story. Coven captures every event including status changes, waivers granted, documents uploaded, and amendments made, creating a complete audit trail. The "What Changed?" feature uses AI to explain recent developments in plain English.

Predictive Intelligence
This is where it gets exciting. Coven doesn't just tell you what's happening, it predicts what's coming. Our AI analyzes trends and flags potential covenant breaches before they occur, giving teams time to engage borrowers proactively.

Key Features:
- AI-powered document extraction with confidence scoring
- Real-time compliance monitoring dashboard
- Predictive breach warnings with probability scores
- Waiver management and approval workflows
- Secure authentication with role-based access
- Comprehensive reporting and export capabilities
- Full mobile responsiveness for on-the-go monitoring
How we built it
We approached Coven with a clear philosophy: build for the user, not the technology.

Frontend Architecture:
- React 18 with TypeScript for type-safe, maintainable code
- Tailwind CSS for rapid, consistent styling with a dark theme optimized for extended use
- Framer Motion for smooth, professional animations that make the interface feel alive
- Recharts for data visualization that tells a story
Backend Architecture:
- Django for a robust REST API
- PostgreSQL database for reliable, persistent storage
- JWT authentication with role-based access control
- Cloud storage integration for secure document management
AI Integration:
- Google Gemini API for document understanding and natural language generation
- Custom prompt engineering for accurate covenant extraction
- Confidence scoring to flag uncertain extractions for human review
- Markdown rendering for rich AI-generated content
Design Decisions:
- Three-layer architecture (DNA, Snapshot, Timeline) mirrors how credit analysts actually think about loans
- Notification-based alerts instead of cluttered dashboards
- Mobile-first responsive design because portfolio managers aren't always at their desks
- Every button does something, no dead ends, no placeholders
Development Process:
We built iteratively during Nexora Hacks 2026, starting with core data models and expanding outward. Each feature was tested against real-world scenarios: Would a credit analyst actually use this? Does this save time or add complexity?
Challenges we ran into
The Document Extraction Problem
Loan agreements are notoriously complex, often hundreds of pages of legal language with covenants scattered throughout. Training AI to reliably extract structured data from unstructured documents required careful prompt engineering and confidence scoring to flag uncertain extractions.
Balancing Power and Simplicity
Credit analysts need sophisticated tools, but they don't have time to learn complex interfaces. We went through multiple iterations of the dashboard, constantly asking: Can someone understand this in 5 seconds?
Real-time Data Synchronization
Keeping the frontend in sync with backend changes while maintaining performance required careful architecture. We implemented optimistic updates and smart caching to keep the interface responsive.

Making Predictions Trustworthy
Predictive analytics are only useful if users trust them. We added trend indicators, probability scores, and detailed explanations so analysts understand why the AI is flagging something, not just that it's flagged.
Mobile Responsiveness
Financial dashboards are notoriously difficult to make mobile-friendly. Tables, charts, and complex forms all needed to work on a phone screen without losing functionality.

Security and Compliance
Financial data requires serious security. Implementing proper authentication, authorization, and audit logging while keeping the user experience smooth was a constant balancing act.
Accomplishments that we're proud of
It's Production Ready: This isn't a prototype or a mockup. Coven is a fully functional application with a complete backend, secure authentication, persistent storage, and real AI integration. Every feature works end-to-end.
The AI Integration Feels Natural: AI features enhance the workflow without getting in the way. Summaries appear when you need them. Predictions surface at the right moment. The technology serves the user, not the other way around.
The Three-Layer Mental Model: DNA, Snapshot, Timeline isn't just a technical architecture. It's a new way of thinking about loan monitoring that we believe could change how the industry approaches covenant management.
Beautiful and Functional: We refused to compromise between aesthetics and usability. The dark theme, smooth animations, and thoughtful micro-interactions make Coven a pleasure to use during long analysis sessions.
Enterprise-Grade Security: Role-based access control, secure document storage, complete audit trails. Coven is built to handle sensitive financial data the right way.
What we learned
AI is a Tool, Not a Solution: The magic isn't in the AI. It's in how the AI is integrated into human workflows. We spent more time on UX than on prompts.
Domain Knowledge is Everything: Understanding how credit analysts actually work was more valuable than any technical skill. The best features came from conversations with industry professionals.
Simplicity is Hard: It's easy to add features. It's hard to add features that don't add complexity. Every element in Coven earned its place.
Full-Stack Thinking Matters: Building the frontend and backend together allowed us to make better decisions on both sides. API design influenced UI patterns, and UI requirements shaped our data models.
TypeScript Saves Lives: On a project this complex, type safety caught countless bugs before they became problems. The initial investment paid off tenfold.
What's next for Coven
Enhanced AI Capabilities
- Fine-tuned models for specific document types
- Multi-document analysis for amendments and side letters
- Natural language querying: "Show me all loans with leverage covenants due next month"
Collaboration Features
- Multi-user workspaces with commenting
- Advanced approval workflows for waivers and amendments
- Email and Slack notifications for critical alerts
Advanced Analytics
- Portfolio-level risk modeling
- Peer comparison benchmarking
- Scenario analysis: "What if interest rates rise 2%?"
The Vision
We believe covenant monitoring shouldn't be a burden. It should be a competitive advantage. When institutions can predict problems before they occur, engage borrowers proactively, and make decisions with complete information, everyone wins.
Coven is our step toward that future. A future where AI handles the tedious work, and humans focus on what they do best: building relationships, making judgments, and managing risk.
Covenants Made Simple.
Built for Nexora Hacks 2026
Built With
- django
- framer
- groq
- postgresql
- python
- react
- recharts
- tailwind
- typescript
- vercel
Log in or sign up for Devpost to join the conversation.