Inspiration

TLDR - In recent years online course retention rates are horrendously due to a people’s shortened attention spans

Have you ever taken a course and decided to drop it after just one week? Statistics indicate that the average completion rate for online courses stands at around 13% and continues to decrease.

The way our generation consumes content has drastically changed over the past few years but educational content has not yet caught up with this change.

The primary reason for this is often a lack of motivation, attention, and engaging content. This is something we’ve all experienced as students taking and we decided we wanted to be the ones to solve this problem

What it does

TLDR - We automatically generate short form educational teaching presentations off of textbooks or audio – giving time back to course creators which they can allocate towards make their content more engaging.

Today we focused on the first aspect of this issue in our time at the hackathon. That is that content creation is a long time consuming process. By speeding up the process of content creation not only will more people be encouraged to create content. But also we allow existing content creators to skip past the monotonous brunt work of course creation and allow them to spend more time on making their content engaging and entertaining.

Features:

  • Turn your textbook into slides
  • Turn your speech into slides
  • Create slides with specific themes( Funny, Concise, etc.)
  • Create slides for a specific audience (10 year olds, a group of coders, etc.)
  • Generate Images for slides
  • Generate presenter notes for slides with text to speech to video (a virtual bot can teach your content)
  • ChatGPT Tutor -
  • Integrated Notes - Quickly switch over to a notes page while viewing your presentation.
  • Slide EditBot - Edit your slides by telling a chatbot what you want to change - (Developed on backend but ran out of time on front end)
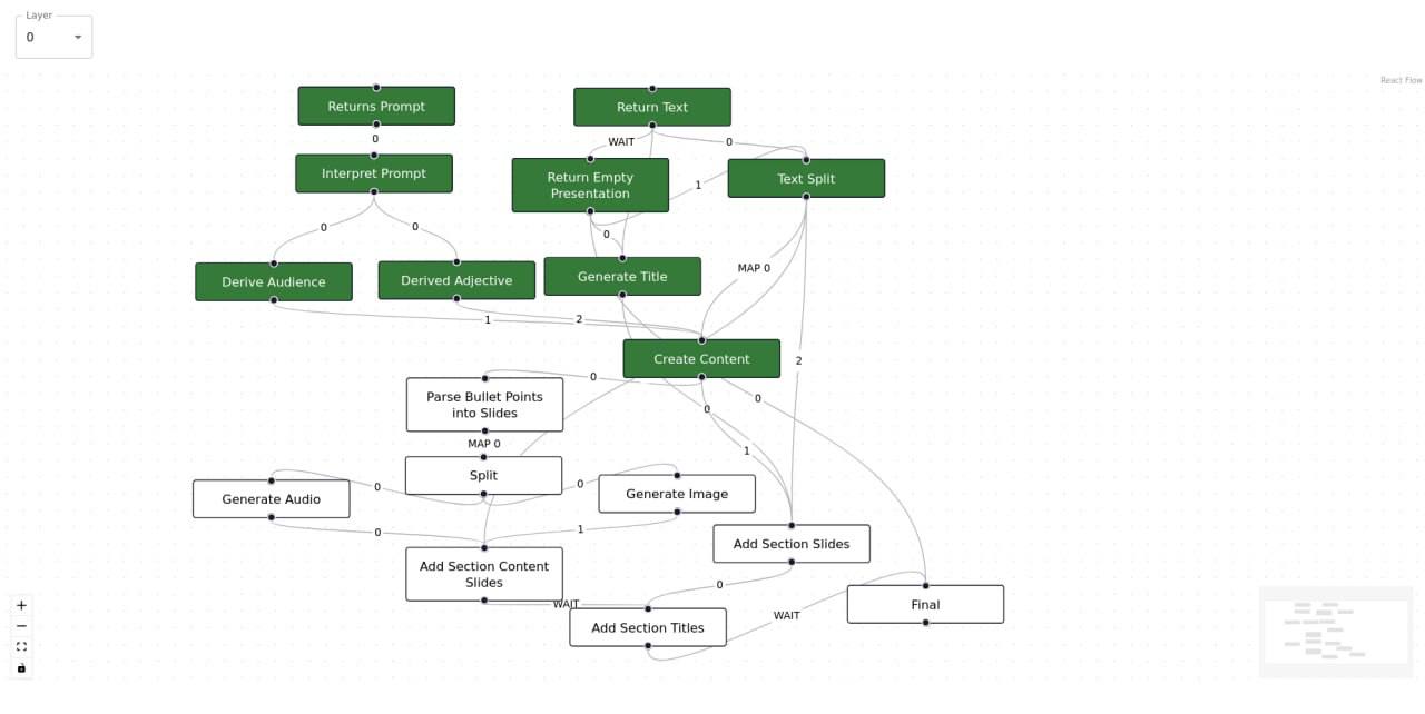
  • Created a Petri Net to allow for efficient and in-depth prompt engineering

How we built it

  • We used Ray to run a stable diffusion image model called OpenJourney.
  • We used Bing API to find images
  • We used Wasabi for Cloud Storage
  • We used heavy prompt engineering using ChatGPT API

Challenges we ran into

Bugs, bugs, bugs. ChatGPT constantly banning our API Key. Our AI to video API stopped working once we payed for credits so we tried to train our own.

Accomplishments that we're proud of

We’re proud to have pushed out our code by deadline with a ton of features in 36 hours. We’re especially proud of our petri net internal tool we created that allowed us to run long intertwined chains of ChatGPT prompts.

What we learned

We learned how important the way you present your idea in your pitch can be. We had some VC investors really dislike our product and some people really support it. Part of it came down to people having different preferences, but we think in large part a lot of it came down to the presentation of our idea. We know we have a really good product that will solve a big need in the world. We learned that we have to present this idea in the right way for others to believe in it as well.

What's next for CourseCubes

Regardless of the outcome of this hackathon. We have a team that’s fully dedicated to making CourseCubes happen. We all will be working 40 hours a week minimum on this project to have our product ready to launch by the end of the summer. We have a great group of co-founders, and a great group of peers around us who are interested in helping us make this project become a reality. We are super passionate about this, and will make it work.

We prioritize long-term planning with our team members and maintain a keen interest in securing funding and expanding both the team and the business.

Built With

Share this project:

Updates