Inspiration
IBM hat den Plague Tracker in 2015 während den EBOLA Zeiten umgesetzt http://plague.mybluemix.net/report.pdf , um Infektionsketten zu verfolgen und zu simulieren anhand von GPS Daten. Microsoft hat 2007-2012 hat den GeoLife GPS Trajectories Data Set erstellt. Diesen haben wir auch in unserem Projekt angewendet. Dazu kommt die Erwartungshaltung der modernen Welt an die rapide Verbreitung und Verteilung von Informationen in alle Richtungen. Nun wollen wir mit dieser Information schneller als der Virus sein. UrsprungsIdee mit der ID # 1_398 auf Airtable.
Projektbeschreibung:
Wir erarbeiten ein System - COTRA (COrona TRAcking), welches auf Freiwilligkeit der Mitbürger basiert und frühzeitige Empfehlungen für das eigene Verhalten und Handlungen ausspricht.
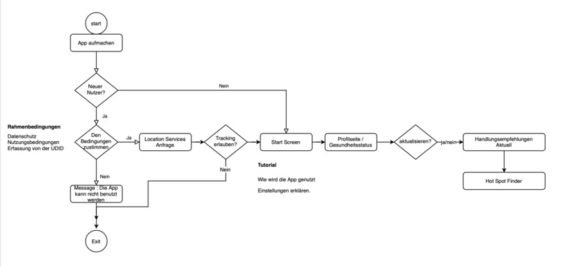
Eine Smartphone App sammelt auf Basis der persönlichen Bewegung Lokationsdaten und sendet sie anonymisiert (kein Benutzername, kein Passwort, keine EMail-Adresse, keine Telefonnummer) und gesichert an den zentralen COTRA Service. Zusätzlich erfasst die App den Gesundheitsstatus des Nutzers in Form von “getestet und positiv”, “getestet und negativ”, “nicht getestet mit Symptome”, “nicht getestet und ohne Symptome” bzw. “gesundet”.
Damit werden Bewegungstrajektorien und Gesundheitsstatus in Verbindung gebracht ohne die betroffene Person öffentlich anzuprangern oder angreifbar zu machen. Zusätzlich erhalten die Daten einen zeitlichen Marker für die Analyse. Die Lokationsdaten werden über den GPS-Dienst des Endgerätes gesammelt.
Im Fall einer Infektion oder des Verdacht auf Infektion initiiert der Gesundheitsstatus-wechsel eine systeminterne Analyse, welche andere Personen anhand der Bewegungstrajektorie-History (und weiterer Parameter) mit diesem Mensch in den letzten 3 Wochen mehr als 5 Min (Parameter) in Kontakt waren. Diesen Personen wird eine Benachrichtigung mit Handlungsempfehlungen in ihre eigene App zugesendet. Solche Empfehlungen könnten sein: Sich selbst in Quarantäne zu begeben, den Hausarzt anzurufen, weitere Personen zu informieren, die gegebenenfalls kein Zugang zu dem System haben (wie ältere Menschen).
Die zentralen Daten können weiterhin zur Früherkennung von neuen Hotspots und zur Planung von medizinischen Kapazitäten herangezogen werden.
Gesellschaftlicher Mehrwert und Zielgruppe
Davon profitiert jeder einzelne Bürger - zum Schutz von sich selber, von Verwandten und allen anderen Mitmenschen. Und das alles ganz anonym, unkenntlich und sicher. Gesundheitsbehörden und weitere Institutionen profitieren von der frühzeitigen Erkennung von Hot Spots und können somit besser planen.
Innovationsgrad und USP
-- Dadurch dass die Daten in unserem System zentralisiert liegen, können wir rückwirkend im Zeitraum diese betrachten. Wenn heute eine digitale Identität den Status "infiziert" melden, können wir für die letzten Wochen schauen welchen anderen digitalen Identitäten dieser begegnet ist und diesen eine Handlungsempfehlung aussprechen - "Bitte auf Symptome achten", "Bitte Gesundheitsstatus aktualisieren", "Bitte den Hausarzt kontaktieren".
-- Da die GPS Genauigkeit zwischen ca. 15 und 2 m liegt, können wir bei einem Abstand kleiner ca. 5 m, auf die Prüfung über NFC (Nahfeldkommunikation, vorhanden in vielen Handys) schalten und die Abstände der Personen detaillierter auswerten bis auf ca. 0,5m Abstand, ohne natürlich ihre Datenschutzrechte zu verletzen. Der Vorteil von NFC gegenüber Bluetooth sind die viel niedrigeren Protokollkosten, da Bluetooth Pairing und Profile voraussetzt und dies eben eine gewisse Zeit braucht.
-- Von dem Architekturmodell her ist unser System nicht nur für alle Schnittstellen offen und geeignet, sondern auch erwünscht. Wenn man die Daten des ÖPNV anbinden würde, würde man auch wissen wann sich die digitale Identität im Bus befindet und diesen Ort bei der Anwesenheit von weiteren Personen als kritischen Raum einstufen. Anonymisierte Mobilfunkdaten von Providern würden auch zu einem höheren Detaillierungsgrad führen.
Herausforderungen / Epics / User Stories
Hiermit haben wir auch der Software-Perspektive Anforderungen im agilen Format als "User Stories" beschrieben, um unsere System noch genauer zu spezifizieren.
Bürger
Als mündiger Bürger möchte ich mich an der Eindämmung/Verlangsamung der Epidemie beteiligen.
Als mündiger Bürger erfasse ich anonymisiert, automatisiert und ohne manuelle Interaktion meine Lokationsdaten und erlaube die zentrale Speicherung und Auswertung.
Als mündiger Bürger erfasse ich anonymisiert meinen Gesundheitsstatus in Form von “getestet und positiv”, “getestet und negativ”, “nicht getestet mit Symptome”, “nicht getestet und ohne Symptome” bzw. “gesundet”.
Als mündiger Bürger erwarte ich Informationen auf meinen Gefährdungszustand in Abhängigkeit zu meiner Umgebung.
Als mündiger Bürger erlaube ich die Erinnerung an die Aktualisierung meines Gesundheitszustandes in definierten Abstände.
Frontend Device / -Applikation
Als Frontend Device stelle ich GPS Standortdaten der Applikation zur Verfügung.
Als Frontend Device scanne ich via NFC ob sich weitere COTRA User in meiner unmittelbaren Umgebung befunden haben. Es wird das Low Energyprotokoll genutzt. Damit wird die Genauigkeit von GPS (13-2m) auf unter 1,5 Meter verbessert.
Als Frontend Device tausche ich die Digitale Identität (ID) via NFC mit dem COTRA User in meiner unmittelbaren Umgebung aus.
Als Frontend Device stelle ich die via NFC erhaltene Digitale Identität (ID) der Applikation zur Erweiterung des Standortdatensatzes zur Verfügung.
Als Frontend Device halte ich den Zeitraum des Treffens (NFC) fest und stelle ihn der Applikation als Trigger zur Verfügung.
Als Frontend Applikation triggere ich die Erfassung der Lokationsdaten nach unterschiedlichen Parametern, aber mindestens alle [Parameter] Minuten.
Als Frontend Applikation triggere ich die Erfassung der Lokationsdaten wenn ich mich mehr als [Parameter] Meter bewegt habe.
Als Frontend Applikation triggere ich die Erfassung der Lokationsdaten für die Erfassung des Treffens (Start und Ende).
Als Frontend Applikation speichere ich keine Daten außer der der aktuellen Erfassung auf dem Endgerät.
Zentraler Service
Als zentraler Service generiere ich eine digitale Identität für den jeweiligen Nutzer meines Services. Diese ermöglicht keinen Rückschluss auf die natürliche Person dahinter. Kein Benutzername, kein Passwort, keine EMail-Adresse und keine Telefonnummer.
Als zentraler Service ermögliche ich der Frontend-Applikation den upload der Bewegungstrajektoren in Verbindung mit dem Gesundheitsstatus.
Als zentraler Service nutze ich den Upload als Trigger zur Reaktion auf einen geänderten Gesundheitsstatus
Beispiel:
- "Gesund" -> “getestet und positiv” [Maßnahme: Bewegungsanalyse und Information der betroffenen]
- "Gesund" -> “getestet und negativ” [Information]
- "Gesund" -> “nicht getestet mit Symptome” [Maßnahme: Verhaltensempfehlung und Warnlevel]
- "Gesund" -> “nicht getestet und ohne Symptome” [Information]
"Positiv" -> “gesundet” [Maßnahme: beobachten auf Mehrfachinfektion und Information]
[Parameter: NFC "Treffen"] Wenn die Begegnung dann auch mehr als 5 Sec ist, dann Kategorie z.B. “kurze Begegnung/ Begrüssung”, wenn mehr als 30 sec “kurzer Gespräch”, mehr als 1 Min “lange Begegnung und mit grösster Dauer und kleinster Distanz steigert das Infektionsrisiko. Alle Zeitangaben sind Beispiele zum Verständnis und als Parameter auszuprägen.
Als zentraler Service stelle ich die Daten für eine Hotspot-Analyse zur Verfügung.
Als zentraler Service ermögliche den Import von zusätzlichen Datenquellen wie z.B. die anonymisierten Tracking-Daten der Telekommunikations-Provider.
Als zentraler Service ermögliche ich den lokationstechnischen Abgleich der digitalen Identitäten mit den alternativen Datenquellen zur Schliessung von Bewegungslücken.
Als zentraler Service ermögliche ich die Analyse der Daten zur anonymen Identifizierung von wiederholten Gruppenbildungen bei Ausgangssperren.
Als zentraler Service ermögliche ich die Simulation von realen Ereignissen (Infektionsausbreitung).
Als zentraler Service ermögliche ich die Simulation von Vorhersagen zur Ableitung von Maßnahmen z.B. in der Logistik oder Planung von Personal-Kapazitäten.
Behörde
Als Behörde nutze ich die Datengrundlage zur Optimierung der hoheitlichen System-Aufgaben.
Skalierung
Der zentrale Service kann als hochverfügbares, monolithisches System betrieben werden. Die Daten liegen zentral gesichert.
Der zentrale Service kann als hochverfügbares, verteiltes System in den jeweiligen Bundesländern betrieben werden.
Der zentrale Service kann als hochverfügbares, verteiltes System Multinational betrieben werden.
Darauf sind wir stolz
--Wir haben eine Möglichkeit geschaffen alle Personen zu erreichen ohne sie persönlich in einem Verzeichnis bevorraten zu müssen und trotzdem Daten für die Steuerung des Systems zu erhalten.
--Wir sind stolz auf unser konsolidiertes Ergebnis
--Wir sind stolz auf die gute Zusammenarbeit und Kommunikation untereinander
Was wir gelernt haben
In einer Pandemie/Epidemie erlebt ein großer Teil der Bevölkerung, dass erkämpfte, erworbene oder lieb gewonnene Freiheiten und Möglichkeiten ohne Vorwarnung nicht mehr gegeben sind. Der dadurch kommende Kontrollverlust über das eigene Leben produziert Angst und aktiviert den "Überlebensmodus".
Ich habe doch nichts falsch gemacht - das können nur die Anderen gewesen sein!
Genau aus dieser Argumentation heraus haben wir die moralische und ethische Pflicht die Opfer der Krankheit bestmöglich zu versorgen und sie trotzdem nicht öffentlich bloßzustellen. Die Prävention hat den selben Stellenwert.
Die Datenschutzvorgaben haben uns geholfen, die Personen zu schützen ohne auf die wichtigen Daten für die Aufrechterhaltung des Systems zu verzichten. Genau das zeichnet eine funktionierende Gesellschaft aus, dass sie auch in Krisensituation nicht die Werte über Bord wirft und den Aktionismus ans Steuer setzt.
Nächste Schritte für COTRA
Built With
- amazon-web-services
- aws-s3-bucket
- dash
- django
- heroku
- marvel
- python




Log in or sign up for Devpost to join the conversation.