Inspiration
Usually while cooking, we are often experimenting or trying out new things. We usually don’t make a note of all that. In the end once cooking is done, we wish we made exact notes of the specific steps. This is where cook with gemini is going to help. It is an attentive assistant who will make a not of all the steps, ingredients, tips, tricks, substitutions and all the cooking times and procedures. In the end provide you with a detailed recipe note.
What it does
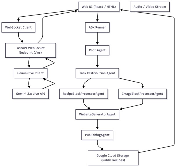
It takes detailed notes of the entire cooking process the ingredients, the steps, the tips and tricks. It hen uses a multi-agent workflow to generate a recipe page unique to you.
How we built it
We used the gemini live api for interaction. We then used a multi agent workflow to orchestrate the entire process of creating a webpage with the recipe We then published the static page on gcs bucket
Challenges we ran into
Integrating between different modules was tough Especially the UI and gemini live API Gemini love and ADK agent was also tough Storing the output from agents was also tricky Memory and session of agents - still exploring
Accomplishments that we're proud of
Happy to deliver an end to end product in less than 12 hours of effort From Ideation to execution. Happy to succeed
What we learned
The models are improving day by day and the interaction messages are getting smoother. Easier to build apps.
What's next for Cook with Gemini
Image capture Image framing Images on the final recipe page
Log in or sign up for Devpost to join the conversation.