Bank of Anthos AI Agents is a cloud-native banking demo application deployed on Google Kubernetes Engine (GKE) Autopilot. It simulates a modern bank’s payment processing network and now features a Conversational Banking Agent powered by AI.
Features & Functionality:
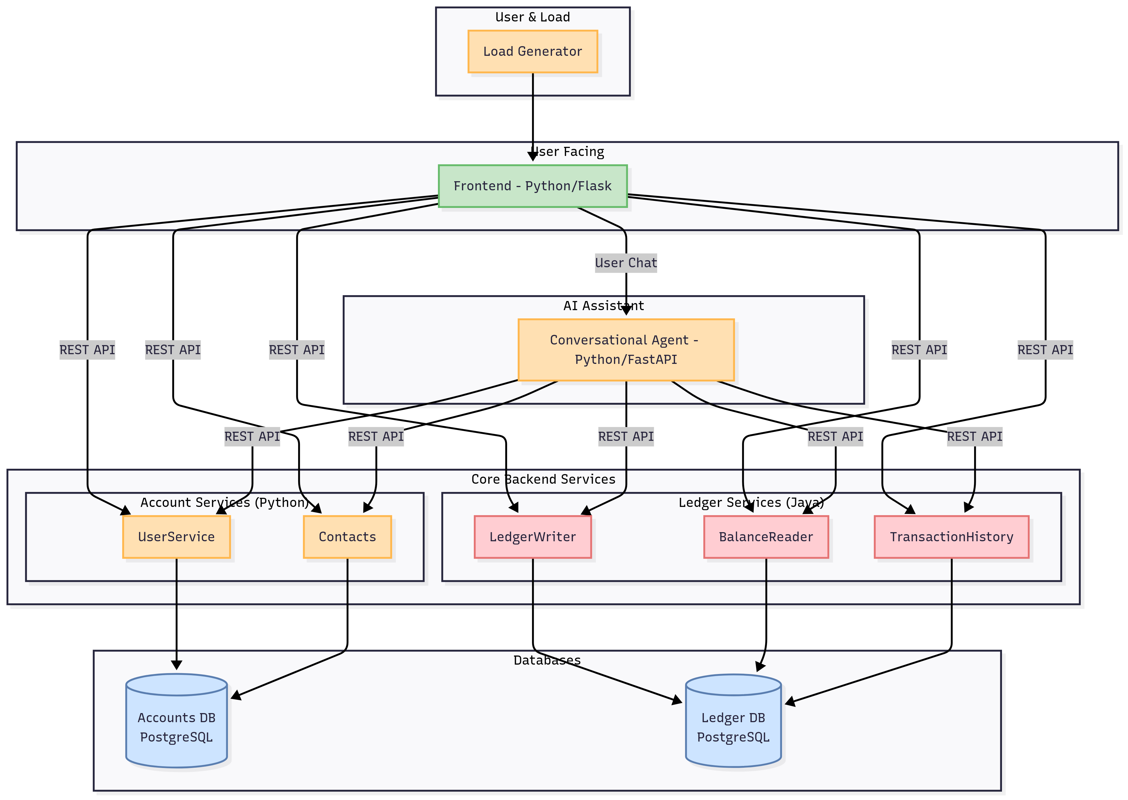
- User authentication, account management, payments, and transaction history via a web UI (Python/Flask).
- Conversational Banking Agent (Python/FastAPI) enables users to interact with their accounts using natural language, supporting multi-currency, contact management, and secure JWT authentication.
- Microservices architecture: frontend, user service, contacts, ledger writer, balance reader, transaction history, and databases.
- AI integration: Gemini API for advanced intent extraction in the conversational agent.
- Secure communication between services using JWTs.
- Kubernetes-native deployment with GKE Autopilot for scalability and reliability.
Built With
- account-management
- and-secure-jwt-authentication.-microservices-architecture:-frontend
- and-transaction-history-via-a-web-ui-(python/flask).-conversational-banking-agent-(python/fastapi)-enables-users-to-interact-with-their-accounts-using-natural-language
- balance-reader
- cloud
- contact-management
- contacts
- deployments-cloud-build
- fastapi)-java-(spring-boot)-postgresql-google-artifact-registry-gemini-api-(google-generative-ai)-jwt-authentication-kubernetes-configmaps
- gke-autopilot-(google-kubernetes-engine)-python-(flask
- ledger-writer
- payments
- secrets
- services
- supporting-multi-currency
- transaction-history
- user-service

Log in or sign up for Devpost to join the conversation.