What is it
Contextr is a cloud based context driven word suggestion engine that runs on Microsoft Azure. It is a generic API that is designed as a SAAS. The API can be consumed in a multitude of ways and has numerous far reaching applications.
How it works
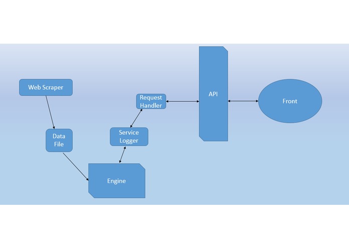
Contextr is hosted on Microsoft Azure for easy global access. For the engine, content specific data is added to a data file via custom built web scrapers which is then parsed into, indexed, and used by Apache's Lucene. Context is defined by a generated list of 'Contexts' which are essential the current state or topic that best describes the current case in the client. Using Lucene, we implemented our own Markov Chain algorithm for "scoring" words, from the data set, to be suggested next based on the context as well as the text and data sent in from whatever source is implementing the engine's API.
What it does
Here's what you need to know about Contextr. Contextr is a powerful tool that when implemented, can be used for a bunch of different cool stuff that leverages its text prediction capabilities. An important thing to note though, Contextr is not some simple text editor with autocomplete. Contextr is an engine that can power everything from a text editor to browser extensions to improved company support services. However, we have built a functioning text editor web application on top of Contextr called "Nostradamus" to demonstrate the engine. With Nostradamus, you can select from a list of predefined contexts (i.e. the topic of a paper you're trying to write) and leveraging Contextr API, Nostradamus will display "Contextions" (context suggestions) for you to select from as you're writing and its that easy. Being as powerful yet simple as it is, nothing else can truly stand toe and toe with Contextr.
Challenges we ran into
Everything. Literally everything.
Accomplishments that we're proud of
Everything. Literally everything.
What we learned
Markov Chains are super cool, Spring is really awesome, and Lucene is not built for certain things that we used it for.
What's next for Contextr
We don't know, how about you pick? That's the beautiful thing about Contextr, you need only thing of the implementation and our API will make it happen.
Log in or sign up for Devpost to join the conversation.