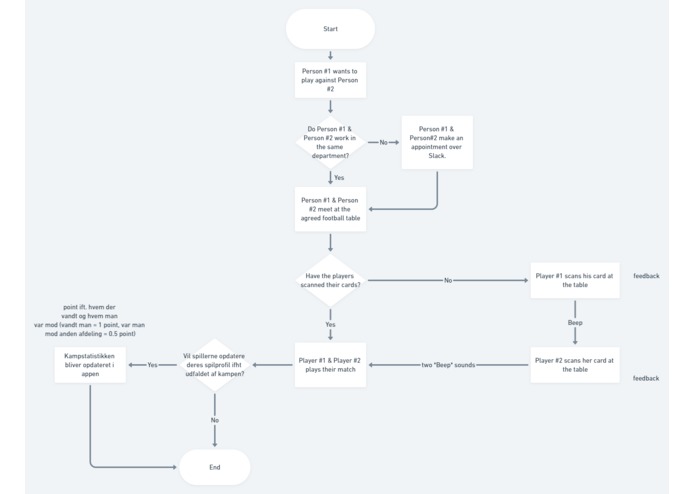
The project: Consists of an interplay between the employees’ ID badge, an NFC station and an app.
Demonstration: We’ll demonstrate shortly by imagening that two employees from different departments engage in a game of table football. Both employees scan their ID badge at the NFC station attached to the table and by engaging in this social interaction both players will receive points on behalf of their department.
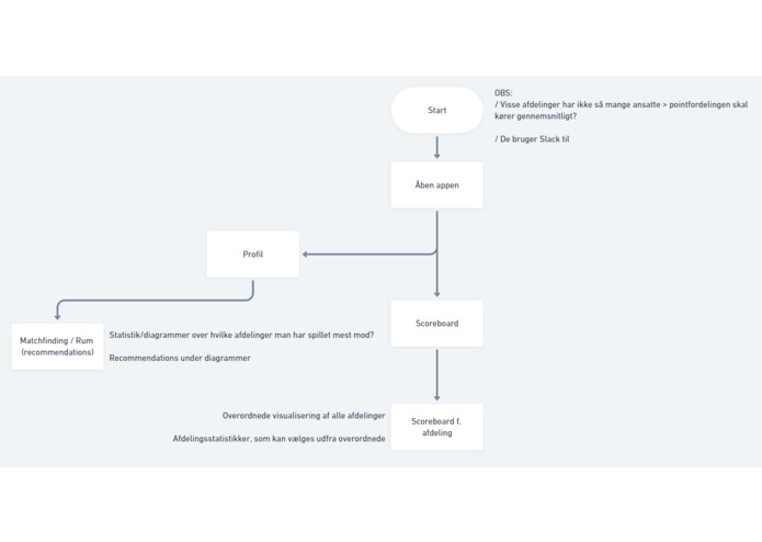
Compromised app overview: Very short overview of the app - the app consists of an overall scoreboard with all departments represented, a ‘my account’ menu with the individual employee’s department statistic and recommended departments to interact with plus activities to engage with and lastly a ‘create event’ function connected to Slack.
The project is an interplay between the employees’ ID badge, an NFC scanner attached to various activities and an app that ensures overview of department statistics and creation of events linked to the company’s Slack channel.
The Team The team consist of 5 members with interdisciplinary skills represented. The overall distribution of members were two members who worked on the backend and hardware of the prototype, two members with focus on User Experience, User Research and UI of the app, and one member who worked with the communication, storytelling and narrative of the project.
Our Process: We wanted to work with new technology and maintain a focus on the user. During the hackathon we aproached the case from different angels to gather important data and information to re-iterate on our project. We conducted interviews with the employees present during the hackathon. Later we tested our app and prototype on actual employess to get important feedback from the users themselves.
This led to some useful insights, both positive and negative. Positive insights worth mentioning are that Zitcom’s employees are competitive and social while negative insights are that their work forces them to sit still a lot and due to their success with buying up their competition they have to integrate and introduce many new people and personalities to their values.
So, not only did we work with and challenge ourselves with technology, we also sought to hack company culture and solidarity.
Log in or sign up for Devpost to join the conversation.