Inspiration
We’re drowning in content, goals, plans, and info from everywhere—PDFs, images, YouTube, Notion, voice notes, articles—and humans suck at organizing and acting on this sea of fragmented knowledge.
Whether you’re a student, dev, or knowledge worker, you’ve got:
50+ open tabs,
Notes scattered across Google Keep, Notion, sticky notes, google calender
Videos you “meant to watch later”,
And a thousand plans that never turn into action. While we collect everything, we rarely act on it because it’s too chaotic to process. We wanted to solve this with AI—not just another note app, but an agentic system that actively organizes, understands, and helps plan from your content. That’s where Cognix was born.
What it does
An agentic AI-powered system that:
Ingests your unstructured content (PDFs, videos, tasks, tweets, notes, screenshots, transcripts, etc.)
Understands and organizes them by context (e.g., "AI Projects", "College Assignments", "Personal Health")
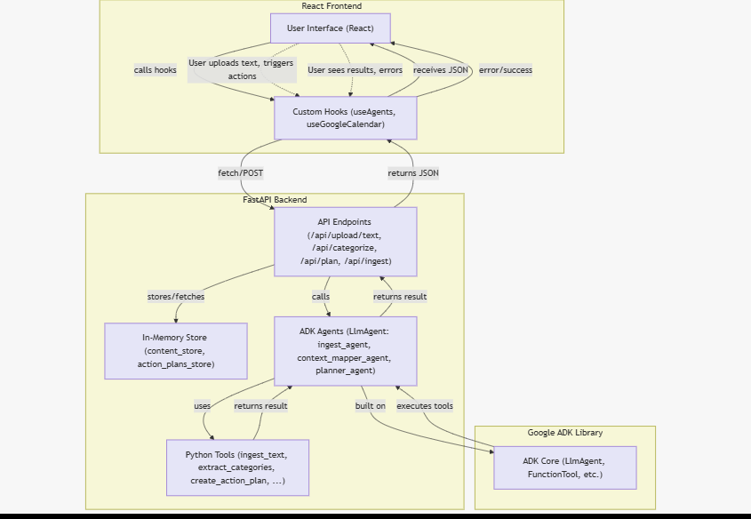
Cognix uses a team of intelligent agents to process unstructured content (PDFs, screenshots, notes, URLs), extract meaningful data, group it into useful contexts, and help you plan actionable next steps. You upload your content, define your objective (like "organize this research" or "plan a study roadmap"), and Cognix's agents take over:
Collector Agent parses and ingests content from multiple formats.
Context Mapper Agent identifies themes, topics, and logical groupings.
Planner Agent builds an actionable structure or learning plan based on your goal.
All of this is presented back to you in a clean, usable interface.
How we built it
We built Cognix using Google’s Agent Development Kit (ADK) to orchestrate multi-agent workflows.
The frontend is made with React + Tailwind, designed to let users submit multiple content types (text, files, links, screenshots).
Vision and OCR models extract data from images and PDFs.
The agents communicate via ADK, taking turns based on the user's input and system state.
LLMs (via API) are used for parsing, reasoning, summarizing, and planning.
Planning logic is agent-driven: each agent has its own memory, purpose, and conversation flow.
Challenges we ran into
Making agents collaborate logically without stepping on each other’s roles.
Handling various file formats robustly—OCR for images, PDF parsing, link metadata scraping.
Designing a frontend UX that’s flexible enough to handle diverse content inputs without overwhelming the user.
Balancing control: How much to automate, how much to let the user direct?
Accomplishments that we're proud of
What we learned
What's next for Cognix - Content Organization
Built With
- google-adk
- python
Log in or sign up for Devpost to join the conversation.