Inspiration
In many regions, especially rural and underserved areas, access to reliable internet remains a major barrier to quality education. Existing Learning Management Systems (LMS) rely heavily on connectivity — leaving millions of students disconnected from modern learning. We were inspired by a single idea: ** "Education should not stop when the internet does." ** That’s how Cogniflow was born — an AI-powered offline LMS that ensures every learner, regardless of location, can continue their educational journey.
What makes Cogniflow unique:
- Offline AI Inference: Runs ML models locally using Ollama — no server required.
- Multi-Modal Interaction: Supports text, speech, and gesture-based learning for accessibility.
- Edge-Based Personalization: Generates adaptive learning paths locally on each device.
- Teacher Dashboards: Empower educators to track and manage learning — even without internet.
- No Cloud Fees : no hosting required for usage
- Affordable Hardware : Low end GPUs and even CPUs can run the content
Cogniflow is not just another LMS — it’s a self-sustaining ecosystem of learning, designed for connectivity deserts.
Discover the Vision Behind Cogniflow
What it does
Cogniflow is an AI-powered, offline-first Learning Management System (LMS) that allows both teachers and students to experience modern education without requiring continuous internet access.
- Personalized learning modules and quizzes.
- Offline teacher dashboards for tracking progress.
- Accessibility through Voice, Text and Gesture Based Interaction
- Adaptive difficulty levels powered by on-device AI.
- Leaderboard Management
How we built it
We developed Cogniflow using a modular, offline-first architecture, designed for scalability and low resource consumption.
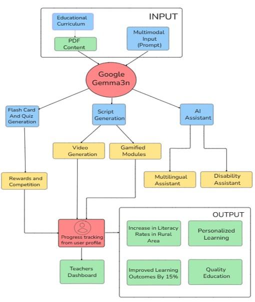
- Quizzes and Flashcards: The Pdf content is uploaded by teachers or students. Dynamic Content is generated with the help of Gemma Model by extracting text from the pdf
- Offline Video Generation on Chapters: The video is generated from the script given by Gemma model for extracted text from the chapter.
- AI assistant: RAG Based AI Assistant that guild student and solves doubts on chapter wise content. Uses FAISS Embeddings to store the student interactions in Long term.
- Offline Functionality: uses Service Worker for offline caching of static and dynamic assets.
- Mobile and cross Platform Compatibility: uses Progressive web apps and IP Sharing for Mobile and cross Platform Compatibility.
Output Efficiency (E)=f(Inputs,AI Intelligence,Engagement) \( \text{AI Intelligence} = \text{Google Gemma3n Core} \), \( \text{Engagement} = { \text{Gamified Modules}, \text{Rewards}, \text{Tracking} } \) Thus, $$ E = \alpha (\text{Personalization}) + \beta (\text{Adaptivity}) + \gamma (\text{Offline Sync Accuracy}) $$ with weighting coefficients \( \alpha, \beta, \gamma \) derived empirically.
Challenges we ran into
- High GPU/VRAM demand : model quantization and Optimization for low end GPUs
- limited device availability : LAN based and IP based sharing for multi student access.
- Need for Teacher Control : Teacher Dashboards
- Maintenance Of Installation : Easy to read documentation for easy Installation.
- Language & Disability barriers : Use of sign language recognition and speech-to-text enginer.
Accomplishments that we're proud of
- Built a teacher dashboard that works offline and syncs intelligently when online.
- Created a modular AI pipeline capable of adaptive content recommendation offline.
- Integrated speech and gesture recognition into the LMS interface.
- Achieved efficient local data caching and synchronization flow.
- Designed Cogniflow to run on low-resource devices without compromising performance.
What we learned
- How to design offline-first AI systems that scale to real-world conditions.
- The power of TypeScript + Python hybrid architectures for full-stack AI applications.
- How to build teacher-centric dashboards with meaningful analytics even offline.
- Techniques for efficient edge inference and model compression.
- The importance of UX design for accessibility and inclusivity in education tech.
What's next for Cogniflow - Offline LMS
- Support for multi-language and regional content delivery.
- Add peer-to-peer local data sharing between nearby devices for group learning.
- Introduce gamified learning journeys to improve engagement.
- Integrate federated learning to let edge devices improve models collaboratively.
- Expand teacher dashboards with predictive analytics and AI tutoring assistance.
Built With
- fastapi
- machine-learning
- nextjs
- ollama
- python
- sqlite
- typescript
- worker
Log in or sign up for Devpost to join the conversation.