Inspiration
Our inspiration is based on personal experience as current computer science and information systems students. Unfortunately, we were not exposed to computer programming during middle school or early high school, and believe a platform that introduces coding to young generations can lead to growth in the technology sector.
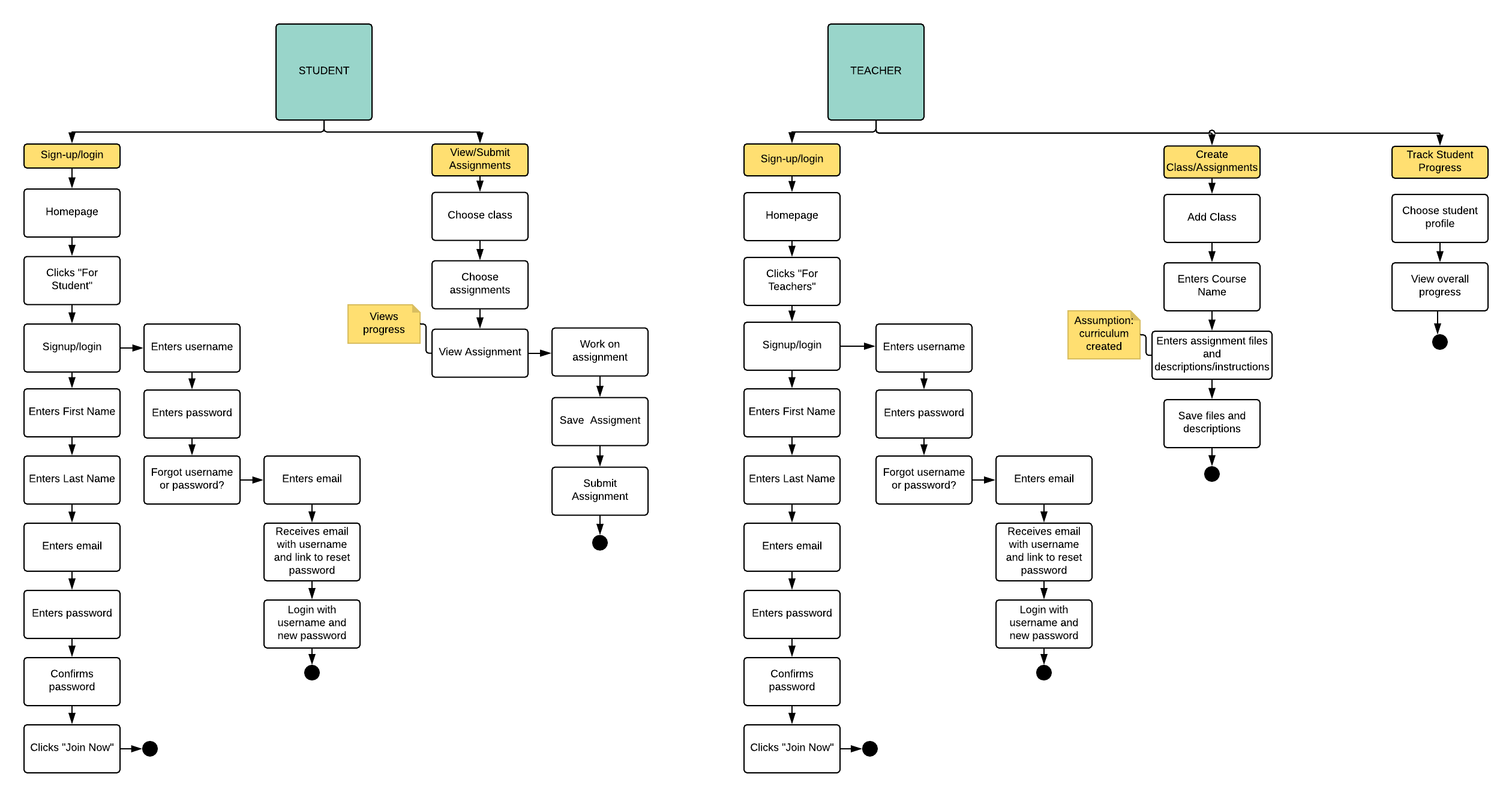
What it does
Code Buddies is an interactive website where users have the ability to build a class curriculum, submit assignments, and view course progress. The goal is to make beginner coders’ overall experience with development less frustrating through a user-friendly interface.
How we built it
We built Code Buddies with different technologies, including Lucidchart, Sketch, Notepad++, Wacom Bamboo, Bootstrap, and Microsoft paint.net. Our website was written in HTML5 and CSS3.
Challenges we ran into
This project overall requires a lot of time and we were not able to incorporate all of the elements we wanted within 24-hours. We also ran into a couple issues trying to differentiate between already existing products.
Accomplishments that we're proud of
We are proud of being able to successfully collaborate as a group and complete a significant portion of the project within 24 hours.
What we learned
We learned how to create user flow models and wireframes in Lucidchart, mockups in Sketch, icons in paint.net, and development using HTML and CSS.
What's next for Code Buddies
This project can get quite complex with added features and will require more time to perfect it. We hope to create a fully functional site, and create a feature that allows the user to download and open files locally.
Log in or sign up for Devpost to join the conversation.