Github link https://github.com/clozetteai/hnm-search
Inspiration
The idea for clozette.ai stemmed from the need to bridge the gap between online shopping and personalized in-store experiences. While many e-commerce platforms provide vast options, they often lack the personalized touch of a human shop vendor who understands your unique style and preferences. We wanted to create a solution that mimics this experience, providing users with tailored fashion recommendations through natural and intuitive conversations.
What it does
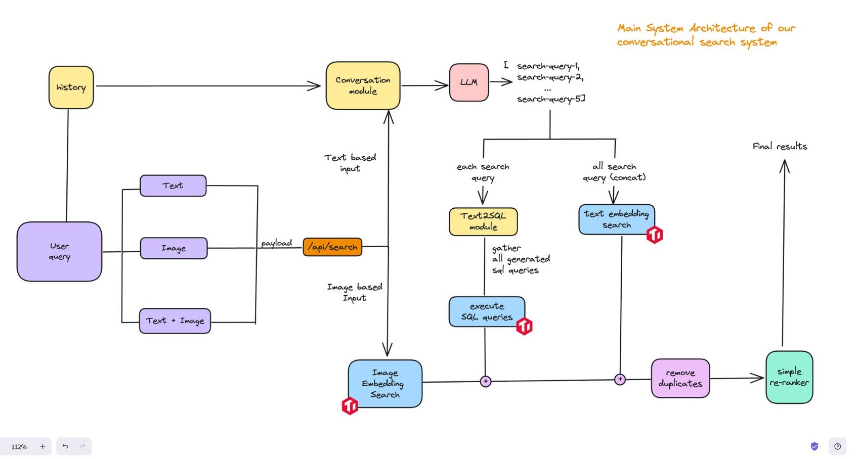
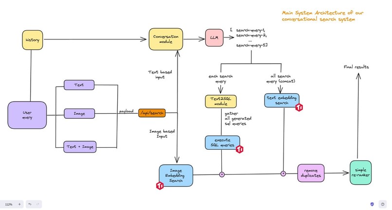
Clozette.ai is an advanced fashion recommendation system that accepts both text and audio inputs. It interacts with users just like a shop keeper, understanding their needs and preferences to suggest the perfect fashion items. By combining image-based embedding search, text-based embedding search, and a powerful text-to-SQL component, Clozette.ai fetches relevant fashion data from TiDB database and presents it to users in the same time keeping in mind the user-experience.
How we built it
The development of Clozette.ai involved several key technologies and approaches:
- Image-Based Embedding Search: To understand visual preferences, we implemented a system that can analyze and match user-desired fashion styles through image embeddings. This uses RAG, and TiDB as vector database to fetch the results. User can just click an image and get the results
- Text-Based Embedding Search: We also utilized text embeddings based RAG system where what user asks for is fetched and displayed.
- Text-to-SQL Component: This module converts natural language queries into SQL commands, allowing us to fetch the necessary data from our TiDB database and provide precise recommendations.
- Conversation Module: This module runs an infinite loop, where it understands the user's preferences through articulated questions. This ensures that the user gets what it asked for.
- Integration and UI Design: The system was integrated into a responsive web app with a minimalist UI, ensuring that users have an intuitive and visually pleasing experience.
Challenges we ran into
Building Clozette.ai came with its set of challenges:
- Combining Multiple Search Modalities: Integrating both image-based and text-based search mechanisms while ensuring consistency in results was a complex task.
- Text-to-SQL Translation Accuracy: Ensuring that the text-to-SQL component accurately interprets natural language queries required meticulous fine-tuning of prompts and testing.
- User Experience Optimization: Balancing the advanced functionalities with a minimalist and user-friendly interface took several iterations to get right.
Accomplishments that we're proud of
We're particularly proud of successfully creating a system that provides a seamless and personalized shopping experience through natural interactions. The combination of different search modalities and the effective use of a text-to-SQL component has allowed us to offer users precise fashion recommendations in real-time.
What we learned
Throughout the development of Clozette.ai, we learned the importance of blending multiple technologies to create a cohesive user experience. We also gained deeper insights into the complexities of natural language processing, embedding search techniques, and the challenges of integrating them into a responsive web application.
What's next for Clozette.ai
Moving forward, we aim to expand Clozette.ai's capabilities by incorporating more advanced AI-driven features, such as style prediction and trend analysis. We also plan to enhance the system's conversational abilities to make it even more interactive and human-like. Additionally, integrating Clozette.ai with more fashion databases and expanding its accessibility across different platforms are on our roadmap.
Built With
- anthropic
- fastapi
- hnm
- huggingface
- ngrok
- openai
- python
- react
- sqlalchemy
- streamlit
- tidb
- whisper


Log in or sign up for Devpost to join the conversation.