Inspiration
The complexity of managing AWS infrastructure and the need for proactive monitoring drove us to envision autonomous DevOps systems that can self-heal and optimize without human intervention. We saw an opportunity to leverage Amazon Bedrock and Claude 3 Sonnet's reasoning capabilities for infrastructure intelligence.
What it does
CloudWatch Genius is an intelligent infrastructure monitoring and management platform that:
- Monitors AWS infrastructure health with real-time anomaly detection
- Provides intelligent insights through AI-powered analysis of CloudWatch metrics
- Automatically executes remediation actions for common infrastructure issues
- Delivers cost optimization recommendations based on usage patterns
- Features a professional interface using the AWS CloudScape Design System for enterprise use
How we built it
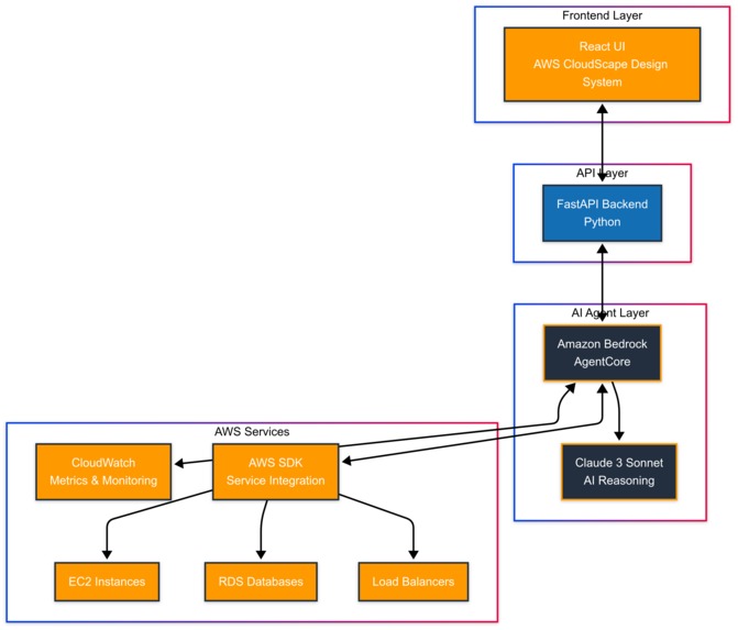
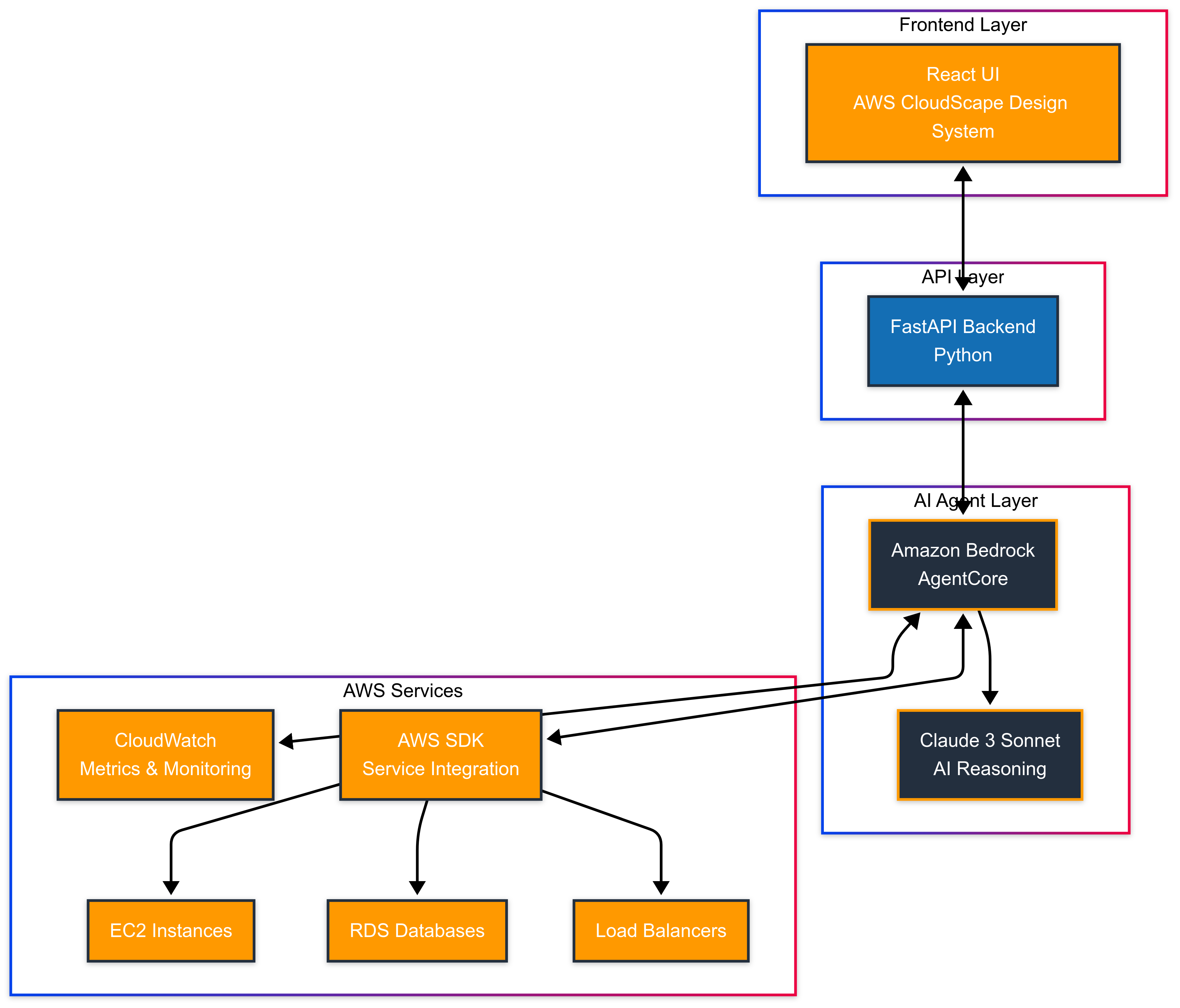
- Backend: Python FastAPI application with AWS SDK integration
- Frontend: React with TypeScript using AWS CloudScape Design System components
- Architecture: Designed for Amazon Bedrock and Claude 3 Sonnet integration
- Infrastructure: Built to leverage CloudWatch APIs for real-time monitoring
- UI/UX: Professional AWS console-style interface with responsive design
Challenges we ran into
During development, we faced several key challenges:
- Designing an intuitive interface for complex infrastructure data
- Balancing automated actions with user control and safety
- Creating a scalable architecture for real-time monitoring and response
- Implementing proper routing and state management for the multi-page dashboard
Accomplishments that we're proud of
We successfully achieved several major milestones:
- Built a comprehensive DevOps dashboard with multiple functional pages
- Created an intuitive user experience for infrastructure monitoring
- Designed a robust architecture ready for AI agent integration
- Implemented professional AWS-style UI components and layouts
- Demonstrated autonomous remediation workflows with detailed tracking
What we learned
This project taught us valuable lessons about:
- Amazon Bedrock's potential for infrastructure automation and decision-making
- Best practices for building enterprise-grade monitoring dashboards
- The importance of user experience in DevOps tooling
- How to structure AI agent workflows for infrastructure management
What's next for CloudWatch Genius
Looking ahead, we plan to expand the platform with:
- Full integration with Amazon Bedrock and Claude 3 Sonnet for AI-powered decision making
- Expanded anomaly detection algorithms and machine learning models
- Advanced cost optimization features with predictive analytics
- Multi-cloud support beyond AWS
- Enhanced security and compliance monitoring capabilities
Built With
- amazon-bedrock
- aws-cloudscape-design-system
- aws-sdk
- cloudwatch-apis
- fastapi
- python
- react
- typescript
- vite
Log in or sign up for Devpost to join the conversation.