Inspiration
We were inspired to develop ClinicAnalytic after learning that the Healthcare system employs methodologies often based on race, gender and other features, sometimes resulting in varying success rates. We then decided to develop a Machine Learning algorithm that takes in Hospital records as its data set and determine whether these methodologies work while detecting potential systemic racism in the Healthcare sector. Furthermore we noticed that there was not a centralized database for Healthcare providers to securely store their data and noticing this, we developed ClinicAnalytic as a way for hospitals to record keep while also being able to analyze their own data.
What it does
Our application allows Hospitals to keep track of the basic information of both doctors and patients, as well as any procedures that doctors conduct with patients. The application allows users to upload valid health cards which will be read have the text parsed. Using this information, it is able to display scatter plot graphs using the information given so that users may analyze them to discover notable trends or patterns. We have set up the system to target 3 of the themes presented in the hackathon, namely Diversity, Health, and Discovery. We incorporated concepts such as Machine Learning and Optical Character Recognition in our application to give it more practical usage as well as display our skillset.
How we built it
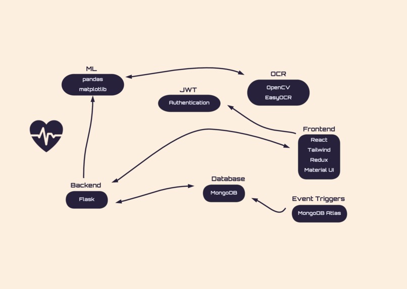
We built the front-end of the project using React, Tailwind, Redux and Material UI and JSON Web Tokens for authentication. The back-end on the other hand was built using Flask and MongoDB to record and dispatch the information required for our application to function. Our backend also employed the pandas and matplotlib libraries to aid us in visualizing and representing the data that the user collects, as well as also implementing machine learning with the help of the OpenCV and EasyOCR libraries.
Challenges we ran into
For our analysis page, we ran into implementation problems as well as semantical problems related to how we can gauge performance. We were uncertain of what thresholds would need to be crossed in order for a doctor to be considered “underperforming”, as we do not have any medical background or exposure to how often medical procedures are to fail or succeed, so we settled with making sure that the performance of one doctor should be relative to the performance of other doctors at the hospital. Our group agreed that this was a reasonable compromise as if we were to consider the case that a doctor has a lower success rate (which is determined by dividing the number of successes they have in a procedure by the total number of that specific procedure that this doctor conducted) than the average success rate of doctors at the hospital minus the standard deviation, it is safe to declare that they are underperforming.
Accomplishments that we're proud of
We are proud that within the span of Hack The Valley, we were able to develop an application that leverages Machine Learning in order to detect anomalies in the Healthcare system.
What we learned
We conducted research on and learned about several Machine Learning algorithms. We also learned about optical character recognition.
What's next for ClinicAnalytic
Caching data required for Machine Learning algorithms using Redis in order to optimize application's Scalability.



Log in or sign up for Devpost to join the conversation.