Video Intro (We couldn't download it)

https://www.loom.com/share/96ff86fcb2fe42de9d145e309c672668?sid=c16ef1e1-9c66-4fb5-972b-e099688de2f8

Inspiration

I'm David Sarabia, I've been working in healthcare tech for the past 8 years and have found a major need to help make clinician's lives simpler and make healthcare more human for patients.

Team that made it happen

David: I started coding at 8, had an exit to Insight Partners at 22, which is now a unicorn. Tanay: 15yo high school student and rockstar coder! And an amazing human Dr. Julio Vega: Our advisor and here in spirit! He helped us make sure we created something of value to the medical industry

What it does

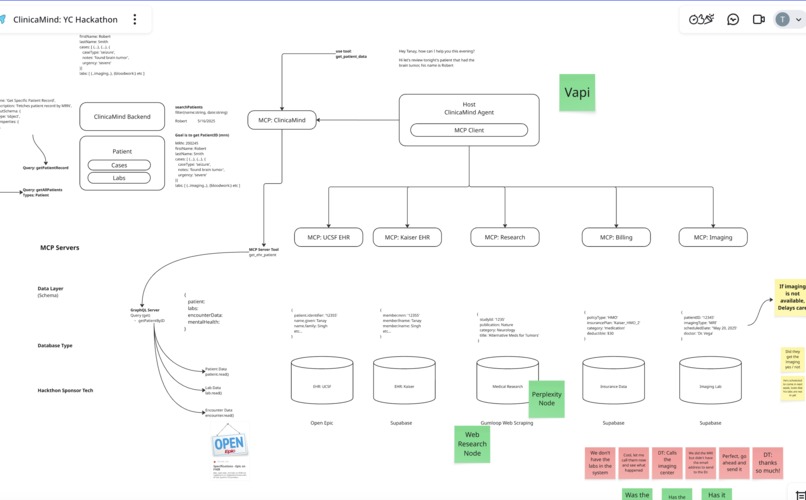
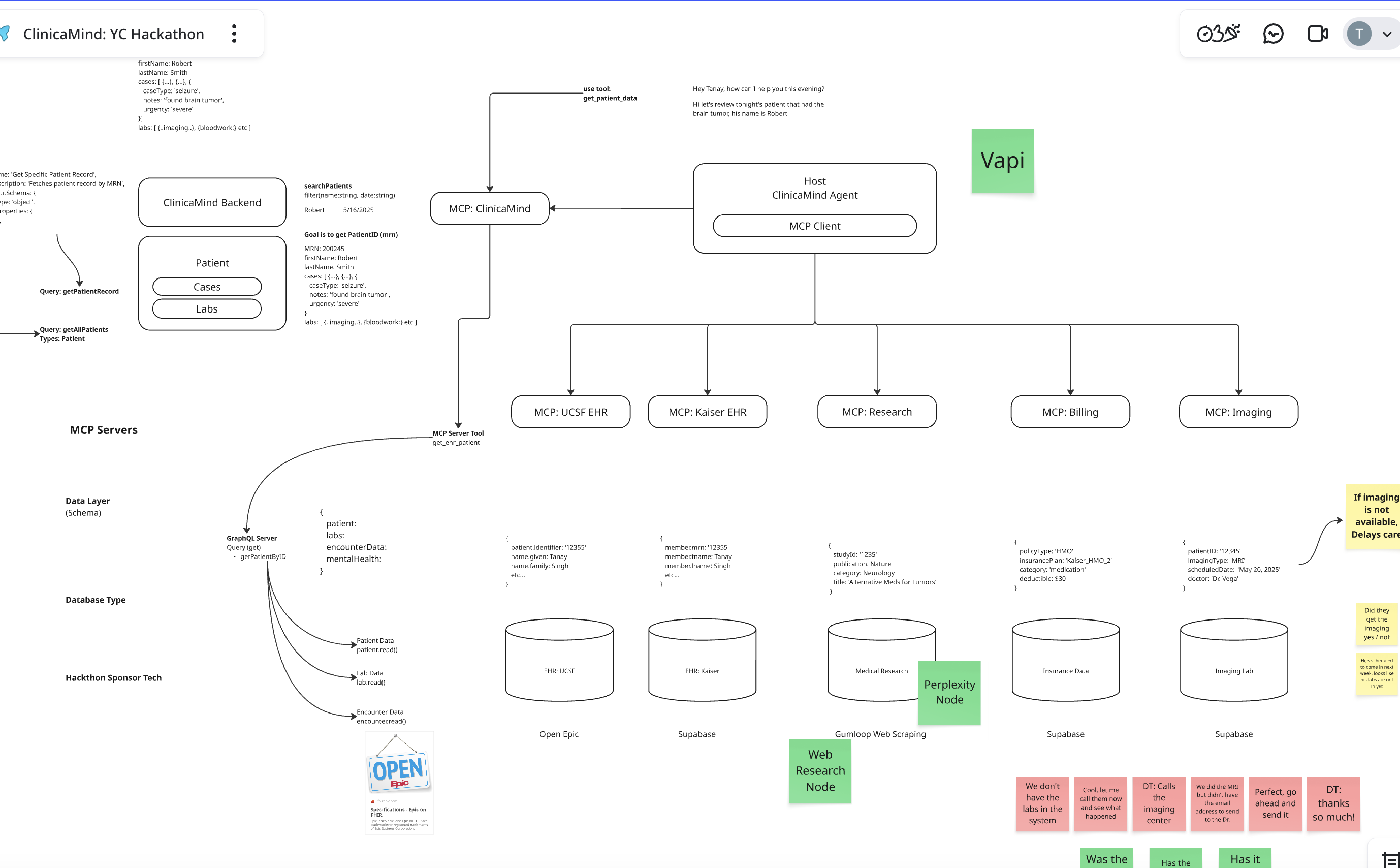
Our MCP Servers orchestrate for AI our agents to be fully aware of the entire health system they're part of, allowing them to pull and write records to EHRs, call pharmacies, call imaging labs, and coordinate with both patients and clinicians.

How we built it

We built the following at the Hackathon today, from 10am to 6pm :)

  • Live AI Conversational Agent with an MCP Client, pulling data from the EHR and Clinical Research
  • Real GraphQL Backend to grab data from Epic EHR + Apollo MCP Server
  • Gumloop Perplexity MCP Server
  • All of it actually working and secure in a MongoDB database with field level encryption for PHI

Using Apollo GraphQL and Apollo MCP servers to have ultimate control of our data as it flows to our AI Digital Twins powered by VAPI. We are also connecting to a REAL Epic EHR instance via Open Epic.

Challenges we ran into

Launching an MCP client for conversational AI agents was not trivial. VAPI came to the rescue!

Accomplishments that we're proud of

We have a REAL functional demo with a REAL connection to EPIC EHR :)

What we learned

MCP is AWESOME! There's such a massive benefit to having our Apollo GraphQL Layer for the API to be well controlled and secure. Specially since we're dealing with PHI and Medical Data. We're also using MongoDB's encryption at rest and field level encryption to further protect the data.

What's next for ClinicaMind

Build build build! And get into YCombinator's next batch to do make amazing things together.

Built With

  • anthropic
  • apollo
  • goose
  • gumloop
  • mongodb
  • openai
  • perplexity
  • react
  • supabase
  • vapi
Share this project:

Updates