The Journey of ClimateWavers: A Fusion of Innovation and Purpose
Inspiration & Mission
The genesis of ClimateWavers emerged from an inherent passion for climate change and a collective resolve to catalyze change. Witnessing the dire need for a platform that amalgamates real-time data, community engagement, and technological innovation fueled our journey. Climatewavers is an innovativ idea that took third in the recently concluded disaster response Talan Hackathon. Seeing the opportunity Redhat and Intel brought to our doors, to step our project and make climate wavers a cloud native application, we sure can't let that pass, building climate wavers from scratch.
Learning and Building
Our endeavor commenced with a vision to craft a platform that empowers users to share, engage, and advocate for environmental consciousness. Armed with cutting-edge technologies and a commitment to sustainability, we meticulously sculpted the architecture.
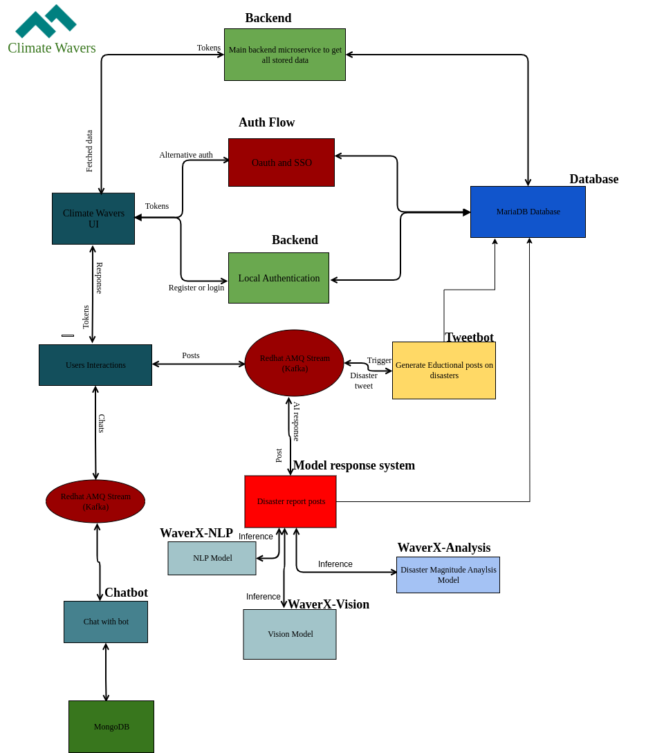
From selecting the React framework for our front-end to embedding Django and MariaDB for a robust and secure backend, every choice was a step towards fortifying the vision. The integration of AI-driven analysis to decode climate data amplified the project's essence.
Challenges and Triumphs
The road to innovation was not without obstacles. Striking the balance between complex AI models and seamless user experience posed its challenges. Crafting a secure, scalable, and user-centric platform demanded relentless dedication and meticulous problem-solving.
However, each challenge metamorphosed into a triumph. The synergy of our team, the resilience in the face of hurdles, and the unwavering commitment to our cause guided us through each maze, shaping ClimateWavers into a resilient and purpose-driven solution.
The Project's Evolution
As the architecture took form, we painstakingly integrated security measures, rock-solid authentication systems, and diligent user input validation to fortify the fortress of user data.
Our deployment strategies, monitoring, and scaling plans laid the groundwork for a robust, continuously evolving platform. The vision was not merely a climate-centric social platform; it was a testament to innovation, resilience, and a step towards a greener future.
The Road Ahead
As we navigate the horizon, our commitment to continuous improvement and innovation remains unwavering. ClimateWavers is not just a project; it's a living ecosystem, a testimony to our dedication to environmental stewardship through technological ingenuity.
We invite you to join us on this remarkable journey, a journey towards a sustainable future—powered by technology, united by purpose.
Built With
- apache
- apache-kafka
- django
- docker
- intel-pytorch-extension
- intel-sklearn-extension
- javascript
- keycloak
- kubernetes
- mongodb
- mysql
- node.js
- openshift
- openvino-model-server
- openvino-quantization
- postgresql
- python
- pytorch
- react
- redhat-sso
- scikit-learn
- sequelize
- tensorflow
- ui/ux

Log in or sign up for Devpost to join the conversation.