Inspiration
Climate change affects billions, yet farmers lack crop planning tools, urban residents don't know their carbon impact, and communities miss climate education. ClimateIQ AI democratizes climate intelligence through real-time satellite data and AI agents.
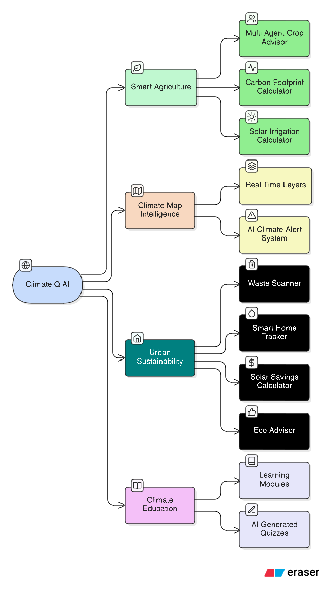
What it does
5 Climate Solutions Powered by Real-Time Data + AI:
πΊοΈ Interactive Climate Map
6 real-time satellite layers with AI Climate Alert System:
| Layer | Source | Data |
|---|---|---|
| Thermal Anomalies | NASA FIRMS | Fire detection, industrial heat |
| Air Quality | OpenWeather | AQI levels with health recommendations |
| Temperature | OpenWeather | Current vs historical comparison |
| Flood Risk | OpenWeather Forecast | Rainfall analysis |
| Solar Potential | NREL PVWatts | kWh/mΒ²/day capacity |
| Vegetation | Planet API | NDVI plant health index |
AI Alert System - Gemini agent monitors for heatwaves (>35Β°C), coldwaves (<5Β°C), poor AQI (3-5), flood risk (>10mm/h), thermal anomalies (>40Β°C). 5 severity levels with safety recommendations.
πΎ Smart Agriculture Hub
Multi-Agent Crop Advisor - 4 Gemini agents (Soil, Weather, Market, Orchestrator):
- Fetches real data from OpenWeather + SoilGrids APIs
- Random Forest ML model (2200+ samples) predicts crops
- 3 specialist agents analyze in parallel
- Orchestrator combines insights, resolves conflicts, creates action plan
Each agent provides: confidence scores, reasoning steps, source citations.
Carbon Calculator - Gamified accordion UI with live emission meter. IPCC factors + 42 country-specific grid emissions.
Solar Irrigation - NREL PVWatts API + Gemini agent searching current government subsidies.
ποΈ Urban Sustainability
Waste Scanner - Gemini Vision classifies waste (plastic, paper, metal, organic, glass, e-waste). Privacy-first: no image storage.
Smart Home Tracker - Real consumption tracking with AI searching tariff plans and rebates.
Solar Calculator - 4-step wizard with NREL analysis, ROI calculations, AI subsidy search.
Eco-Advisor - Weather-based tips + city-specific green initiatives.
π₯ Community Hub
Storyblok CMS learning modules with AI-generated quizzes and climate news.
βΏ Accessibility
Floating toolbar with keyboard shortcuts, voice navigation, high contrast themes.
How we built it
| Category | Technologies |
|---|---|
| Frontend | Next.js 14, React, TypeScript, Tailwind CSS, shadcn/ui |
| Backend | Supabase (PostgreSQL + Auth + RLS) |
| AI/ML | Gemini 2.0 Flash Exp, Gemini Vision, Random Forest |
| Maps | Mapbox GL JS |
| Climate APIs | NASA FIRMS, OpenWeather, NREL PVWatts, Planet API, SoilGrids |
| CMS | Storyblok |
Design & Aesthetics
- Gamified Forms - Interactive accordions with live emission meters, color-coded feedback, confetti celebrations
- Modern UI - shadcn/ui components, Tailwind CSS, smooth Framer Motion animations
- Responsive Design - Works across desktop, tablet, mobile
- Theme Support - Light, dark, and high-contrast modes
- Accessibility - Keyboard navigation, voice support, screen reader optimization
Challenges
1. 100% Real Data - Committed to zero dummy fallbacks. Transparent error messages when APIs fail.
2. Multi-Agent Coordination - Built 4 Gemini agents with conflict resolution and confidence scoring.
3. Gamifying Agriculture - Transformed boring forms into engaging experiences with live meters and animations.
4. Global Adaptability - GPS country detection, currency adaptation (βΉ/$/Β£), localized data sources.
Accomplishments
β 4 Production AI Agents with transparency (confidence, reasoning, sources)
β 6 Satellite Data Layers (NASA FIRMS, OpenWeather, NREL, Planet)
β Hybrid ML + GenAI - Random Forest informs Gemini agents
β 42 Countries supported with localized emission factors
β Privacy-First waste scanner (no image storage)
β AI Web Search for dynamic subsidy/initiative discovery
What we learned
- Multi-API orchestration with different rate limits
- Gemini JSON mode for reliable structured outputs
- Storyblok headless CMS integration
- IPCC carbon calculation methodologies
- WCAG accessibility implementation
What's next
π± Mobile app with offline support π Multi-language (Hindi, Spanish, French) π Push notifications for climate events π€ Community forums and leaderboards π NGO/government partnerships
Demo Access: Most features work without login. Learning modules & quizzes require authentication.
Test Credentials: test@gmail.com / 12345678
Built With
- framer-motion
- google-gemini-2.0-flash
- mapbox-gl-js
- nasa-firms-api
- next.js-14
- nrel-pvwatts-api
- openweather-api
- planet-api
- postgresql
- python
- react
- scikit-learn
- shadcn/ui
- storyblok-cms
- supabase
- tailwind-css
- typescript
Log in or sign up for Devpost to join the conversation.