Inspiration

The Climate Data Gap: While satellites collect terabytes of climate data daily, farmers struggling with crop failures, cities battling air pollution, and communities seeking climate education lack access to this intelligence. ClimateIQ AI transforms satellite data and AI into actionable climate solutions for everyone.

What it does

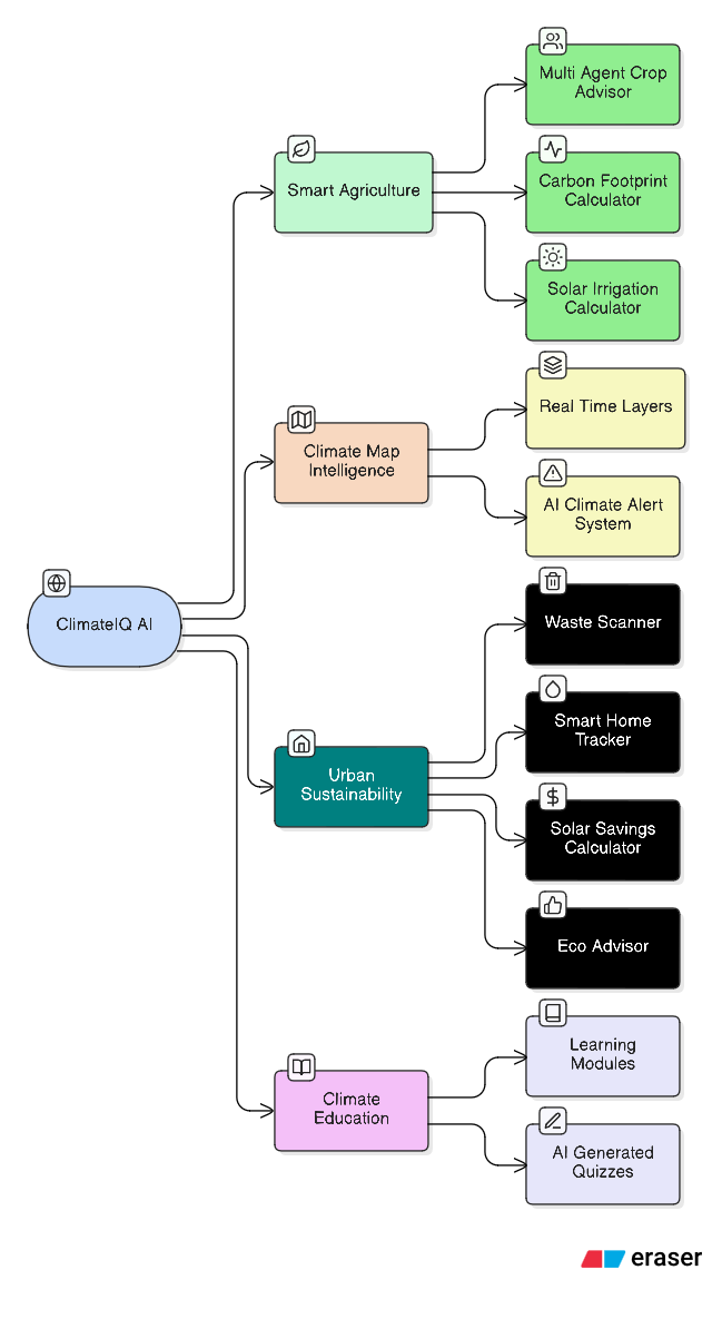
5 Climate Solutions Powered by Real-Time Data + AI:

🌾 Smart Agriculture (Hybrid ML + GenAI)

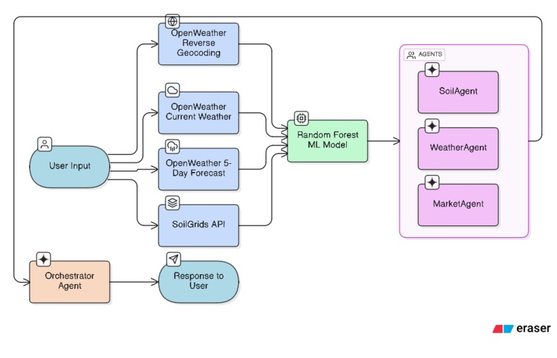
Multi-Agent Crop Advisor - Production AI system with 4 specialized agents:

  • SoilAgent analyzes satellite soil data (SoilGrids 250m resolution: pH, nutrients, organic carbon)
  • WeatherAgent predicts climate patterns using OpenWeather API
  • MarketAgent researches crop prices and profitability
  • Orchestrator coordinates all insights, identifies top 3 crops with phased action plans

Hybrid Intelligence: Random Forest model (2200+ samples) informs Gemini 2.0 Flash agents for accurate recommendations with confidence scores and reasoning transparency.

Carbon Footprint Calculator - Gamified accordion UI with live emission meter using IPCC factors and country-specific grid emissions (42 countries, IEA/IPCC 2025).

Solar Irrigation - NREL PVWatts API calculates solar potential; Gemini agent dynamically searches current government subsidies.

πŸ—ΊοΈ Climate Map Intelligence

6 real-time satellite layers with context-aware scopes:

  • NASA FIRMS: Thermal anomalies (fires, industrial heat)
  • OpenWeather: Air quality (AQI), temperature, precipitation
  • NREL: Solar potential (1km radius)
  • Planet API: Vegetation health (NDVI)
  • Flood Risk: Rainfall analysis

AI Climate Alert System - Gemini agent analyzes conditions in real-time, generating alerts for heatwaves (>35Β°C), coldwaves (<5Β°C), poor air quality (AQI 3-5), floods (>10mm/h rainfall), thermal anomalies (>40Β°C). 5 severity levels with actionable safety recommendations.

πŸ™οΈ Urban Sustainability

Gemini Vision Waste Scanner - Upload waste images for instant AI classification (plastic, paper, metal, organic, glass, e-waste) with disposal instructions and carbon impact. Privacy-first: no image storage.

Smart Home Tracker - Real consumption tracking (water/electricity) with AI agent searching tariff plans, rebates, and energy tips.

Solar Savings Calculator - 4-step wizard with NREL analysis, ROI calculations, AI-powered subsidy/installer search.

Eco-Advisor - Weather-based sustainability tips + Gemini agent searching city-specific green initiatives.

πŸ‘₯ Climate Education

Storyblok CMS learning modules with AI-generated quizzes (elegant modal UI) and climate news.

β™Ώ Inclusive Access

Accessibility toolbar with keyboard shortcuts, voice navigation, high contrast themes.

How we built it

Climate Data Stack:

  • NASA FIRMS (satellite fire detection)
  • OpenWeather (weather, AQI)
  • NREL PVWatts V8 (solar irradiance)
  • Planet API (vegetation metadata)
  • SoilGrids (250m global soil properties)
  • IEA/IPCC 2025 (emission factors)

AI/ML:

  • Google Gemini 2.0 Flash Exp (multi-agent coordination, web search, analysis)
  • Custom Random Forest (crop prediction)
  • Gemini Vision (waste classification)

Platform: Next.js 14, TypeScript, Supabase (auth + DB with RLS), Mapbox GL JS, Storyblok CMS

Challenges

1. Multi-API Climate Data Integration - Orchestrating 7+ climate APIs with different rate limits, response formats, and coverage areas required intelligent caching and error handling strategies.

2. 100% Real Data Commitment - Eliminated all dummy/fallback data. When APIs fail, users see transparent error messages explaining the issue and alternatives, maintaining trust.

3. Production Multi-Agent AI - Built reliable agent coordination where SoilAgent, WeatherAgent, and MarketAgent provide specialized insights, while Orchestrator resolves conflicts and creates unified recommendations with confidence scoring.

Accomplishments

βœ… Real-Time Climate Intelligence - 6 satellite data layers covering fires, air quality, vegetation, solar, temperature, and floods

βœ… Production AI Agents - 4 specialized Gemini agents coordinating insights with transparency (confidence scores, reasoning steps, source citations)

βœ… Hybrid ML+GenAI - Random Forest predictions inform GenAI agents for nuanced agricultural advice

βœ… Dynamic Climate Data - AI web search agents find current subsidies/initiatives, eliminating outdated hardcoded data

βœ… Climate Safety Alerts - Real-time monitoring generating accurate warnings with expiration timestamps

βœ… Privacy-First Design - Waste scanner processes images instantly without storage/tracking

Real-World Impact

For Farmers:

  • Satellite soil data reveals nutrient deficiencies invisible to naked eye
  • AI agents recommend optimal crops based on local climate + market conditions
  • Solar irrigation calculator shows government subsidies reducing costs by 30-40%
  • Carbon tracking enables access to carbon credit schemes

For Cities:

  • Real-time air quality alerts protect vulnerable populations
  • Waste scanner educates proper disposal, reducing landfill emissions
  • Smart home tracker cuts energy consumption 15-25%
  • Solar calculator shows 5-7 year payback periods

For Communities:

  • Interactive climate map makes satellite data accessible
  • Educational modules build climate literacy
  • AI mentor provides personalized sustainability advice

What we learned

  • Satellite data democratization through user-friendly visualization
  • Multi-agent AI architecture for complex decision-making
  • Climate API integration at scale (NASA, NREL, Planet, OpenWeather)
  • IPCC carbon calculation methodologies
  • Accessibility standards (WCAG) for inclusive climate action

What's next

🌍 Expand Climate Data: Integrate more satellites (Sentinel-2 for agriculture, MODIS for ocean temperature)

πŸ“± Mobile App: React Native with offline climate data caching

🌐 Multi-language: Translate to Hindi, Spanish, French for 2B+ people

🀝 Community Challenges: Gamified climate action with leaderboards

πŸ”” Real-time Alerts: Push notifications for climate events in user's area

πŸ† Partnerships: Collaborate with climate NGOs and government agencies

Demo Access: Most features work without login. Learning modules & quizzes require authentication.
Test Credentials: Email : test@gmail.com Password : 12345678

Built With

Share this project:

Updates

Private user

Private user posted an update

If you experienced API errors during earlier testing, please try again! Google recently changed their Gemini API free tier limits, causing rate limiting. I've upgraded to a paid plan, it should now work

Log in or sign up for Devpost to join the conversation.