Inspiration

My interest stems from a glaring crisis: 78% of nearly 2 million Nigerian students fail the annual JAMB exam, locking them out of university. I saw that this wasn't due to a lack of ability, but a lack of access to affordable, quality learning tools and effective study techniques. Expensive private tutors and data-intensive video apps (consuming 0.7 GB/hour, costing up to ₦475 per GB) are financially out of reach for most. As an AI Engineer, I was inspired to use technology to bridge this gap by meeting students where they already are: on WhatsApp, using basic smartphones. Education is the most scalable path to opportunity, and I wanted to build a solution that makes passing exams an accessible reality for students in underserved communities.

What it does

ClassmateBot is an AI-powered learning assistant delivered via WhatsApp, designed to help secondary school students read less, know more, and pass their exams. It uses gamification and proven learning science like spaced repetition and active recall to optimize knowledge retention.

The platform offers:

  1. Bite-Sized Lessons: Interactive, short lessons on any topic, like the Opportunity Cost example shown in the demo.

  2. Custom Course Generation: Users can generate an entire curriculum on specific topics, e.g., /generate-course opportunity cost.

  3. Gamified Quizzes: Daily quizzes and practice sessions leveraging Active Recall to test knowledge immediately.

  4. Spaced Repetition: Automated scheduling of review sessions to ensure long-term memory retention.Personalized Tutoring: Instant, tailored feedback and progress tracking from the AI tutor

How we built it

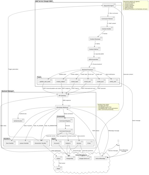
Tech Stack - Python, Django, Google ADK, Gemini API, Cloud Run, Twilio WhatsApp API, PostgreSQL,

ClassmateBot was built as a highly accessible, mobile-first solution:

Platform & API: I used the Twilio WhatsApp API to manage all user interactions directly within WhatsApp, eliminating the need for app downloads or high data consumption.

AI Backbone: Gemini API powers the Large Language Model for personalized content generation, dynamic lesson adaptation, and instant tutoring feedback.

Cloud Infrastructure: The scalable backend and content delivery are hosted on Cloud Run which ensures reliable service to thousands of students simultaneously.

Agent Framework: Google ADK

Learning Science Integration: The core logic is engineered to automatically implement Spaced Repetition and Active Recall—techniques scientifically proven to maximize memory retention.

Challenges we ran into

The primary challenge was balancing curriculum accuracy with AI flexibility. Ensuring that the AI-generated content was perfectly aligned with the complex, standardized syllabi of school exams was difficult, as the models had to act as both a tutor and a curriculum expert.

Accomplishments that we're proud of

I am proud of successfully creating a functional MVP and validating the core hypothesis:

High Engagement & Preference: Early testing showed high student engagement and a strong preference for the WhatsApp learning interface over traditional, costly video applications.

Accessible Technology: It has proven that quality, AI-powered exam prep can be delivered on the basic smartphones prevalent in low-income areas.

I also learnt on how to build a multi-agent system with Google Agent Development Kit

What we learned

Building the ClassmateBot for this hackathon was a deep dive into practical, scalable AI architecture. I built a complex, multi-agent system powered by the Google Agent Development Kit. The key lesson was in decoupling orchestration from business logic. I created a stateless ADK worker on Cloud Run that orchestrates the entire course generation—from LLM calls to API-driven database writes—all from a flexible master prompt. This shift not only made the system more maintainable but also unlocked massive cost-efficiency and scalability by leveraging Cloud Run's "scale-to-zero," proving that ADK is a powerful tool for replacing traditional background workers with intelligent, on-demand agentic systems.

What's next for ClassmateBot

The immediate next steps are focused on scaling and validation:

Pilot Program: Launching a pilot program with 1,000+ students in underserved schools to gather robust data on learning outcomes and performance improvements.

Curriculum Expansion: Expanding the curriculum content to cover all subjects required for both national and regional exams like WAEC and JAMB.

Strategic Partnerships: Building partnerships with NGOs and education stakeholders to integrate ClassmateBot into their student support programs.

Built With

Share this project:

Updates