ClapClass.io -- A Treehacks 2019 Project
Inspiration
We sit randomly in a large lecture hall, rush out when class ends. It’s never easy to find new, trustworthy buddies with similar interests and schedule.
Core objective
Clapclass.io is a smart platform to help students find study buddies with similar study philosophy and schedule while providing a series of useful tools to boost cooperation in study groups.
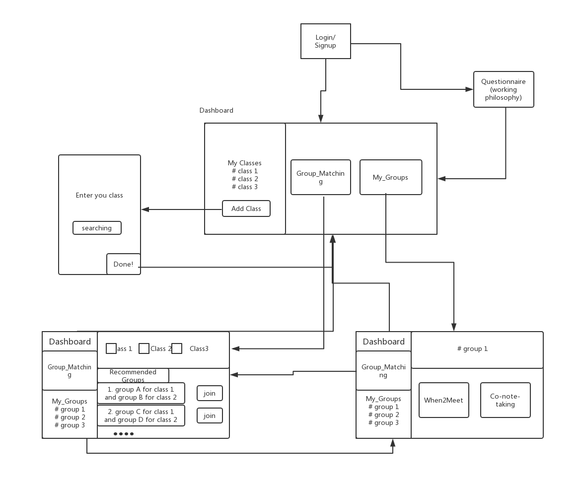
Dedicated to foster a collaborative study environment especially for students in big universities, ClapClass.io matches students according to their input with algorithms powered by artificial intelligence. In addition to easy access to the students alike, we also provide various tools to make the process of collaboration easy. It does not matter whether you just want a friend with the same work philosophy, or you want to quickly form a study group for the project due this weekend, we have you covered. All we need is your input into a straightforward questionnaire and your class register information. The process has never been this easy and care-free.
Group Matching
Aside from current course load, ClapClass asks users to fill out a work philosophy survey, including attitudes towards extra credits, preferred studying time, preference over pulling an all nighter or planning tasks for several days, etc. Based on what classes users are taking and their respective study habits, we match a user with several recommended study groups. Clicking on different groups’ info pages, user will decide which study group to join.
The matching algorithm that computes the “correlation” between the user and study a group, we make sure the group covers the classes that the user selected, and rank each group based on the combination of the correlations between the user and each of the group member.
To speed up the computation, we use priority queue to store the groups and their respective ranking.
Study Group Toolkit
Co-note-taking
Taking notes on Google Doc with your study group!
When-to-Meet
Easy Interface to schedule a meeting and reserve study room in Library.
Interface

How we built it
We used Firebase as our backend. We used vanilla JS and jQuery as our frontend. We also used python packages including beautifulsoup, requests, and json to acquire and process class information.
Challenges we ran into
We are totally new in web development. It took us a while to pick up things. Race conditions are hard to deal with. Hard to rewrite code to accommodate callback functions.
Accomplishments that we are proud of
Crawled 6000+ classes in less than an hour.
What we learned
How to use different libraries, such as firebase APIs and NoSQL, and Dreamweaver is a great tool to visualize and locate code!
What's next for ClapClass
We would incorporate more study group features, such as grabbing food together when group members' available time slots are close around meal time. We also plan to implement a credit system. Showing up on time for group meetings and sharing lecture notes will increase credit and vice versa.
API
get_user_name(userid) // Given a userId, return the corresponding username get_stu_id(userid) // return the stuId given a userId get_user_name(stuid) // return the username of corresponding stuId get_user_list() // return a dictionary of {studentid: username} get_userId_list() // return a dictionary of {userid : studentid} get_subject_list() // return a list of all subjects get_classes_list(subject) // return a list of all classes of a certain subject get_user_class(userid) // return a list of all classes a certain userid is taking get_class_user(class) // return all users of a certain class, return type:stuid get_same_class(userid1, userid2) // return a list of all the same classes of userid1, userid2 get_same_user(class1, class2) // return a list of all the same users of two classes
Log in or sign up for Devpost to join the conversation.