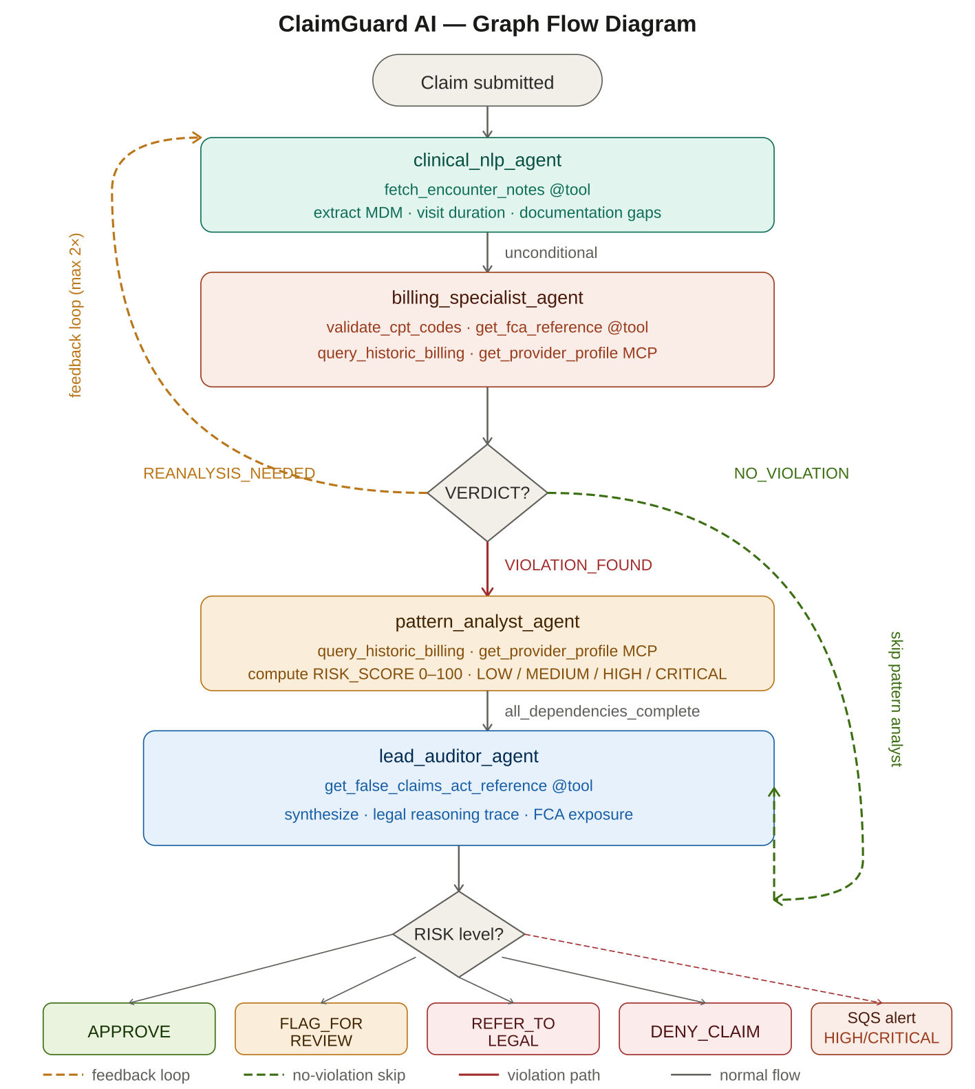
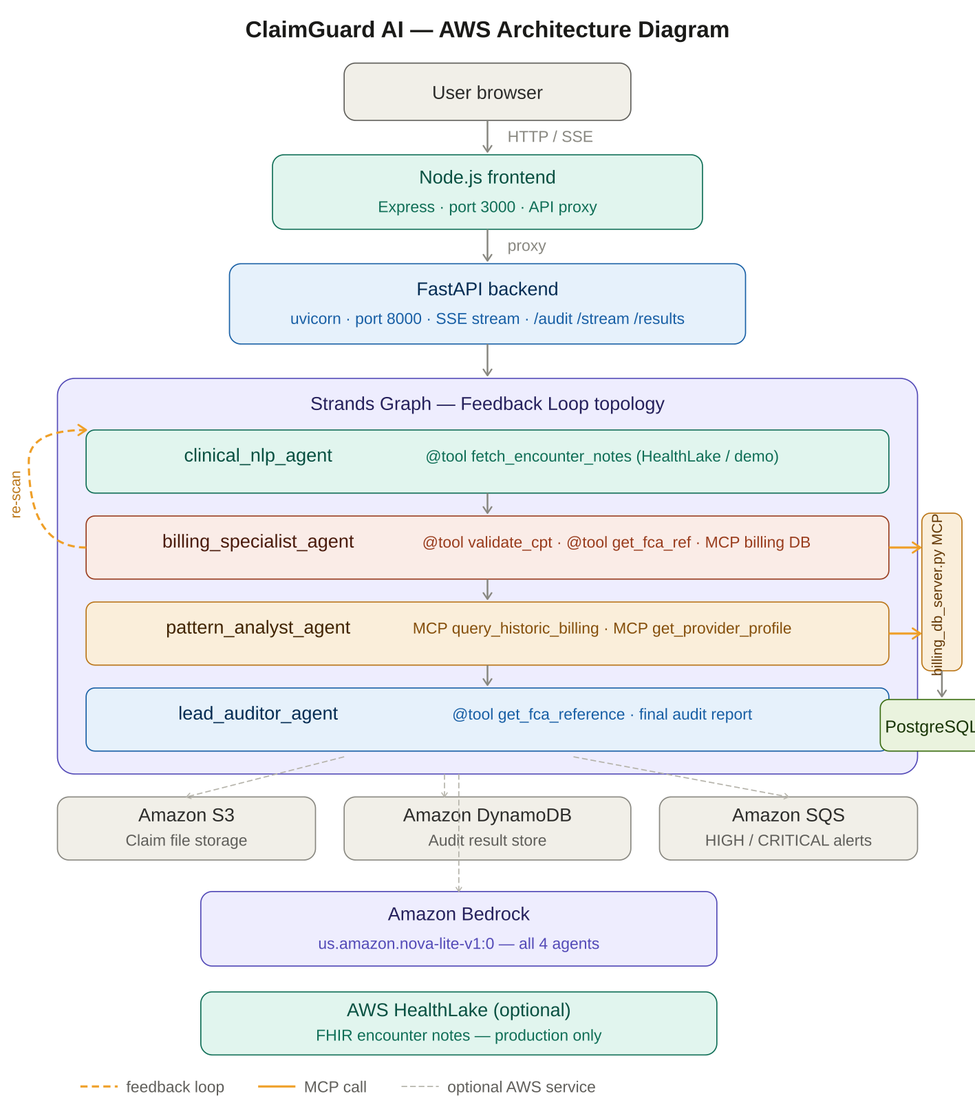
Healthcare fraud costs the US $300 billion a year. Human auditors can review 1% of claims. ClaimGuard AI audits 100% — it reads handwritten doctor notes, wound photos, and FHIR medical records together using Amazon Nova 2 Lite, then runs four specialist AI agents in a legally defensible chain. When evidence is ambiguous, it loops back and asks a sharper forensic question before reaching a verdict. It does not rush to accuse — it verifies first. That makes it safe enough to trust with real claims and real doctors.
Inspiration The project is inspired by three real forces converging: the False Claims Act, which has produced billion-dollar settlements against hospital networks for systematic upcoding; the OIG Work Plan, which lists upcoding as a top audit priority every year; and the commercial reality that most hospital compliance teams are running 2-person audit departments reviewing 1% of claims manually. The gap between what needs to happen and what is humanly possible is where ClaimGuard lives.
Potential benefits For hospital compliance teams, it turns a 1% sample into 100% coverage — the difference between catching a $170/claim systematic scheme after 2 years versus catching it after 3 weeks. For healthcare payers (insurers), it reduces fraudulent claim payouts directly. For innocent doctors, it is arguably more protective than the current system — a targeted re-scan that finds legitimate comorbidities before concluding fraud is more accurate than a human auditor working under time pressure.
Plans for encouraging adoption The three-phase roadmap shown above reflects a deliberate adoption strategy. Open-source on GitHub means hospital IT teams and health-tech startups can self-evaluate with no procurement process. Pre-built Epic/Cerner/Meditech connectors in the next phase remove the integration barrier for the largest EMR markets. The longer-term vision — an anonymized cross-provider pattern network — is the moat: no single hospital has enough data to spot a provider who upcodes across five different payer networks, but a federated network does. That is the product that becomes structurally difficult to replicate and naturally creates adoption incentives for every new participant who joins.
Built With
- multiagent
- nova2lite
- strands
Log in or sign up for Devpost to join the conversation.