Chimera Protocol
🔐 Demo Access
Test Credentials:
- Email:
mumtio@gmail.com - Password:
mumtiomumtio
Note: First login may take a moment while the server wakes up.
💡 Inspiration
In today's AI-driven development landscape, we constantly switch between different LLMs: GPT for reasoning, Claude for coding, Gemini for analysis. But every switch means starting from scratch.
New model. New context. Lost continuity.
For teams building AI-powered solutions, the problem multiplies. Each member's AI assistant operates in isolation, creating fragmented knowledge and duplicated effort. Context becomes scattered across disconnected conversations.
We needed a solution that could unify AI memory across models and teams.
That's why we built Chimera Protocol for Nexora Hacks 2026: a universal memory layer that stitches together fragmented AI conversations into one persistent, shared intelligence accessible by any LLM.
One memory. Multiple minds.

🧠 What It Does
Chimera Protocol is a universal memory infrastructure for AI-powered workflows.
Core Capabilities:
- Multi-LLM Router: Seamlessly connect OpenAI, Anthropic, Google, DeepSeek, and more through a unified interface
.png)
.png)
- Persistent Memory System: Every conversation is vectorized and stored. Context persists across sessions and models.
.png)
.png)
Context Injection: Dynamically inject stored knowledge into any model, any conversation, at any time
.png)
Universal Import: Create persistent memories from PDFs, documents, webpages, or raw text
.png)
Team Workspaces: Collaborative environments with role-based access control
Real-Time Collaboration: Multiple users working simultaneously with live synchronization
Developer Console: MCP server for inspecting memory retrievals, prompt construction, and routing logic
Full Data Export: Download complete datasets as JSON: memories, conversations, embeddings, configurations
The result? Claude remembers what you discussed with GPT-4 yesterday. Your team's AI assistants share unified context instead of operating in silos.
🛠️ How We Built It
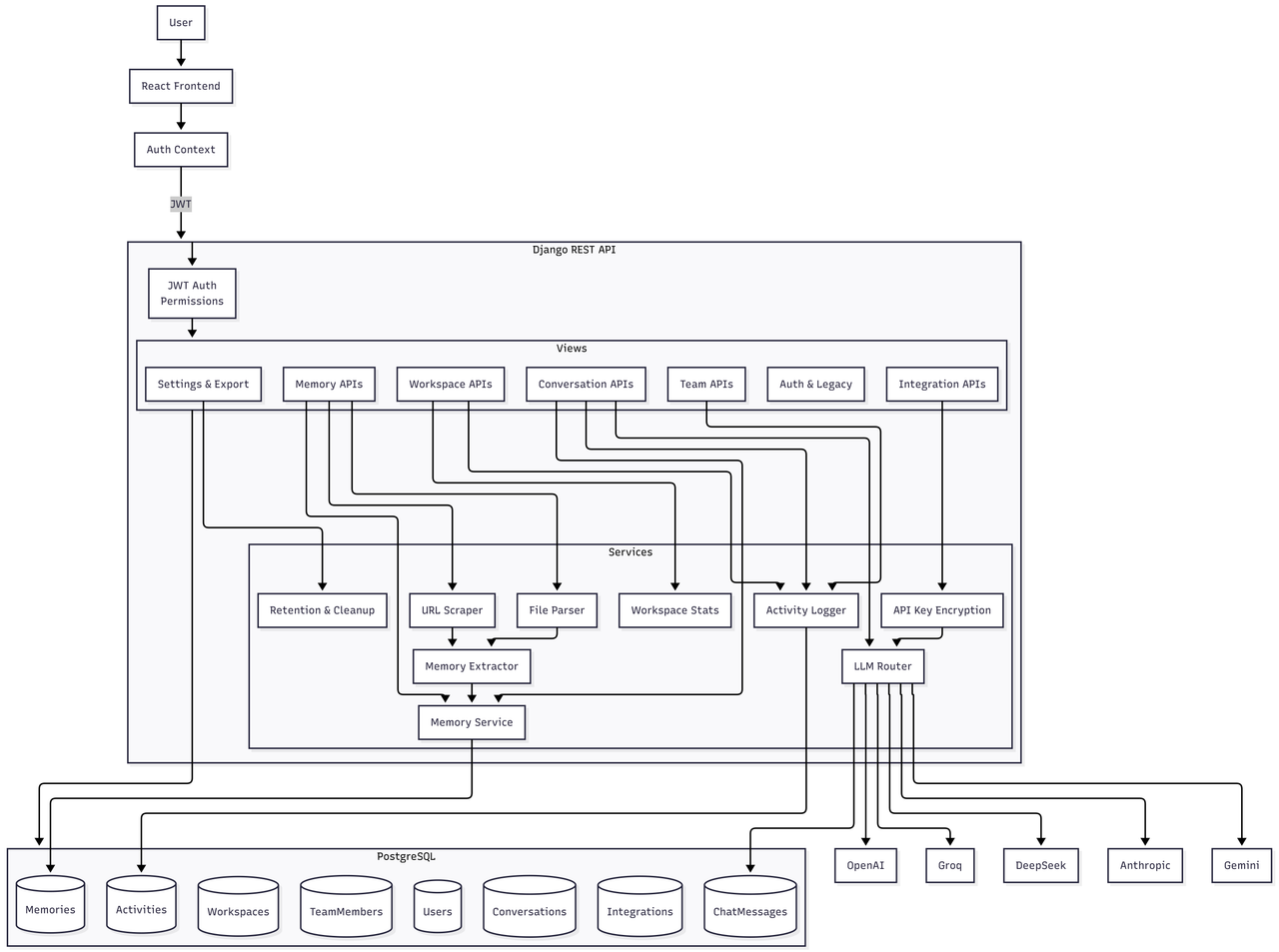
Chimera Protocol was architected and implemented during Nexora Hacks 2026 using modern full-stack technologies.
Frontend: React/TypeScript single-page application with a neural-inspired interface featuring neon aesthetics and a 3D brain visualization built with Three.js, where AI models appear as interconnected glowing nodes.
Backend: Django REST Framework handling JWT authentication, workspace management, encrypted API key storage (Fernet), and intelligent multi-LLM routing.
The Core Innovation: Our memory injection system stores knowledge fragments as vector embeddings and dynamically prepends them as context to any AI conversation. This simple yet powerful approach enables true cross-model memory sharing.
Technology Stack:
- Frontend: React, TypeScript, Three.js, TailwindCSS
- Backend: Django, Django REST Framework, PostgreSQL
- AI Integration: OpenAI, Anthropic, Google AI, DeepSeek APIs
- Vector Storage: Custom embedding pipeline
- Security: Fernet encryption, JWT authentication
- Real-time: WebSocket connections for live collaboration
System Architecture:

🚧 Challenges We Ran Into
Multi-LLM API Integration: Each AI provider (OpenAI, Anthropic, Google, DeepSeek) implements different authentication patterns, request formats, and error handling. Building a unified router that gracefully handles all variations required extensive iteration and robust error handling.
3D Rendering Performance: Integrating Three.js with React's state management presented performance challenges. Achieving smooth 60fps renders while maintaining reactive state required careful optimization using useMemo, useCallback, and proper WebGL resource disposal.
Chat Interface UX: Building a production-quality chat interface revealed unexpected complexity: messages jumping during render, scroll positions resetting, auto-scroll failing at edge cases. Multiple iterations were needed to perfect the flex layout and scroll behavior.
Security Architecture: Implementing secure API key storage (Fernet encryption) while maintaining the ability to decrypt them for live API calls required balancing security best practices with usability requirements.
🏆 Accomplishments We're Proud Of
True Cross-Model Memory: Successfully implemented memory injection that works identically across GPT-4, Claude, Gemini, and DeepSeek. One shared context, multiple AI minds.
Immersive 3D Interface: Created a model selection experience that feels like interfacing with an actual neural network: not just a dropdown menu, but a visual representation of AI architecture.
Real-Time Team Collaboration: Built live synchronization allowing multiple users to collaborate in shared workspaces with instant updates. No manual refresh required.
Full-Stack Integration: Achieved seamless frontend-backend communication with zero integration issues. Authentication, API routing, and state management work flawlessly together.
Production-Ready Implementation: Every feature is fully functional with real API calls, persistent storage, and secure authentication. This is a deployable system, not a prototype.
Cohesive Design Language: The UI authentically reflects the concept: a laboratory for connecting AI minds. Form perfectly matches function.
📚 What We Learned
Architecture Matters: Investing time in system design upfront prevented major refactoring later. Clear separation of concerns between routing, memory, and authentication layers paid dividends.
API Abstraction is Critical: Building a unified interface over disparate AI APIs required deep understanding of each provider's quirks. The abstraction layer became the most valuable component.
Performance Optimization is Iterative: 3D rendering performance required multiple optimization passes. Profiling, measuring, and incrementally improving was more effective than premature optimization.
Security Cannot Be Afterthought: Implementing encryption and authentication from the start was easier than retrofitting it later. Security-first architecture simplified development.
User Experience Details Matter: The difference between a working chat interface and a polished one came down to dozens of small UX refinements: scroll behavior, loading states, error handling.
🔮 What's Next
RAG Integration: Implement semantic search to automatically suggest relevant memories based on conversation context using advanced retrieval techniques.
Memory Graphs: Visualize connections between memories as an interactive knowledge graph, revealing patterns and relationships in stored knowledge.
Voice Interface: Integrate ElevenLabs for voice-based conversations with automatic memory injection and retrieval.
Mobile Application: Develop React Native version for iOS and Android, enabling on-the-go memory management and AI conversations.
Fine-Tuning Pipeline: Use accumulated conversation history to fine-tune personalized models that understand user-specific context and preferences.
Enterprise Features: Add audit logs, compliance controls, and advanced permission systems for organizational deployment.
Plugin Ecosystem: Create an extensible architecture allowing third-party integrations and custom memory processors.
Chimera Protocol: Because your AI shouldn't forget every time you switch models.
Built for Nexora Hacks 2026
Built With
- django
- framer
- postgresql
- python
- react
- recharts
- tailwind
- typescript
Log in or sign up for Devpost to join the conversation.