About the Project
Inspiration
The rise in mental health challenges and the potential of AI to provide accessible, empathetic support inspired us to create C.H.I.K.I.T.S.A. Our goal was to break the stigma around seeking help by offering a tool that blends advanced AI with human-like empathy, empowering users to prioritize their mental well-being.
What We Learned
Throughout the development of C.H.I.K.I.T.S.A, we gained valuable insights into:
- User-Centric Design: Creating an intuitive and friendly interface that users can easily navigate.
- Ethical AI Practices: Ensuring fairness, transparency, and data privacy in our AI development.
- Iterative Development: Continuously refining features based on feedback and testing.
- Multilingual AI Development: Expanding language models to communicate effectively with diverse users.
How We Built It
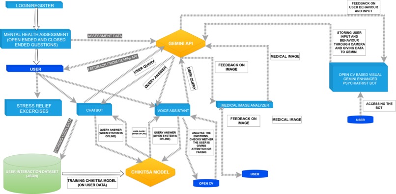
C.H.I.K.I.T.S.A was built using a combination of cutting-edge technologies:
- Gemini AI API: For dynamic and natural chatbot interactions in multiple languages.
- Machine Learning:
- Trained a custom CHIKITSA model using logged JSON data for offline functionality.
- Leveraged emotion detection models for real-time facial analysis.
- Trained a custom CHIKITSA model using logged JSON data for offline functionality.
- Computer Vision: Integrated OpenCV for medical image analysis and emotion detection.
- Web Development: Designed a responsive, user-friendly interface with interactive elements.
- Voice Technology: Developed an engaging voice assistant to provide empathetic and real-time support.
Challenges We Faced
Data Privacy and Security:
Ensuring confidentiality of sensitive user data was paramount. We implemented encryption and secure storage practices to address this challenge.Offline Functionality:
Maintaining a seamless user experience offline required training a local model capable of providing relevant responses without relying on external APIs.Emotion Detection Accuracy:
Real-time emotion analysis via webcam was a technical hurdle. By fine-tuning models and optimizing OpenCV implementations, we achieved higher accuracy and responsiveness.Multilingual Support:
Expanding the system's language capabilities to support diverse users required careful training and testing of language models.User Feedback Integration:
Making feedback dynamic and personalized based on login states was challenging but improved the overall user experience.


Log in or sign up for Devpost to join the conversation.