Inspiration
At the beginning, I wanted to go to the hospital to inquire about some medical issues, but because of the epidemic, I had to stay at home. So I wonder if I can make an automatic reply robot to help users understand the latest epidemic situation without going out. Therefore, I used Tencent Cloud's NLU intelligent semantic function to make an automatic reply robot, which can identify the user's intention and give a corresponding answer reference.
What it does
It can help users query information about covid. Automatically respond to user questions,and help users conduct online consultations about medical.
How I built it
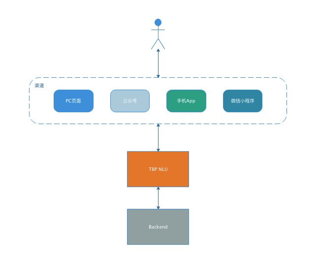
I used Tencent Cloud's NLU module to identify user intent. Use springboot to develop background business logic. And make it can access to the mini program or WeChat public account.
Challenges I ran into
The user dictionary needs to be configured when the user intends to recognize, and the synonyms are also configured, which is a bit troublesome here. At the same time, when accessing the mini-programe, the http request is returned asynchronously, which is a bit complicated.
Accomplishments that I'm proud of
It can automatically reply to users' questions, and can chat with users to help users ease their nervous mood.
What I learned
I learned how to develop mini-programe, and health is your most valuable asset. I can use what have learned to contribute to the fight against the epidemic.
What's next for chatbot
The next step is how to make robots more intelligent and how to enrich training speech. Allow him to call more APIs and do more for users, such as making 911 calls, performing automated tasks, etc.



Log in or sign up for Devpost to join the conversation.