Inspiration

Cerebral Palsy is a neurological disorder that affects motor skills and, potentially, cognitive abilities as a result of poor nerve stimulation of the muscles. The condition is as a result of numerous causes, not limited to restricted oxygen during birth, brain infections, or infantile strokes. Because of the large range of causes and severity, affected individuals have a large variety of needs. Regardless, movement and coordination is critical during early development for children and is a primary area of worry for patients.

Modern treatments usually utilize significant physical therapy in the form of play therapy. The primary goal of the design, then, is to mirror those treatments with a cost-effective, compact toy that is both challenging and fun for use with toddlers and young children. When researching designs that already exist, it was fairly clear that the switch toys were designed for worse-case situations. Often, they only featured five or six multicolored buttons that produced piano-key sounds when pressed. Unfortunately, those designs fail to encourage patients to experiment with different muscular motions, such as gripping, holding, rotating, and finger movements.

The toy uses a variety of tactile and sensory elements to encourage controlled muscle usage while being simultaneously enjoyable. Cerebral Palsy is non-progressive, meaning symptoms do not get worse with age. The music mechanism in the toy is designed accordingly, to be engaged more intentionally as the toddler ages, as both cognitive understanding and motor ability grow. This will allow doctors, parents, or therapists to use the toy with patients of varying ages, development, and extremity of condition.

What it does

This octopus-themed toy sits on top of a bean-shaped base. The "head" of the octopus, the body of the toy, spins roughly 50 degrees in either direction along a lightly textured plastic base for minor vibrations. At the top of the body is a latch button that turns on a low-voltage fan that gently blows air out of a small hole under a screen on the face of the toy, which displays two eyes to make the design more interactive and fun for a toddler or little kid. On the sides of the spherical body and the side panels is a large button that turns purple when pressed, sliders, and a t-handle plunger that make noise using a synthesizer located inside the toy.

How we built it

The design process began with research into the symptoms and challenges faced by children with cerebral palsy. We then explored different types of play therapy that are currently used in clinical and home settings. Using that research, we created an initial concept sketch that focused on encouraging motor movement and providing sensory stimulation in an engaging way.

After developing the concept, we moved into 3D modeling using SolidWorks. We started with a hollow sphere for the main body and adjusted its shape by flattening certain areas to improve stability and make it easier to attach other features. As we added the buttons, sliders, and mechanical components, we also chose materials that would reduce overall weight while maintaining durability and a low center of gravity. We also chose colors that align with accessibility guidelines for toys designed for children with motor and sensory differences.

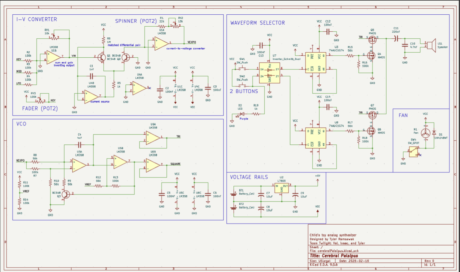
For the electrical components, we first learned the basic principles of how a synthesizer produces sound and reviewed simple circuits that could support those functions. We then selected cost-effective electronic components and began designing the circuit layout using KiCad. For the animated eye features, we used pre-existing modules from Adafruit to simplify development and ensure reliability.

Challenges we ran into

Cerebral Palsy is not uniform, and children suffering from it experience a variety of symptoms such as spasticity (stiff muscles), hypotonia (low muscle tone), ataxia (poor coordination), and, hardest to design around, athetosis and dyskinesia, which are involuntary writing movements. A toy that works very well for one child might be unusable for another. As a result, the majority of the challenges faced in the development of the toy were in the initial drawings and ideas, particularly concerning the size and shape of the object, as well as how the tool could be both versatile and manageable for children with varying degrees of Cerebral Palsy. Many of our challenges related to:

  1. Size and shape of the toy
  2. Structure, durability, and grip
  3. Sensory adjustability
  4. Difference in represented motor skills

Accomplishments that we're proud of

Making an analog synthesizer and circuitry that can fit inside a compact hemisphere, especially in such a limited time frame, was the most successful part of the process that we’re proud of. There was also significant research and corresponding attention to detail incorporated into the design, so as to maximize the number of individuals suffering from cerebral palsy who could use our toy, as well as maximizing its therapeutic ability that is exciting to show off.

What we learned

The development of a therapeutic toy required us to move beyond abstract design concepts and think about real-world constraints and limitations with the user demographic. One of the most significant lessons we learned was the importance of designing for a specific population. Because of the importance the mechanical elements had with regard to the condition of the individuals using our toy, we had to create a compact object with a variety of features, which was relatively difficult. Additionally, we had to think about the ergonomics and thresholds through the perspective of a child with limited capabilities.

We also learned a lot about the more complex elements of the design. Load distribution, and how materials such as ABS plastic behave under repeated friction while maintaining smooth movement were not necessarily concepts that had been involved in projects done by any of us. Furthermore, integrating the numerous electronic components (fan, lights, and synthesizer) into a mechanically functional shell taught us a lot about how placement and individual features affect safety and manufacturability.

Finally, we all were forced to learn how to design appropriate balances between the engineering and broader medical considerations. The engineering was, in this, not necessarily solely about designing systems that responded to unpredictable behavior but also higher attention to safety, external intervention, and material selection.

What's next for Cerebral Palsy Motor Toy

Unfortunately, not much else can be done to improve the prototype before it is tested through research with children of varying degrees of the condition. So, the next phase of development would involve structured research and user testing to validate the toy’s therapeutic relevance. The toy should also be tested with professionals in material or chemical sciences to test whether the paint, or other materials, are safe with children on the chance they are consumed, et cetera. Medical professionals should also be employed to give insight on appropriate force thresholds and ranges of motion with the toy.

Iterative prototype testing would be the natural progression from expert consultation. Likely, the early-stage prototypes would work with mechanical function and ergonomics, with particular attention to durability. Feedback should be taken from both children and supervisors to refine button size, resistance, sounds, and airflow.

Finally, subsequent development phases would involve safety testing. In order to qualify for the market, materials have to comply with applicable toy safety standards, and the product has to undergo testing for mechanical integrity, electrical safety, and related hazards. Ideally, the fan and synthesizer should be redesigned for better manufacturability than they currently exist, of which currently existing designs can be relatively easily incorporated. From there, intellectual property (IP) considerations can be pursued, and a patent review would determine whether the incorporated features are novel and non-obvious.

Built With

  • c++
  • kicad
  • solidworks
Share this project:

Updates