The problem CCTV Recap solves
In the modern times of security, Surveillance cameras are making their way into the domestic markets as well. It becomes a very tedious task to go through tens of hours of footage to check for any suspicious activity in the area. It also takes a lot of memory to store these long videos, and sometimes the resolution of the video is compromised to save memory. There is a need for surveillance solutions that can abridge such long footage into short videos while still retaining important events.
Challenges we ran into
Overlapping of multiple objects: One of the earliest problems we came across was that of multiple objects of different timelines overlapping with each other. We tried delaying the overlapping objects by some duration but that didn't cover all the cases. We ended up giving the moving objects an opacity of 0.5 so that overlapping objects didn't obstruct each other and since they're translucent, one was visible behind the other.
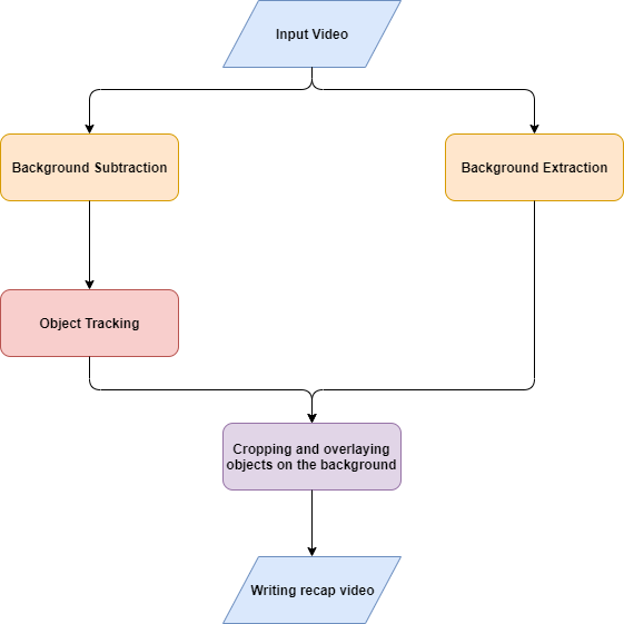
Object tracking: Background subtraction only gives us boxes around people/things in each frame. Object tracking is the task of associating/grouping the boxes across multiple frames together. The object tracking solutions already implemented online were not in line with our purpose of usage, so we had to custom-implement an object tracking algorithm ourselves, the working of which is described above.
Log in or sign up for Devpost to join the conversation.