🐾 CasHyBara: Make Investing Calm Like a Capybara

💡 What Inspired Us

As university students, we often heard the advice:
“Start investing early!”
But every time we tried, we were overwhelmed by charts, jargon, and complicated tools.

We wanted something calmer, more approachable, and even fun. That’s when the idea struck:
What if investing felt as calm as a capybara?

Thus, CasHyBara was born—our attempt to make financial literacy fun, friendly, and accessible for beginners.


✨ What It Does

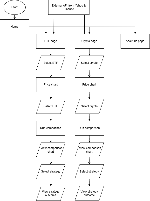
CasHyBara is an interactive website designed to help users make sense of common investment products:

  • ETF, Bond, and Cryptocurrency comparison to understand risk vs return
  • Track real-time financial data with interactive price charts powered by API
  • Quant trading strategy simulator featuring:
    • Moving Average (MA) Crossover (trend-following)
    • Relative Strength Index (RSI) (mean-reversion)
  • Performance metrics like total return, Sharpe ratio, and drawdown
  • Visual signals that indicate when to buy or sell
  • Let users learn through visuals, not lectures

🔧 How We Built It

CasHyBara is a web-based platform built with HTML, CSS, and JavaScript, integrating:

  • Frontend: HTML, CSS & JavaScript with Chart.js and Luxon
  • Live data: Yahoo Finance API and Binance API (with AllOrigins to handle CORS)
  • Quant strategies: Moving Average Crossover and RSI Mean Reversion
  • Performance analytics: Sharpe ratio, drawdown, total return
  • Interactive UI: ETF search, comparison cards, and time frame selection
  • Design: A friendly capybara mascot that reflects our mission—
    “Stay calm and invest wisely.”

🚧 Challenges We Faced

  • Handling CORS restrictions when fetching real-time data
  • Debugging edge cases in live chart rendering (e.g., missing data points)
  • Managing time constraints while balancing frontend, strategy engine, and UI polish

🏆 Accomplishments That We're Proud Of

  • Built a fully functional, visually consistent platform within a tight timeline
  • Implemented two real quant trading strategies and tested them on actual market data
  • Developed a capybara-themed identity that makes investing approachable and fun

🎉 What We Learned

  • How to work with external financial APIs
  • Writing modular, scalable JavaScript with dynamic DOM updates
  • Implementing quantitative trading strategies with real market data
  • The importance of simplifying complex financial concepts for new users

🌱 What's Next for CasHyBara

We plan to:

  • Add more asset types like Fixed Deposits and Money Market Funds
  • Animate our capybara mascot using Lottie or JavaScript animation
  • Implement portfolio simulation and optimization features

To close things up, CasHyBara is more than a website.
It’s a mindset:
Start small, stay calm, and let your money grow

Built With

Share this project:

Updates