Inspiration# Emergency Response Multi-Agent System

Overview

This project aims to revolutionize how 911 operators manage emergency responses during disasters. When disasters strike, emergency services are often overwhelmed with calls and messages, making it challenging to provide timely assistance to everyone in need. Our multi-agent framework helps operators prioritize, process, and dispatch resources more efficiently.

Problem Statement

During disasters, 911 operators face:

  • Overwhelming volume of emergency calls
  • Difficulty in prioritizing critical situations
  • Challenges in coordinating appropriate response units
  • Time pressure to make life-saving decisions

Our Solution

We've developed an intelligent multi-agent system that:

  1. Continuously processes incoming emergency data
  2. Extracts critical metadata and assigns severity scores
  3. Visualizes incidents on an interactive map of Bloomington
  4. Automatically dispatches appropriate response units if operator action is delayed

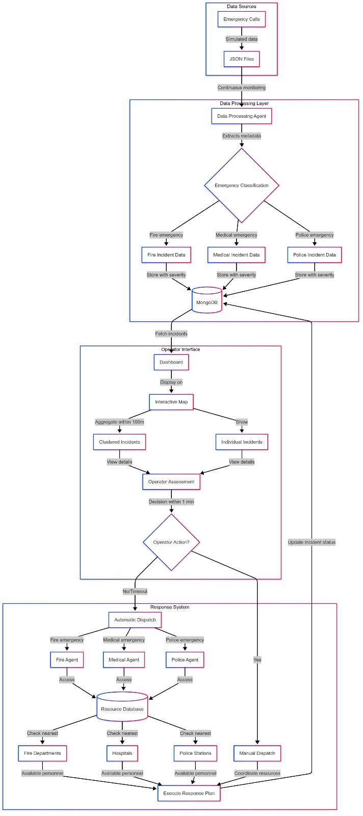
System Architecture

Data Processing Agent

  • Monitors incoming emergency data (simulated from JSON files)
  • Extracts metadata: emergency type, people affected, location, etc.
  • Assigns severity scores based on key factors
  • Stores processed information in MongoDB

Visualization Dashboard

  • Displays incidents on an interactive map of Bloomington
  • Aggregates similar incidents within 100 meters
  • Color-codes emergencies by type and severity
  • Provides operators with a clear visual overview of the situation

Specialized Response Agents

Three types of response agents can be automatically activated:

  • Fire Department Agent: Coordinates firefighting resources
  • Police Agent: Manages law enforcement response
  • Medical Agent: Organizes emergency medical services

Automatic Dispatch System

  • Operators have a one-minute window to assess and respond
  • If no action is taken within this timeframe, the system automatically:
    • Analyzes the emergency context
    • Identifies the nearest appropriate resources
    • Dispatches the required personnel and equipment
    • Executes the response plan

Technical Stack

  • Backend: Multi-agent framework
  • Database: MongoDB for incident storage and resource tracking
  • Frontend: Interactive map visualization
  • Data Processing: AI-powered metadata extraction and severity assessment

Getting Started

Installation

bash

Clone the repository

git clone https://github.iu.edu/nbangal/altman_responder.git

Navigate to the project directory

cd emergency-response-system

Install dependencies

npm install

Running the Application

bash

Start the backend services

npm run start-backend

In a new terminal, start the frontend

npm run start-frontend

Future Enhancements

  • Integration with real emergency call systems
  • Machine learning models for better incident classification
  • Mobile application for field responders
  • Predictive analytics for resource allocation

Contributors

  • Dilip Nikhil Francies
  • Prinston Rebello
  • Nischal BK
  • Sathya NC

Built With

Share this project:

Updates