Inspiration

Coming from healthcare backgrounds, each founder has been given the opportunity to see first hand the shortcomings that are present within healthcare. Alvin, one of the cofounders, works at Tampa General Hospital regarding HIV research and often sees patients who are lost to lack of feedback. Due to this, our team was inspired to research more into this issue in healthcare and found that the percentage of patients lost to lack of feedback is a large percentage of overall patients. Therefore, we wanted to find a way to help patients provide their own feedback after diagnosis while also alleviating the burden on healthcare providers to put out those calls and instead focus on pertinent information presented to them in a quick and digestible manner.

What it does

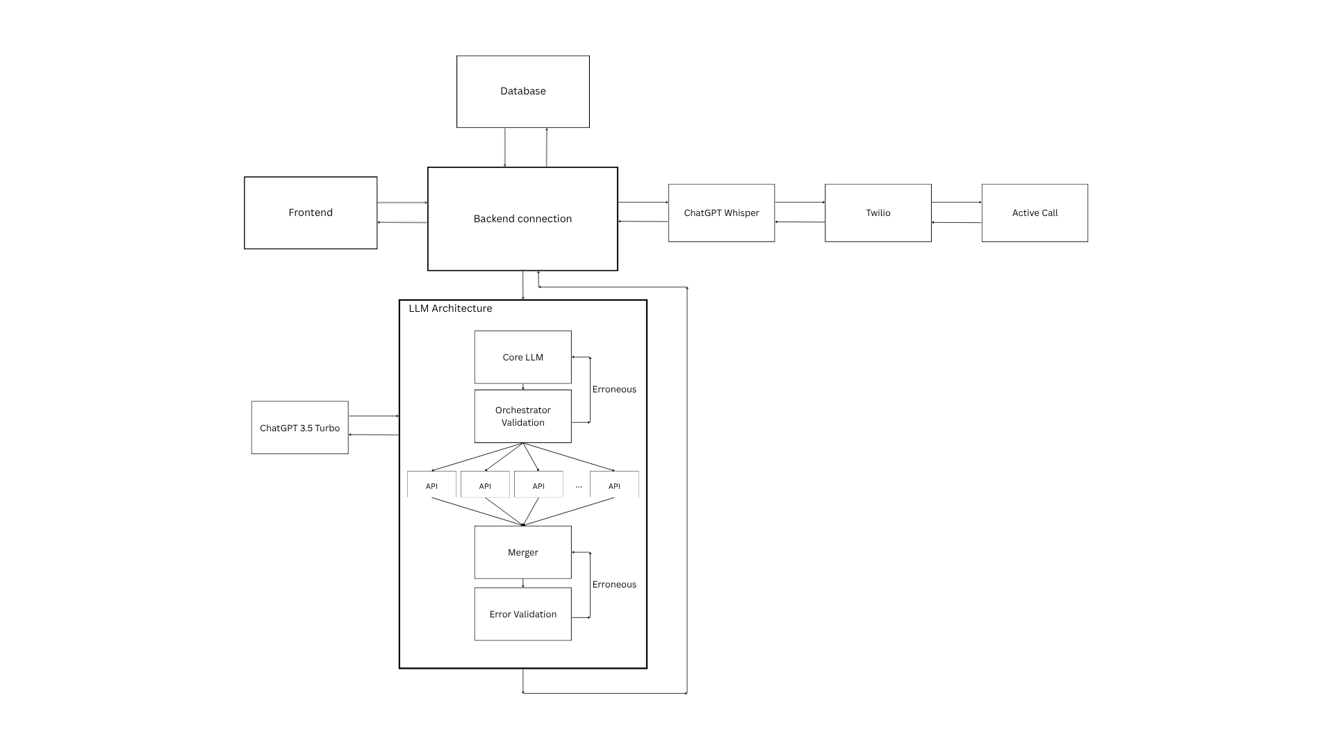
Our solution to the issue of patients lost to lack of feedback establishes a direct, intelligent connection between healthcare providers and their patients through a verified phone-based AI triage system. Using a custom-trained Large Language Model tailored to specific procedures, patients are guided to report how they feel via a simple quantitative scale. The system then analyzes responses to assess symptom severity, presenting results to clinicians in a clear, chart-based dashboard. Urgent cases are automatically flagged for immediate ER attention, while moderate cases prompt follow-up scheduling, and normal recoveries receive reassurance and guidance—all ensuring timely, data-driven, and personalized post-operative care.

How we built it

We built this web application using an array of frameworks and technologies to minimize friction between patients and healthcare providers while ensuring reliability, security, and scalability.

On the backend, we used FastAPI (Python) to handle patient responses and provider requests efficiently, leveraging asynchronous processing for concurrent call handling. Our Twilio API integration allows for automated, intelligent outbound phone calls to patients, initiating the feedback process through natural, conversational interactions. Each response is securely stored and processed through a custom LLM pipeline, which uses DSPy.ai and few-shot prompting to analyze patient feedback and classify symptom severity.

Challenges we ran into

The challenges that we ran into were in the category of training the model to recognize various symptoms and the severity from responses. We provided the model various symptoms associated with conditions and had to break down various terms to account for fluctuations of human speech in describing their symptoms and then further evaluate the severity based on a scale of 1-10 as well as key symptom words. Therefore, the accuracy was a challenging aspect as we needed to train the model to correctly characterize the patients responses as requiring emergency room, urgent 24 hour follow up or just a follow up within the next week based.

Accomplishments that we're proud of

We were able to refine our pitch deck through the advice of various leaders at our college, including faculty mentors and startup advisors. This allowed us to clearly communicate the core mission of our company and the real-world impact of our solution in a concise, investor-friendly format. We successfully incorporated key aspects such as market validation, revenue strategy, and scalability in a visually digestible way.

In addition, we established a clear development roadmap—outlining milestones for model optimization, HIPAA-compliant data integration, and early hospital pilot programs—which transformed our idea into a concrete, actionable business plan.

What we learned

We learnt the necessity of parallel processing and sequential design in order to optimize LLM flows and increase accuracy. We also learnt how few-shot encoding and DSPy.ai assists in the reduction of AI hallucinations and inconsistencies. Additionally, there were a few novel technologies that we had to get accustomed to in order to complete the project and finish a minimum viable product.

What's next for CareTrackr-Clinovance

The next steps for our product include reaching out to investors who are interested in becoming a part of our company. We are also looking for collaborations and referrals to large hospital networks and clinics that will enable us to integrate our app into their services to automate the patient feedback process. We are currently working on perfecting our prototype by inputting patient cases to train the model in correctly assessing the severity of the case. The future is bright and we continue to pave the way to better our product and hopefully see it implemented into hospital networks around the US.

Built With

Share this project:

Updates