Team Name: Sarox Members: Kobi Colman, Kevin Boxhoorn, David Thomas, Nick Matthews
Inspiration
The inspiration for the project came from the need to build lasting, meaningful relationships between employees and employers. The aim was to address accessibility to work opportunities, reducing labour mobility and increasing job satisfaction for both the employer and employee in a mutually beneficial system.
What it does
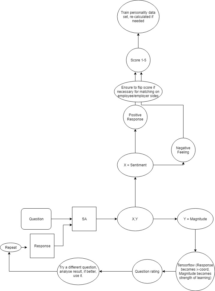
CareerConnect utilises machine learning to asses applicants personalities against the personality profiles of a company or organisation. Profiles can be based on specific teams, departments, offices, overall company values and brand personality to determine applicants who will best fit the specific working environment. By matching personality profiles CareerConnect drastically reduces the need for extensive interview processes for the employers and lowers the barriers of entry for future employees. CareerConnect is a WebApp platform with Natural Language API integration to measure response sentiment from unique and arbitrary responses derived from psychologically engineered question sets. To determine a personality profile of both the applicant and the organisation, data sets are compared for best fit, thus we are able to determine a probabilistic value of social and personal interaction between the employee and employer. To put simply we find common characteristics between current employees, and match applicants who will work well with the current workforce.
How I built it
The App is built using Node.JS for the back-end which handles profile matching and Entity/Sentiment Analysis integration. The Front end of the app is built using Materialize CSS, scale-able for all browsers on any platform.
Challenges I ran into
-Finding meaningful social and psychological links between businesses and individuals -Applying machine learning to asses personality traits
Accomplishments that I'm proud of
-Finding meaningful links between businesses and individuals -Applying machine learning to asses personality traits -Coming together as a team and delegating tasks to our skills and abilities -Most importantly, solving the problem
What I learned
-Ways to input data and create meaningful outputs -Expressing ourselves professionally
What's next for CareerConnect
CareerConnect wants to take the matching process further than matching an applicant to the current company profile and match applicants who are more likely to help the company grow. We aim to do this by factoring brand tensity, a breakout factor within a companies market and aggregate differences in conflicting personality traits that ultimately show positive results. Due to the nature of the analysis method, the data becomes more accurate as the company grows. On a social level, CareerConnect wants to build relationships that last and promote positive social experiences within the workplace.
Built With
- entity-and-sentiment-analysis
- machine-learning
- materialize-css
- node.js


Log in or sign up for Devpost to join the conversation.