🌟 Inspiration In today’s rapidly changing job landscape, developers and professionals face an overload of learning content — courses, bootcamps, AI job boards, and certifications — but no clear direction on how to navigate it effectively. As developers ourselves, we’ve experienced these pain points firsthand: ⏳ Spending hours searching for relevant career resources. 🧭 Struggling to align our current skills with evolving job opportunities. 🤖 Lacking an adaptive, AI-powered mentor to guide us through personalized learning paths. This inspired us to build Anblick AI Career Coach — a smart assistant that helps learners and professionals discover, plan, and act on their personalized career journeys with clarity and confidence.
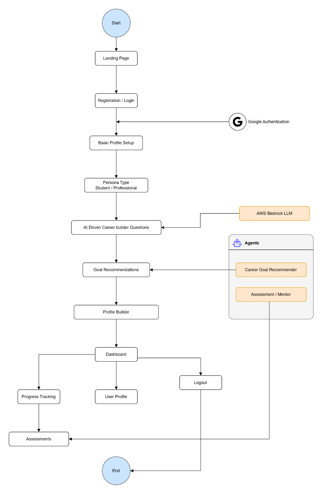
💬 What it does Anblick AI Career Coach is an intelligent chatbot that: Provides personalized career guidance and skill-building recommendations. Dynamically generates career roadmaps based on the user’s profile, skills, and goals. Adapts responses over time as the user progresses. Integrates with real-time job market insights to keep learning paths relevant. Runs on secure, scalable AWS infrastructure. User Experience≈Personalization+Adaptability+Real-Time Insights\text{User Experience} \approx \text{Personalization} + \text{Adaptability} + \text{Real-Time Insights}User Experience≈Personalization+Adaptability+Real-Time Insights 🏗️ How we built it
🖥️ Frontend Built with React for an intuitive and responsive chat interface. Implemented real-time profile-building flows and dynamic roadmap generation.
⚙️ Backend Developed using Flask, exposing REST APIs for chatbot interaction and orchestration. Handled authentication, conversation state, and API routing.
🧠 AI Layer Integrated AWS Bedrock agent for intelligent, context-aware responses. Applied prompt engineering to optimize response precision, relevance, and tone.
☁️ Cloud Infrastructure Amazon ECS for containerized deployment of backend services. Amazon VPC for secure networking. Elastic Load Balancing for traffic management. Amazon CloudWatch for monitoring and alerting. AWS CodeCommit for version control and CI/CD.
🧾 Prompt Engineering Designed layered prompt templates for different intents (career guidance, skill gap analysis, roadmap building). Built fallback strategies for incomplete or ambiguous queries.
🧭 Challenges we ran into 🏗️ Scalable Infrastructure Setup Configuring ECS, VPC, and ALB for multiple environments required careful network and security group planning.
🧠 LLM Response Consistency Ensuring high-quality responses involved refining prompts, adding fallback logic, and handling ambiguity.
👥 Team Collaboration Coordinating backend, frontend, and infrastructure work required clear branching strategies, code reviews, and API contracts.
📊 Monitoring & Debugging Maintaining observability in a distributed setup was challenging; we leveraged CloudWatch dashboards and alarms.
🧪 Integration & Testing Ensuring seamless interaction between Flask API, React UI, Bedrock LLM, and AWS services required structured testing.
❓ Handling Ambiguous Queries Many career questions are open-ended; we built layered prompt logic to handle multi-intent queries effectively. System Stability=Robust Prompt Design+Scalable InfraAmbiguity+Latency+Failure Points\text{System Stability} = \frac{\text{Robust Prompt Design} + \text{Scalable Infra}}{\text{Ambiguity} + \text{Latency} + \text{Failure Points}}System Stability=Ambiguity+Latency+Failure PointsRobust Prompt Design+Scalable Infra
🏆 Accomplishments that we're proud of ✅ Built a fully functional AI-powered career coach from scratch. 🚀 Deployed a production-ready cloud architecture with AWS services. 🧠 Delivered a personalized, adaptive chatbot experience for career guidance. 🤝 Achieved seamless team collaboration across development, DevOps, and AI layers. 🧪 Established a stable and reliable system through structured monitoring and testing.
📚 What we learned How to design and deploy a cloud-native AI application using AWS. The importance of prompt engineering to control and guide LLM responses. How to handle real-world ambiguity in user input through structured prompt templates. The value of collaborative workflows — version control, code reviews, and well-defined interfaces. Building scalable and observable systems with monitoring and fallback mechanisms.
Learning Growth=(Tech Skills)+(Collaboration)+(Problem Solving)\text{Learning Growth} = \text{(Tech Skills)} + \text{(Collaboration)} + \text{(Problem Solving)}Learning Growth=(Tech Skills)+(Collaboration)+(Problem Solving)
🚀 What's next for Anblicks Career Coach
🧭 Enhanced personalization with user profile tracking and career goal milestones.
📈 Integration with real-time labor market APIs for skill-to-job matching.
📊 Advanced analytics dashboard for learners to track progress and skill growth.
🛡️ Stronger security and compliance features for enterprise deployment.
Built With
- agent
- alb
- amazon-cloudwatch
- amazon-dynamodb
- bedrock
- codebuild
- codecommit
- ecs
- iam
- kiro
- python
- react
- vpc
Log in or sign up for Devpost to join the conversation.