INSPIRATION? During the current Covid 19 Pandemic, the healthcare systems including hospitals, pharmacists, researchers, and investors, have been focusing on processing and analyzing data to find the possible treatment and the right vaccine for the virus while they ignored the non-Covid related sectors that could result in more serious healthcare issues.
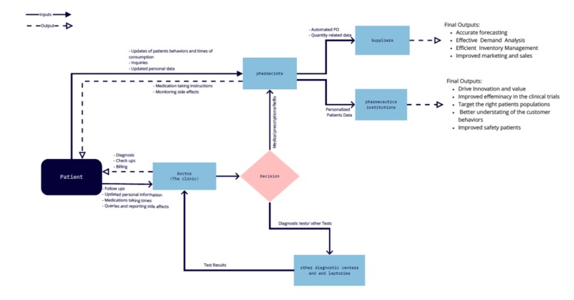
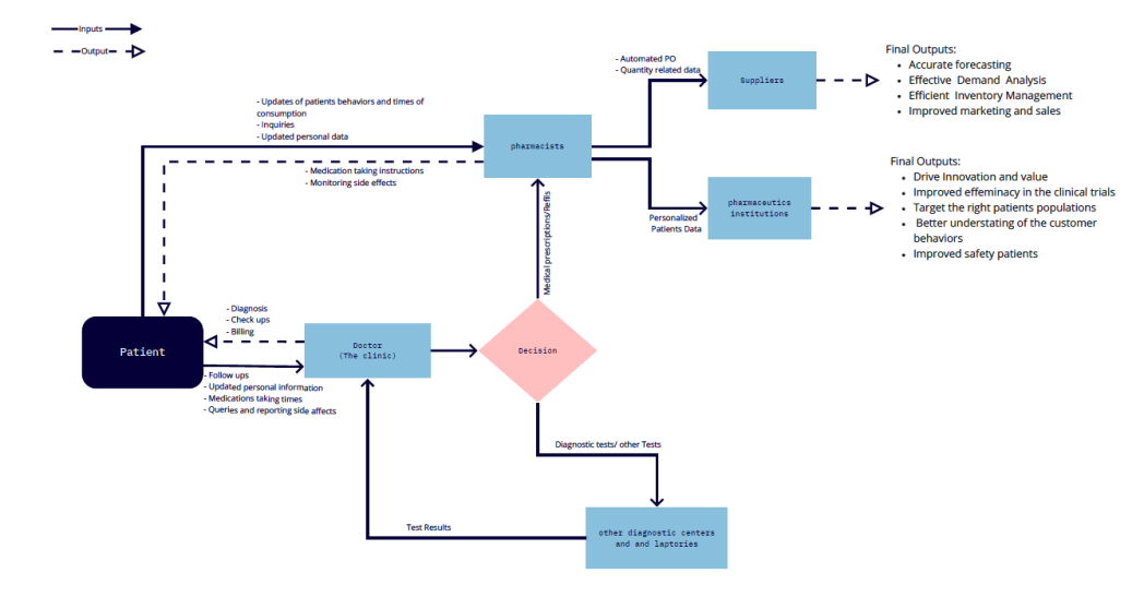
WHAT IT DOES? Comprehensive health care setup for chronic patient.
Built With
- googlescholar
- slide

Log in or sign up for Devpost to join the conversation.