-
Homepage UI
-
Unstructured query to find the best credit card
-
Result for the query of finding credit card
-
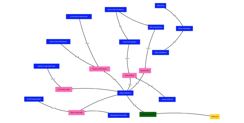
Financial roadmap page
-
Basic finance roadmap UI
-
"I am a 22 y/o student. I want to start saving money so that by I am 30 y/o, I have around $100K rn I save around $4K. What should I do?"
-
"I have a credit score of 300. I want to get get the AMEX gold credit card in future. What should I do in the next 3 years to get it?"
Inspiration
Our curiosity was piqued by the lack of accessibility in most finance applications. Many of them require users to create accounts, and the information provided often lacks a personalized touch. Efficient Automating Financing hardly feels accessible.
What it does
Our product is a personalized tool that will seamlessly integrate with your life and can help you make safe and secure financial choices. It will help you find the perfect credit card based on your financial profile, define an intuitive and achievable financial goal plan, and summarise your day-to-day spending activities smartly and efficiently.
1 ) Financial Advising: Instantly generates tailored recommendations through advanced algorithms to enhance your credit score proactively.
2) Credit Card Recommendations: Swiftly generates personalized credit card guidance, while also identifying the most suitable credit card options for the user.
3) Roadmap to financial improvement!: Leverages mathematics and computer science to build a knowledge graph and then formulate a tailored roadmap for achieving your desired finance objectives.
How we built it
Technologies Used:
- Anaconda
- JupyterLab
- Pandas
- Python
- OpenAI API
- Practical Data Sets
- Knowledge Graphs
- Streamlit
- MongoDB
- Flask
- BeautifulSoup
We initiated the project by creating a comprehensive dataset and meticulously structuring optimal scenarios for users across each financing tool. Leveraging the capabilities of Anaconda, JupyterLab, and Pandas, we ensured efficient data management and analysis.
For the financial advising tool, we harnessed the power of the OpenAI APIs and LLMs to seamlessly consolidate and generate personalized recommendations. MongoDB facilitated data storage and management, while StreamLit provided the backbone for our web application.
To assist users in navigating their financial journeys, we utilized knowledge graphs to construct tailored roadmaps toward their desired financial goals. Finally, Streamlit and BeautifulSoup enabled the creation of a user-friendly and intuitive website interface, ensuring a simple and pleasant user experience.
Challenges we ran into
Our journey was not without its share of challenges:
Acquiring MOCK Datasets: Sourcing and creating realistic mock datasets posed a significant challenge. Ensuring that the data accurately reflected real-world scenarios was crucial for the effectiveness of our financial tools. The data we finally had was very close to the real world use cases.
Front-End Object Placement: We encountered difficulties in arranging and positioning front-end objects to enhance the visual appeal of our web application. Creating an aesthetically pleasing and user-friendly interface demanded meticulous attention to design and layout.
Roadmap Visualization: Visualizing the roadmap concept was another hurdle. Representing the intricate knowledge graphs in a clear and comprehensible manner proved to be a complex task.
Overcoming these challenges required creative problem-solving, collaboration, and continuous iteration to deliver an accessible and user-friendly financial application.
Accomplishments that we're proud of
We take pride in the following achievements:
Knowledge Graph Integration: Successfully incorporating knowledge graphs into our application was a significant accomplishment. This mathematical model along with computer science technology enhanced the user experience by providing tailored roadmaps for achieving financial goals and opened new spaces to serve user in a much better way.
Exceptional User Interface: Our web application boasts an exceptional user interface that is both intuitive and visually appealing. Creating a seamless and user-friendly experience was a top priority, and we are delighted with the results.
What we learned
Our journey taught us valuable lessons about the significance of knowledge graphs, the potential of large language models (LLMs and GPTs), the versatility of jupyter notebook, and the paramount importance of simplicity in design and user experience.
What's next for CardWise AI
We have an exciting roadmap ahead:
Multi-language Interface: We plan to expand the accessibility of our application by introducing support for multiple languages, ensuring that a broader user base can benefit from our financial tools.
Free Credit Reports: In our quest to empower users with financial knowledge, we aim to provide free credit reports, further enhancing our offering using the power of large language models and ML algorithms.
Enhanced Roadmaps: We are committed to refining and enhancing the user experience by creating even more user-friendly roadmaps. Clearer and more comprehensible plans will help users better understand and navigate their financial goals.
Log in or sign up for Devpost to join the conversation.