Inspiration
Upon recognizing that a majority of individuals do not monitor their own carbon emissions, we were ignited with a desire to inspire a change and elevate awareness regarding global carbon emissions on a personal level. This drove us to create Carbon, an initiative where we harness the power of Artificial Intelligence and Machine Learning to personalize carbon emissions data. Through Carbon, we aim to offer a tailored understanding of one's carbon footprint, thereby empowering individuals to contribute to a larger ecological change.
What it does
Leveraging personal data, Carbon employs Artificial Intelligence to furnish tailored suggestions on reducing carbon emissions, showcasing optimal paths individuals can take to diminish their carbon footprints. Our user-friendly interface is divided into three insightful views: Dashboard View, Geolocation View, and Chatbot View.
The Dashboard View offers a meticulous perspective of an individual's emissions, analyzed in the context of their city and state, rendering a comparative landscape that’s both engaging and educative.
In the Geolocation View, we transcend conventional route planning by highlighting the most eco-friendly travel options and delineating the most carbon-efficient routes, facilitating a greener choice with every journey undertaken.
The Chatbot View invites users to delve deeper into their personalized data, enabling them to pose questions and glean custom insights tailored to their unique circumstances, thus fostering a more interactive and informed experience.
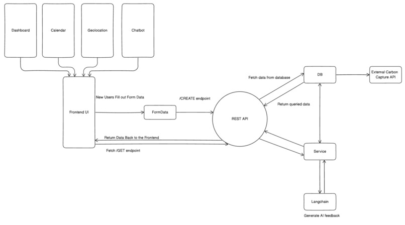
How we built it
In the front end, we used Flutter that's backed with Dart to build a seamless UI and an experience that creates the best aesthetically pleasing with a clear and intuitive user experience.
In the backend, we built our own API service using Fast API, where we integrated with multiple endpoints. We also used the MySQL database to store all of our information about our users and prompts. Then, we connected with Langchain and chatGPT to provide more out-of-the-box services for our users.
Challenges we ran into
Some challenges we included integrating our service to our Fast API and retrieving data from our API in our front end. Overall, the challenge was a wonderful experience.
Accomplishments that we're proud of
The accomplishments we're proud of are being able to connect our services and front end with Langchain, MySQL database, and everything.
What we learned
We learned not only a lot of technical skills that are listed below but we learned more about working together and connecting different parts, whether from the front end to the API or the API to the database and to other external services. Moreover, by staying up and working hard for the past 2 days, we are happy to deliver a feature that was ambitious and strong.


Log in or sign up for Devpost to join the conversation.