Link, Inspiration, What it does and much more here on this page:
You can check out our presentation with this link:
https://www.dropbox.com/s/kuopi3xx7lkc8ny/CarPayPPP.pdf?dl=0
Inspiration
Unsere Inspiration für dieses Projekt war die Vielfältigkeit, die das ganze mit sich bringen würde. Natürlich geht es hauptsächlich um den Bezahlvorgang an sich. Ist dieser erstmal möglich würden sich jedoch unzählige Anwendungsmöglichkeiten dafür finden. Und wir fanden es sehr interessant und inspirierend wie leicht der ganze Alltag einmal plötzlich fallen könnte, nur dadurch dass man den alltäglichen Bezahlvorgang revolutionieren würde.
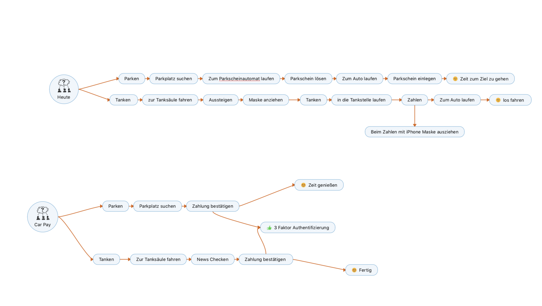
What it does
Unser Projekt dreht sich voll und ganz um den Bezahlvorgang im Auto und wie man diesen am besten voll automatisieren kann. Es soll dazu dienen Alltagssituationen, bei welchen man aus dem Auto aussteigen und noch "per Hand" zahlen muss, so um zu gestalten, dass das ganze direkt im Auto selbst statt finden kann. Dabei sparen wir uns nicht nur Zeit sondern wollen auch dafür sorgen, dass die Sicherheit und die Hygiene, vor allem in Zeiten von Corona, beträchtlich gesteigert wird.
How I built it
An sich haben wir bis weiter keinen eigenen Code oder ähnliches erstellt. Wir haben uns "nur" intensiv mit dem Thema befasst. Das ganze haben wir vor allem mit Mindmaps und Brainstorm listen geschafft. Was uns auch sehr geholfen haben waren die Meetings mit Lutz und Tobias Werkmeister, die uns Denkanstöße gegeben und uns in die richtige Richtung gelenkt haben.
Challenges I ran into
Ein Problem war vor allem, dass wir uns am Anfang zu sehr auf Anwendungsfälle fokussiert haben und nicht auf den Bezahlvorgang an sich. Natürlich ist es sehr spannend sich damit aus einander zu setzten. Jedoch ist es wichtiger sich auf das Hauptthema / Hauptproblem zu fokussieren und heraus zu arbeiten warum eben Car Pay besser ist als jegliche andere Bezahlsoftware in der jeweiligen Situation.
Accomplishments that I'm proud of
Am Ende sind wir auf Vier Punkte recht stolzen: Zu einem, dass wir doch recht nachvollziehbar zu Grunde legen können, wieso Car Pay die bessere Alternative ist und wie sie sich zu anderen Bezahlsoftware unterscheidet. Sei es die Mehrfach-Faktor-Zertifizierung oder die massive Einsparung von unnötigen Wegen. Weiter sind wir stolz drauf dass wir auf eine 4 Faktor-Authentifizierung kommen, was es zurzeit nicht gibt, da wir in unserem Fall die Stimme mit einbeziehen können. Dies ist eben auch nur im Auto möglich da man diesen geschlossenen Raum hat. Ebenfalls sind wir stolz auf die Idee, dass man den bereits existierenden Fahrer Überwachungsassistenten für die Erkennung der Face-ID verwenden kann. Zum anderen, dass wir mit Car Train eine sehr innovative Anwendungsmöglichkeit für die Zukunft uns überlegt haben, die viele User begeistern könnte. Somit könnte man auch die Akzeptanz für den neuen Bezahlvorgang erheblich steigern.
What I learned
Gelernt haben wir, dass man nicht den Fokus verlieren darf und sich immer auf das Wesentliche konzentrieren muss, wie bei Challenges schon angesprochen. Jedoch haben wir auch gelernt wie viel Spaß es machen kann, sich in ein Thema tiefer hinein zu denken und ganz neue Denkweisen zu entwickeln um neue, innovative Ansätze zu finden.
What's next for Car Pay
Als nächstes wäre es wichtig für das Projekt Car Pay, dass man sich das ganze mit Programmieren und Designer anschaut. Es muss geklärt werden in wie weit die unterschiedlichen Tools umgesetzt und wie diese am besten im Auto verbaut werden können. Natürlich muss auch mit Auto Herstellern gesprochen werden um abzuklären ob die Idee auch dort gut ankommt.
Built With
- xmind
Log in or sign up for Devpost to join the conversation.