CANDRA submission to Global Meteor 2015 competition
From Saturday October 10th 16h15 to Sunday October 11th 16h15 CST.
Inspiration
Tech communities characterized by physical space, tooling and memberships such as Hackerspaces, Makerspaces, Fablabs have generally similar requirements for the software to manage their communities.
With a pool of technically qualified and ambitious members with a "just-do-it" attitude this had led to the creation of tens if not hundreds of different management systems for these communities, with varying degrees of completeness. None of the current solutions on the market have yet have come to dominate and establish themselves as a defacto standard.
This creates challenges for new communities when trying to select a system, often resulting in a perverse cycle of creating yet another management system that only sort of works for that particular community.
At an high-level, these are the issues preventing widespread adoption of a single system:
- each system is often the result of a part-time or short-term volunteer efforts
- difficult to reach a critical mass of users adoption necessary to sufficient generalize the system
- challenges in creating a critical mass of developers around the open source project
- poor understanding of global requirements (i18n/l10n, payment gateways integration, taxes, etc)
- hard for individual communities to evaluate the software quality attributes of a particular system
- complexity in maintaining the software solutions and the data it generates
This results in numerous problems, among which:
- time spent on management instead of making
- redundant efforts invested in systems
- lack of support and long term maintenance
- lack of a defacto standard API to third party components (door locks)
Frederic Bazin (founder of agora-space.com) and Ricky Ng-Adam (cofounder of xinchejian.com) with the help of Julien Choulet (a new active member and MeteorJS specialist) face these challenges regularly. Being software developers, we've decided to address these challenges by prototyping a new management system. We hope we can ensure continued development by using it as a teaching tool in addition to making it an exciting app for our members and other developers.
Goals of the demo
Some of the questions members can ask are:
- who are the members of the community?
- who are ACTIVE members of the community?
- who is in the space right now?
In addition, authentication is required to gain privileged access to resources (such as Internet or the space itself) after authentication.
We've decided to focus on:
- registering new members
- associating the device they use with members
- tracking presence/absence of members in the space
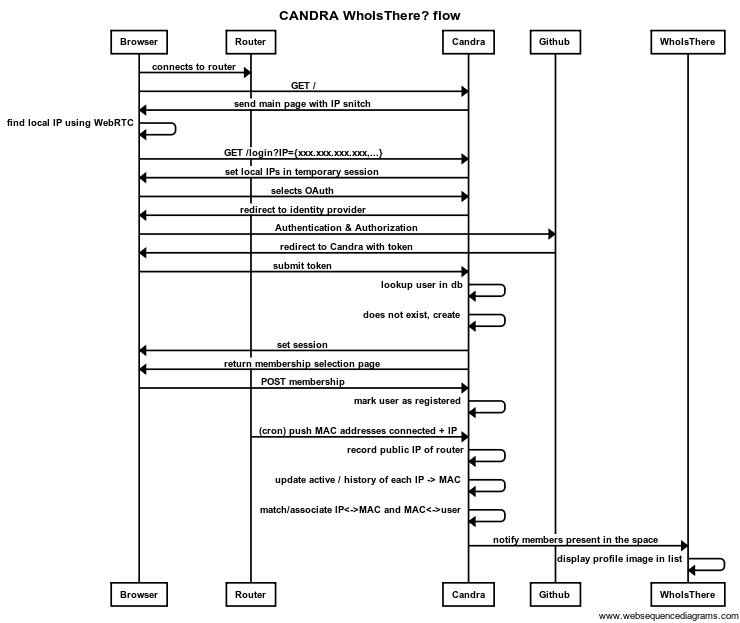
Who is there?
A sequence diagram explains the flow we aimed to deliver during the hackathon:

Accomplishments we're most proud of
- Bridging the gap between networking hardware and modern app development
- Finding creative ways to identify devices and displaying that in the interface
Challenges we ran into
- Creating a REST Endpoint the router can post IP -> MAC address mapping associated to public IP
- making sure ARP table is updated for all MAC addresses
- creating recurring cron job on device
- Submitting and looking up [local IP, MAC address, public IP] on requests
- CANDRA must also deal with the delay in the update of the IP -> MAC association (we know the local IP, but don't know the MAC associated yet)
- single organization can actually have multiple physical spaces with their own Internet routers
- N members * N devices * N IP addresses * N access points
- Problems connecting to external API to retrieve MAC specific information (unreliable service)
- Fetching and matching information between actually connected devices and ARP table
What we learned
MeteorJS is awesome out of the box:
- Fast development turn around
- Easier to teach new comers
- Fast, responsive, reactive interfaces that update in real-time
- Easier management of complex dependencies
What's next for CANDRA
We will continue working on the community management system in future hackathons organized at agora-space.com and as a teaching tool for codersfield.com in addition to continuing the development of it as an useful app that can be integrated to our communities.
Built With
- github
- javascript
- meteor.js
- semanticui
- shell
- tomato


Log in or sign up for Devpost to join the conversation.