Inspiration

I'm a builder, and the hardest part of building good software isn't the code, it's listening. Specifically, listening to what users are actually struggling with, not what they say they want. AI already helps me write code faster; I wanted it to help me with the part that matters more: understanding the problem before I build the wrong solution.

What it does

Candor allows product managers and developers to do product discovery using an AI-powered digital twin. Research shows that LLMs trained on demographic personas reproduce human consumer responses with 90% test-retest reliability, making them effective stand-ins for early-stage customer discovery. Candor allows you to

  1. Describe a persona
  2. Interview the user (you can interrupt the response and continue the conversation)
  3. The AI reveals pains, gains, and jobs to be done as a real customer would
  4. Hesitations, workarounds, and emotional cues are used as signals
  5. Follow-up questions are suggested to aid the product manager and developer

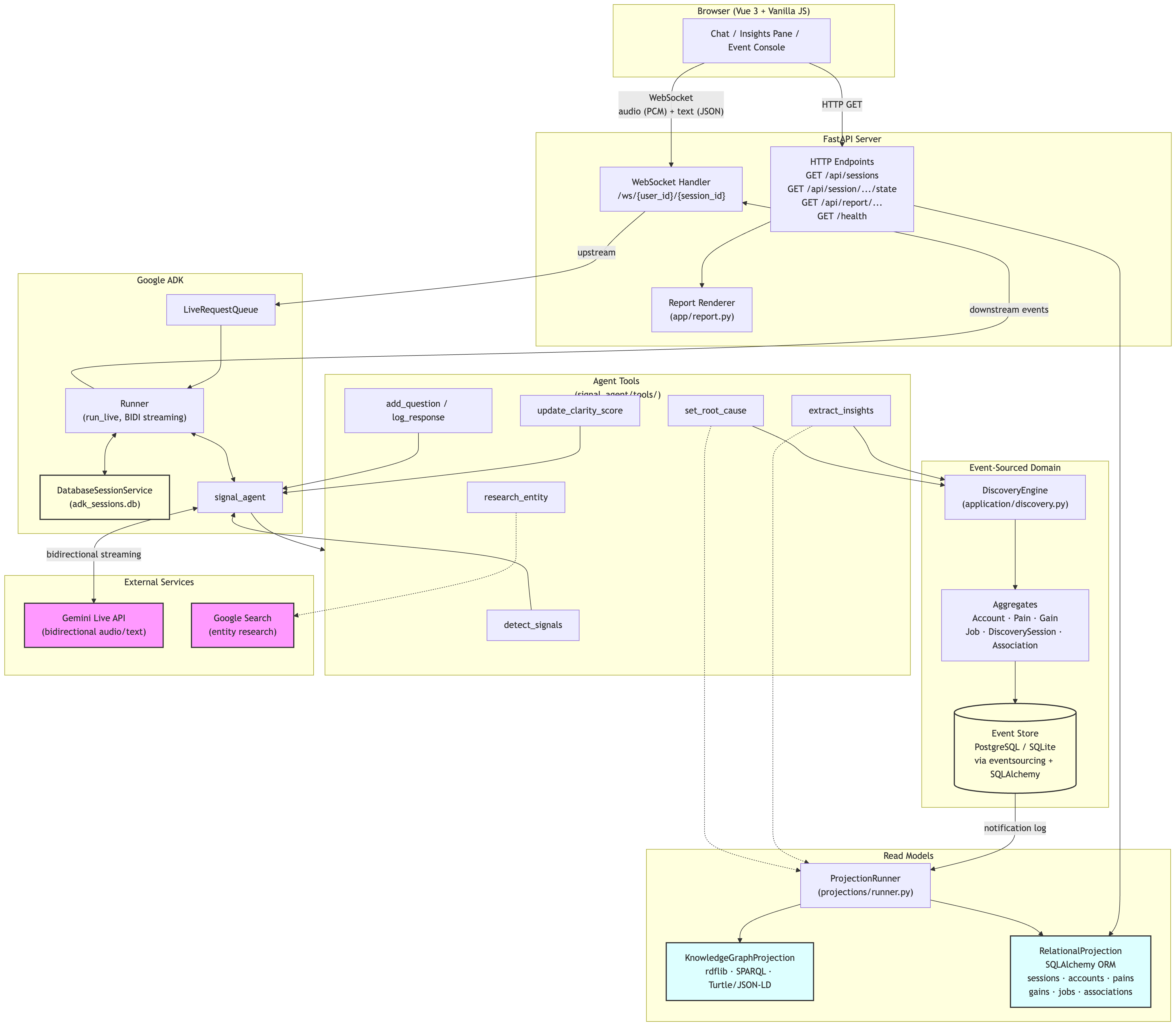
How we built it

  • Event-sourced domain model - every insight, association, and session event is immutable and replayable
    • Dual projections - events project into both an RDF knowledge graph (SPARQL-queryable) and relational tables (SQL-queryable)
    • Async enrichment pipeline - a dedicated Gemini Flash model extracts structured insights after each turn without blocking the conversation
    • Embedding-based deduplication - cosine similarity (0.85 threshold) on embedding catches paraphrased duplicates
    • Dynamic voice selection - an LLM picks from 8 voice profiles to match the persona description
    • Deployed application using Google Cloud Run
    • Fine-tuned the prompt using promptfoo

Accomplishments that we're proud of

We shipped a working product in 4 days and then actually used it to validate other ideas we'd been kicking around.

Initially, it was meant for the AI to interview the user of Candor to get to the bottom of problems, but having the AI as a digital twin was mroe compelling (the original use case is available as the other mode)

What we learned

The Live API experience from a developer perspective: using it was great, and seeing how it adds another dimension to an application has been amazing. We take for granted the subtleties of doing a voice-enabled app (like allowing the user to cut off the AI while it's speaking), but incorporating this in a custom app made us appreciate the nuances of live voice

This way of interviewing users was more forgiving since you don't have the pressure of keeping the conversation flowing and you have unlimited time

What's next for Candor

We'd like to integrate with common Product discovery tools and make it easy to integrate in different settings.

Built With

Share this project:

Updates